11-1339-41
antibody from Invitrogen Antibodies
Targeting: PROM1
AC133, CD133, CORD12, MCDR2, PROML1, RP41, STGD4
Antibody data
- Antibody Data
- Antigen structure
- References [8]
- Comments [0]
- Validations
- Flow cytometry [1]
- Other assay [3]
Submit
Validation data
Reference
Comment
Report error
- Product number
- 11-1339-41 - Provider product page

- Provider
- Invitrogen Antibodies
- Product name
- CD133 (Prominin-1) Monoclonal Antibody (EMK08), FITC, eBioscience™
- Antibody type
- Monoclonal
- Antigen
- Other
- Description
- The EMK08 monoclonal antibody reacts with human CD133 (Prominin-1), a 120 kDa member of the pentaspan family of proteins, which also includes Prominin-2. Their expression is found within plasma membrane protrusions such as epithelial microvilli. CD133 can exist in a number of alternatively spliced isoforms, and the protein has several N-linked glycosylation sites; the occurrence of both may be tissue-dependent. Human CD133 was first identified as an epitope expressed on CD34+ hematopoietic progenitors. Although the ligand and function of CD133 remain unknown, it has since proven to be very useful as a marker for both stem cells and cancer stem cells. In addition to its expression on hematopoietic precursors, CD133 has been used to identify tumorigenic colon cancer stem cells, brain cancer stem cells, prostate cancer stem cells, in addition to others. The binding of the EMK08 antibody does not block the binding of another anti-human CD133 antibody, TMP4 (Product # 12-1338-42) indicating that they recognize distinct epitopes. This EMK08 antibody has been pre-titrated and tested by flow cytometric analysis of normal human peripheral blood cells. This can be used at 5 µL (0.06 µg) per test. A test is defined as the amount (µg) of antibody that will stain a cell sample in a final volume of 100 µL. Cell number should be determined empirically but can range from 10^5 to 10^8 cells/test. Filtration: 0.2 µm post-manufacturing filtered.
- Reactivity
- Human
- Host
- Mouse
- Conjugate
- Green dye
- Isotype
- IgG
- Antibody clone number
- EMK08
- Vial size
- 25 Tests
- Concentration
- 5 μL/Test
- Storage
- 4°C, store in dark, DO NOT FREEZE!
Submitted references Single-Cell Molecular Characterization to Partition the Human Glioblastoma Tumor Microenvironment Genetic Background.
Analysis of Dual Class I Histone Deacetylase and Lysine Demethylase Inhibitor Domatinostat (4SC-202) on Growth and Cellular and Genomic Landscape of Atypical Teratoid/Rhabdoid.
The miR-26a/AP-2α/Nanog signaling axis mediates stem cell self-renewal and temozolomide resistance in glioma.
Long noncoding RNA MALAT1 mediates stem cell-like properties in human colorectal cancer cells by regulating miR-20b-5p/Oct4 axis.
Enhanced anticancer effect of oncostatin M combined with salinomycin in CD133(+) HepG2 liver cancer cells.
Anisomycin inhibits angiogenesis in ovarian cancer by attenuating the molecular sponge effect of the lncRNA‑Meg3/miR‑421/PDGFRA axis.
Salvianolic acid B reverses multidrug resistance in nude mice bearing human colon cancer stem cells.
MiRNA-142-3p increases radiosensitivity in human umbilical cord blood mononuclear cells by inhibiting the expression of CD133.
Lessi F, Franceschi S, Morelli M, Menicagli M, Pasqualetti F, Santonocito O, Gambacciani C, Pieri F, Aquila F, Aretini P, Mazzanti CM
Cells 2022 Mar 26;11(7)
Cells 2022 Mar 26;11(7)
Analysis of Dual Class I Histone Deacetylase and Lysine Demethylase Inhibitor Domatinostat (4SC-202) on Growth and Cellular and Genomic Landscape of Atypical Teratoid/Rhabdoid.
Hoffman MM, Zylla JS, Bhattacharya S, Calar K, Hartman TW, Bhardwaj RD, Miskimins WK, de la Puente P, Gnimpieba EZ, Messerli SM
Cancers 2020 Mar 23;12(3)
Cancers 2020 Mar 23;12(3)
The miR-26a/AP-2α/Nanog signaling axis mediates stem cell self-renewal and temozolomide resistance in glioma.
Huang W, Zhong Z, Luo C, Xiao Y, Li L, Zhang X, Yang L, Xiao K, Ning Y, Chen L, Liu Q, Hu X, Zhang J, Ding X, Xiang S
Theranostics 2019;9(19):5497-5516
Theranostics 2019;9(19):5497-5516
Long noncoding RNA MALAT1 mediates stem cell-like properties in human colorectal cancer cells by regulating miR-20b-5p/Oct4 axis.
Tang D, Yang Z, Long F, Luo L, Yang B, Zhu R, Sang X, Cao G, Wang K
Journal of cellular physiology 2019 Nov;234(11):20816-20828
Journal of cellular physiology 2019 Nov;234(11):20816-20828
Enhanced anticancer effect of oncostatin M combined with salinomycin in CD133(+) HepG2 liver cancer cells.
Fu C, Wang L, Tian G, Zhang C, Zhao Y, Xu H, Su M, Wang Y
Oncology letters 2019 Feb;17(2):1798-1806
Oncology letters 2019 Feb;17(2):1798-1806
Anisomycin inhibits angiogenesis in ovarian cancer by attenuating the molecular sponge effect of the lncRNA‑Meg3/miR‑421/PDGFRA axis.
Ye W, Ni Z, Yicheng S, Pan H, Huang Y, Xiong Y, Liu T
International journal of oncology 2019 Dec;55(6):1296-1312
International journal of oncology 2019 Dec;55(6):1296-1312
Salvianolic acid B reverses multidrug resistance in nude mice bearing human colon cancer stem cells.
Guo P, Wang J, Gao W, Liu X, Wu S, Wan B, Xu L, Li Y
Molecular medicine reports 2018 Aug;18(2):1323-1334
Molecular medicine reports 2018 Aug;18(2):1323-1334
MiRNA-142-3p increases radiosensitivity in human umbilical cord blood mononuclear cells by inhibiting the expression of CD133.
Yuan F, Liu L, Lei Y, Hu Y
Scientific reports 2018 Apr 4;8(1):5674
Scientific reports 2018 Apr 4;8(1):5674
No comments: Submit comment
Supportive validation
- Submitted by
- Invitrogen Antibodies (provider)
- Main image

- Experimental details
- Staining of normal human peripheral blood cells with Anti-Human CD45 eFluor® 450 (Product # 48-9459-42) and Mouse IgG2b K Isotype Control FITC (Product # 11-4732-42) (left) or Anti-Human CD133 FITC (right). Cells in the lymphocyte gate were used for analysis.
Supportive validation
- Submitted by
- Invitrogen Antibodies (provider)
- Main image

- Experimental details
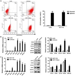
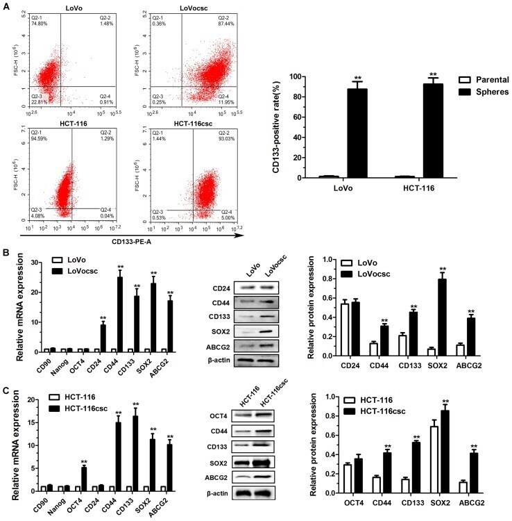
- Figure 2. Identification of colon CSCs. (A) Flow cytometry analysis and quantification of CD133 expression in spheroid cells and corresponding parental cells. Cells in Q2-2 correspond to CD133-positive cells. Results are representative images of three independent experiments. **P
- Conjugate
- Green dye
- Submitted by
- Invitrogen Antibodies (provider)
- Main image

- Experimental details
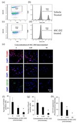
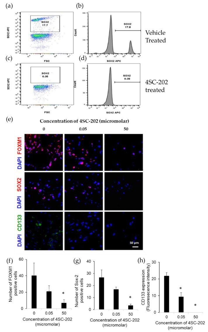
- Figure 5 4SC-202 reduces a cancer stem-like population of cells. ( a ) A SOX2 positive population of cells in vehicle-treated ATRT-06 spheroids, indicated by a small peak ( b ), nearly disappears 72 h following 4SC-202 treatment ( c , d ). ( e ) Representative fluorescent images exhibiting reduced number of cells expressing FOXM1, SOX2, and CD133 by ATRT-06 cells grown in 3D scaffolds after treatment with 4SC-202 at muM concentrations. Scale bar = 50 mum. Stem cell marker expression of ATRT-06 cells growing within 3D scaffolds indicates a significant reduction in the number of FOXM1 positive cells ( f ), SOX2 positive cells ( g ), and CD133 expression (fluorescence intensity) ( h ), (*) p < 0.05.
- Conjugate
- Green dye
- Submitted by
- Invitrogen Antibodies (provider)
- Main image

- Experimental details
- Figure 1 Proportion of CD44 + /CD133 + cancer stem cells in ovarian cancer tissues of each patient by flow cytometry.
- Conjugate
- Green dye