Antibody data
- Antibody Data
- Antigen structure
- References [131]
- Comments [0]
- Validations
- Flow cytometry [2]
- Other assay [19]
Submit
Validation data
Reference
Comment
Report error
- Product number
- 14-0289-82 - Provider product page

- Provider
- Invitrogen Antibodies
- Product name
- CD28 Monoclonal Antibody (CD28.2), eBioscience™
- Antibody type
- Monoclonal
- Antigen
- Other
- Description
- Description: The CD28.2 monoclonal antibody reacts with the human CD28 molecule, a 44 kDa homodimer expressed by thymocytes, mature T cells and plasma cells. CD28 is a ligand for CD80 (B7-1) and CD86 (B7-2) and is a potent co-stimulator of T cells. Signaling through CD28 augments IL-2 and IL-2 receptor expression as well as cytotoxicity of CD3-activated T cells. Applications Reported: The CD28.2 antibody has been reported for use in flow cytometric analysis, immunoprecipitation, and immunohistochemical staining. The recommended titer for immunoprecipitation is ~2-5 µg per million cells. CD28.2 has also been reported in costimulation of T cells in in vitro functional assays. (Please use Functional Grade purified CD28.2, Product # 16-0289, in functional assays). Applications Tested: The CD28.2 antibody has been tested by flow cytometric analysis of normal human peripheral blood cells. This can be used at less than or equal to 1 µg per test. A test is defined as the amount (µg) of antibody that will stain a cell sample in a final volume of 100 µL. Cell number should be determined empirically but can range from 10^5 to 10^8 cells/test. It is recommended that the antibody be carefully titrated for optimal performance in the assay of interest. Purity: Greater than 90%, as determined by SDS-PAGE. Aggregation: Less than 10%, as determined by HPLC. Filtration: 0.2 µm post-manufacturing filtered.
- Reactivity
- Human
- Host
- Mouse
- Isotype
- IgG
- Antibody clone number
- CD28.2
- Vial size
- 100 μg
- Concentration
- 0.5 mg/mL
- Storage
- 4°C
Submitted references Differences in Maturation Status and Immune Phenotypes of Circulating Helios(+) and Helios(-) Tregs and Their Disrupted Correlations With Monocyte Subsets in Autoantibody-Positive T1D Individuals.
CD19 Chimeric Antigen Receptor-Exosome Targets CD19 Positive B-lineage Acute Lymphocytic Leukemia and Induces Cytotoxicity.
Effects of the Antidiabetic Drugs Evogliptin and Sitagliptin on the Immune Function of CD26/DPP4 in Th1 Cells.
Humans with inherited T cell CD28 deficiency are susceptible to skin papillomaviruses but are otherwise healthy.
Repositioning liothyronine for cancer immunotherapy by blocking the interaction of immune checkpoint TIGIT/PVR.
SIRT1 is downregulated by autophagy in senescence and ageing.
RAB11FIP5-Deficient Mice Exhibit Cytokine-Related Transcriptomic Signatures.
The effect of smoking on chronic inflammation, immune function and blood cell composition.
PD-1 and BTLA regulate T cell signaling differentially and only partially through SHP1 and SHP2.
Human Liver Memory CD8(+) T Cells Use Autophagy for Tissue Residence.
Selective Killing of Activated T Cells by 5-Aminolevulinic Acid Mediated Photodynamic Effect: Potential Improvement of Extracorporeal Photopheresis.
Expression of CD27 and CD28 on γδ T cells from the peripheral blood of patients with allergic rhinitis.
Intratumoral interleukin-9 delineates a distinct immunogenic class of gastric cancer patients with better prognosis and adjuvant chemotherapeutic response.
Immunosuppression by monocytic myeloid-derived suppressor cells in patients with pancreatic ductal carcinoma is orchestrated by STAT3.
Antisense oligonucleotide targeting CD39 improves anti-tumor T cell immunity.
Adaptive plasticity of IL-10(+) and IL-35(+) T(reg) cells cooperatively promotes tumor T cell exhaustion.
Beyond Type 1 Regulatory T Cells: Co-expression of LAG3 and CD49b in IL-10-Producing T Cell Lineages.
Immunophenotypic characterization of human T cells after in vitro exposure to different silicone breast implant surfaces.
FUNDAMANT: an interventional 72-week phase 1 follow-up study of AADvac1, an active immunotherapy against tau protein pathology in Alzheimer's disease.
Systemic surfaceome profiling identifies target antigens for immune-based therapy in subtypes of advanced prostate cancer.
Time-resolved transcriptome and proteome landscape of human regulatory T cell (Treg) differentiation reveals novel regulators of FOXP3.
Multiple Homozygous Variants in the STING-Encoding TMEM173 Gene in HIV Long-Term Nonprogressors.
A transcriptionally and functionally distinct PD-1(+) CD8(+) T cell pool with predictive potential in non-small-cell lung cancer treated with PD-1 blockade.
Metabolic reprogramming of human CD8(+) memory T cells through loss of SIRT1.
Differentially Expressed Potassium Channels Are Associated with Function of Human Effector Memory CD8(+) T Cells.
CD4 T-Cell Dysregulation in Psoriatic Arthritis Reveals a Regulatory Role for IL-22.
MEDI1873, a potent, stabilized hexameric agonist of human GITR with regulatory T-cell targeting potential.
Functional characterization of T-cells from palatine tonsils in patients with chronic tonsillitis.
T-cell responses targeting HIV Nef uniquely correlate with infected cell frequencies after long-term antiretroviral therapy.
Antigen presentation profiling reveals recognition of lymphoma immunoglobulin neoantigens.
ITK signalling via the Ras/IRF4 pathway regulates the development and function of Tr1 cells.
A human immunodeficiency syndrome caused by mutations in CARMIL2.
Immune dysregulation in patients with PTEN hamartoma tumor syndrome: Analysis of FOXP3 regulatory T cells.
Frequency of CD4+CD161+ T Cell and Interleukin-10 Expression in Inflammatory Bowel Diseases.
Down-regulation of microRNA-451a facilitates the activation and proliferation of CD4(+) T cells by targeting Myc in patients with dilated cardiomyopathy.
D120 and K152 within the PH Domain of T Cell Adapter SKAP55 Regulate Plasma Membrane Targeting of SKAP55 and LFA-1 Affinity Modulation in Human T Lymphocytes.
Follicular Lymphoma Tregs Have a Distinct Transcription Profile Impacting Their Migration and Retention in the Malignant Lymph Node.
Non-random pairing of CD46 isoforms with skewing towards BC2 and C2 in activated and memory/effector T cells.
IL-7 Induces SAMHD1 Phosphorylation in CD4+ T Lymphocytes, Improving Early Steps of HIV-1 Life Cycle.
Combining FoxP3 and Helios with GARP/LAP markers can identify expanded Treg subsets in cancer patients.
Human Galectin-9 Is a Potent Mediator of HIV Transcription and Reactivation.
Receptor-Targeted Nipah Virus Glycoproteins Improve Cell-Type Selective Gene Delivery and Reveal a Preference for Membrane-Proximal Cell Attachment.
Anti-TNF drives regulatory T cell expansion by paradoxically promoting membrane TNF-TNF-RII binding in rheumatoid arthritis.
The Distribution of Human Stem Cell-like Memory T Cell in Lung Cancer.
A key role of GARP in the immune suppressive tumor microenvironment.
CD28 family of receptors on T cells in chronic HBV infection: Expression characteristics, clinical significance and correlations with PD-1 blockade.
Effect of cytokine-induced killer cells on immune function in patients with lung cancer.
The APPEESFRS Peptide, Restricted by the HLA-B*35:01 Molecule, and the APPEESFRF Variant Derived from an Autologous HIV-1 Strain Induces Polyfunctional Responses in CD8+ T Cells.
Vaccination Expands Antigen-Specific CD4+ Memory T Cells and Mobilizes Bystander Central Memory T Cells.
Monocyte:T-cell interaction regulates human T-cell activation through a CD28/CD46 crosstalk.
The human complement inhibitor Sushi Domain-Containing Protein 4 (SUSD4) expression in tumor cells and infiltrating T cells is associated with better prognosis of breast cancer patients.
Increased Levels of Macrophage Inflammatory Proteins Result in Resistance to R5-Tropic HIV-1 in a Subset of Elite Controllers.
Induced PD-L1 expression mediates acquired resistance to agonistic anti-CD40 treatment.
Immunodeficiency and autoimmune enterocolopathy linked to NFAT5 haploinsufficiency.
Cutting edge: circulating plasmablasts induce the differentiation of human T follicular helper cells via IL-6 production.
Mutations in early follicular lymphoma progenitors are associated with suppressed antigen presentation.
PD-1+Tim-3+ CD8+ T Lymphocytes Display Varied Degrees of Functional Exhaustion in Patients with Regionally Metastatic Differentiated Thyroid Cancer.
Autoregulatory function of interleukin-10-producing pre-naïve B cells is defective in systemic lupus erythematosus.
Murine K2P5.1 Deficiency Has No Impact on Autoimmune Neuroinflammation due to Compensatory K2P3.1- and KV1.3-Dependent Mechanisms.
The Nrf2 activator tBHQ inhibits T cell activation of primary human CD4 T cells.
Detailed characterization of tumor infiltrating lymphocytes in two distinct human solid malignancies show phenotypic similarities.
NKG2D- and CD28-mediated costimulation regulate CD8+ T cell chemotaxis through different mechanisms: the role of Cdc42/N-WASp.
Aging and cytomegalovirus infection differentially and jointly affect distinct circulating T cell subsets in humans.
N-glycosylation of asparagine 8 regulates surface expression of major histocompatibility complex class I chain-related protein A (MICA) alleles dependent on threonine 24.
Histone deacetylase inhibitors impair the elimination of HIV-infected cells by cytotoxic T-lymphocytes.
Wiskott-Aldrich Syndrome causing mutation, Pro373Ser restricts conformational changes essential for WASP activity in T-cells.
Incomplete normalization of regulatory t-cell frequency in the gut mucosa of Colombian HIV-infected patients receiving long-term antiretroviral treatment.
Cyclotides Suppress Human T-Lymphocyte Proliferation by an Interleukin 2-Dependent Mechanism.
Antibody-mediated targeting of the Orai1 calcium channel inhibits T cell function.
Protection against H5N1 highly pathogenic avian and pandemic (H1N1) 2009 influenza virus infection in cynomolgus monkeys by an inactivated H5N1 whole particle vaccine.
Mycobacterial phosphatidylinositol mannoside 6 (PIM6) up-regulates TCR-triggered HIV-1 replication in CD4+ T cells.
A quantitative assessment of costimulation and phosphatase activity on microclusters in early T cell signaling.
Intercellular adhesion molecule 1 mediates migration of Th1 and Th17 cells across human retinal vascular endothelium.
LAT1 is a critical transporter of essential amino acids for immune reactions in activated human T cells.
Fine-tuning of regulatory T cell function: the role of calcium signals and naive regulatory T cells for regulatory T cell deficiency in multiple sclerosis.
Human neonatal naive CD4+ T cells have enhanced activation-dependent signaling regulated by the microRNA miR-181a.
Methylation of FOXP3 in regulatory T cells is related to the severity of coronary artery disease.
Mesenchymal stem cells from periapical lesions modulate differentiation and functional properties of monocyte-derived dendritic cells.
Nuclear translocation of MEK1 triggers a complex T cell response through the corepressor silencing mediator of retinoid and thyroid hormone receptor.
T cells from CLL patients exhibit features of T-cell exhaustion but retain capacity for cytokine production.
Anti-KIT designer T cells for the treatment of gastrointestinal stromal tumor.
LINE-1 retrotransposable element DNA accumulates in HIV-1-infected cells.
Posttranscriptional gene regulation of IL-17 by the RNA-binding protein HuR is required for initiation of experimental autoimmune encephalomyelitis.
B7-H4Ig inhibits mouse and human T-cell function and treats EAE via IL-10/Treg-dependent mechanisms.
Activation of the transcriptional function of the NF-κB protein c-Rel by O-GlcNAc glycosylation.
Soluble GARP has potent antiinflammatory and immunomodulatory impact on human CD4⁺ T cells.
Memory immune responses against pandemic (H1N1) 2009 influenza virus induced by a whole particle vaccine in cynomolgus monkeys carrying Mafa-A1*052:02.
Cannabinoid receptor 2-mediated attenuation of CXCR4-tropic HIV infection in primary CD4+ T cells.
K12/SECTM1, an interferon-γ regulated molecule, synergizes with CD28 to costimulate human T cell proliferation.
Oligodeoxynucleotides stabilize Helios-expressing Foxp3+ human T regulatory cells during in vitro expansion.
Loss of the signaling adaptor TRAF1 causes CD8+ T cell dysregulation during human and murine chronic infection.
Do plant cyclotides have potential as immunosuppressant peptides?
A novel method for autophagy detection in primary cells: impaired levels of macroautophagy in immunosenescent T cells.
Antigen-independent induction of Tim-3 expression on human T cells by the common γ-chain cytokines IL-2, IL-7, IL-15, and IL-21 is associated with proliferation and is dependent on the phosphoinositide 3-kinase pathway.
Follicular lymphoma tumor-infiltrating T-helper (T(H)) cells have the same polyfunctional potential as normal nodal T(H) cells despite skewed differentiation.
Differential expression of CD300a/c on human TH1 and TH17 cells.
Effect of chromium and cobalt ions on primary human lymphocytes in vitro.
Heat shock protein 27 differentiates tolerogenic macrophages that may support human breast cancer progression.
Significant mobilization of both conventional and regulatory T cells with AMD3100.
Cross-talk between TCR and CCR7 signaling sets a temporal threshold for enhanced T lymphocyte migration.
Protein kinase Ctheta is a specific target for inhibition of the HIV type 1 replication in CD4+ T lymphocytes.
Costimulation through the CD137/4-1BB pathway protects human melanoma tumor-infiltrating lymphocytes from activation-induced cell death and enhances antitumor effector function.
Impairment of regulatory capacity of CD4+CD25+ regulatory T cells mediated by dendritic cell polarization and hyperthyroidism in Graves' disease.
Thymic stromal lymphopoietin from trophoblasts induces dendritic cell-mediated regulatory TH2 bias in the decidua during early gestation in humans.
An MHC-defined primate model reveals significant rejection of bone marrow after mixed chimerism induction despite full MHC matching.
Anaphase-promoting complex/cyclosome-Cdh1 coordinates glycolysis and glutaminolysis with transition to S phase in human T lymphocytes.
Human Th1 cells that express CD300a are polyfunctional and after stimulation up-regulate the T-box transcription factor eomesodermin.
Fas ligand gene expression is directly regulated by stress-inducible heat shock transcription factor-1.
Novel role of plasmacytoid dendritic cells in humans: induction of interleukin-10-producing Treg cells by plasmacytoid dendritic cells in patients with rheumatoid arthritis responding to therapy.
Human basophils express amphiregulin in response to T cell-derived IL-3.
Accumulation of foxp3+ T regulatory cells in draining lymph nodes correlates with disease progression and immune suppression in colorectal cancer patients.
HCV+ hepatocytes induce human regulatory CD4+ T cells through the production of TGF-beta.
A role for the transcription factor Helios in human CD4(+)CD25(+) regulatory T cells.
Loss of the Brm-type SWI/SNF chromatin remodeling complex is a strong barrier to the Tat-independent transcriptional elongation of human immunodeficiency virus type 1 transcripts.
CD69 gene is differentially regulated in T and B cells by evolutionarily conserved promoter-distal elements.
Phosphorus overload and PTH induce aortic expression of Runx2 in experimental uraemia.
Naive CD4 t cell proliferation is controlled by mammalian target of rapamycin regulation of GRAIL expression.
Regulation of growth and survival of activated T cells by cell-transducing inhibitors of Ras.
High TCL1 expression and intact T-cell receptor signaling define a hyperproliferative subset of T-cell prolymphocytic leukemia.
Interaction of human PD-L1 and B7-1.
A novel pathway down-modulating T cell activation involves HPK-1-dependent recruitment of 14-3-3 proteins on SLP-76.
Phosphorylation of Bcl10 negatively regulates T-cell receptor-mediated NF-kappaB activation.
FoxP3+ CD25+ CD8+ T-cell induction during primary simian immunodeficiency virus infection in cynomolgus macaques correlates with low CD4+ T-cell activation and high viral load.
CD3+CD4low and CD3+CD8low are induced by HLA-G: novel human peripheral blood suppressor T-cell subsets involved in transplant acceptance.
Many NK cell receptors activate ERK2 and JNK1 to trigger microtubule organizing center and granule polarization and cytotoxicity.
Bacterial superantigens bypass Lck-dependent T cell receptor signaling by activating a Galpha11-dependent, PLC-beta-mediated pathway.
CD28-stimulated ERK2 phosphorylation is required for polarization of the microtubule organizing center and granules in YTS NK cells.
CD1d-unrestricted human NKT cells release chemokines upon Fas engagement.
Interleukin-15 increases effector memory CD8+ t cells and NK Cells in simian immunodeficiency virus-infected macaques.
B7.1 costimulatory molecule is expressed on thyroid follicular cells in Hashimoto's thyroiditis, but not in Graves' disease.
CD28 mAbs with distinct binding properties differ in their ability to induce T cell activation: analysis of early and late activation events.
Zhang Y, Zhang J, Shi Y, Shen M, Lv H, Chen S, Feng Y, Chen H, Xu X, Yang T, Xu K
Frontiers in immunology 2021;12:628504
Frontiers in immunology 2021;12:628504
CD19 Chimeric Antigen Receptor-Exosome Targets CD19 Positive B-lineage Acute Lymphocytic Leukemia and Induces Cytotoxicity.
Haque S, Vaiselbuh SR
Cancers 2021 Mar 19;13(6)
Cancers 2021 Mar 19;13(6)
Effects of the Antidiabetic Drugs Evogliptin and Sitagliptin on the Immune Function of CD26/DPP4 in Th1 Cells.
Yoon H, Sung JH, Song MJ
Biomolecules & therapeutics 2021 Mar 1;29(2):154-165
Biomolecules & therapeutics 2021 Mar 1;29(2):154-165
Humans with inherited T cell CD28 deficiency are susceptible to skin papillomaviruses but are otherwise healthy.
Béziat V, Rapaport F, Hu J, Titeux M, Bonnet des Claustres M, Bourgey M, Griffin H, Bandet É, Ma CS, Sherkat R, Rokni-Zadeh H, Louis DM, Changi-Ashtiani M, Delmonte OM, Fukushima T, Habib T, Guennoun A, Khan T, Bender N, Rahman M, About F, Yang R, Rao G, Rouzaud C, Li J, Shearer D, Balogh K, Al Ali F, Ata M, Dabiri S, Momenilandi M, Nammour J, Alyanakian MA, Leruez-Ville M, Guenat D, Materna M, Marcot L, Vladikine N, Soret C, Vahidnezhad H, Youssefian L, Saeidian AH, Uitto J, Catherinot É, Navabi SS, Zarhrate M, Woodley DT, Jeljeli M, Abraham T, Belkaya S, Lorenzo L, Rosain J, Bayat M, Lanternier F, Lortholary O, Zakavi F, Gros P, Orth G, Abel L, Prétet JL, Fraitag S, Jouanguy E, Davis MM, Tangye SG, Notarangelo LD, Marr N, Waterboer T, Langlais D, Doorbar J, Hovnanian A, Christensen N, Bossuyt X, Shahrooei M, Casanova JL
Cell 2021 Jul 8;184(14):3812-3828.e30
Cell 2021 Jul 8;184(14):3812-3828.e30
Repositioning liothyronine for cancer immunotherapy by blocking the interaction of immune checkpoint TIGIT/PVR.
Zhou X, Du J, Wang H, Chen C, Jiao L, Cheng X, Zhou X, Chen S, Gou S, Zhao W, Zhai W, Chen J, Gao Y
Cell communication and signaling : CCS 2020 Sep 7;18(1):142
Cell communication and signaling : CCS 2020 Sep 7;18(1):142
SIRT1 is downregulated by autophagy in senescence and ageing.
Xu C, Wang L, Fozouni P, Evjen G, Chandra V, Jiang J, Lu C, Nicastri M, Bretz C, Winkler JD, Amaravadi R, Garcia BA, Adams PD, Ott M, Tong W, Johansen T, Dou Z, Berger SL
Nature cell biology 2020 Oct;22(10):1170-1179
Nature cell biology 2020 Oct;22(10):1170-1179
RAB11FIP5-Deficient Mice Exhibit Cytokine-Related Transcriptomic Signatures.
Li D, Bradley T, Cain DW, Pedroza-Pacheco I, Aggelakopoulou M, Parks R, Barr M, Xia SM, Scearce R, Bowman C, Stevens G, Newman A, Hora B, Chen Y, Riebe K, Wang Y, Sempowski G, Saunders KO, Borrow P, Haynes BF
ImmunoHorizons 2020 Nov 10;4(11):713-728
ImmunoHorizons 2020 Nov 10;4(11):713-728
The effect of smoking on chronic inflammation, immune function and blood cell composition.
Elisia I, Lam V, Cho B, Hay M, Li MY, Yeung M, Bu L, Jia W, Norton N, Lam S, Krystal G
Scientific reports 2020 Nov 10;10(1):19480
Scientific reports 2020 Nov 10;10(1):19480
PD-1 and BTLA regulate T cell signaling differentially and only partially through SHP1 and SHP2.
Xu X, Hou B, Fulzele A, Masubuchi T, Zhao Y, Wu Z, Hu Y, Jiang Y, Ma Y, Wang H, Bennett EJ, Fu G, Hui E
The Journal of cell biology 2020 Jun 1;219(6)
The Journal of cell biology 2020 Jun 1;219(6)
Human Liver Memory CD8(+) T Cells Use Autophagy for Tissue Residence.
Swadling L, Pallett LJ, Diniz MO, Baker JM, Amin OE, Stegmann KA, Burton AR, Schmidt NM, Jeffery-Smith A, Zakeri N, Suveizdyte K, Froghi F, Fusai G, Rosenberg WM, Davidson BR, Schurich A, Simon AK, Maini MK
Cell reports 2020 Jan 21;30(3):687-698.e6
Cell reports 2020 Jan 21;30(3):687-698.e6
Selective Killing of Activated T Cells by 5-Aminolevulinic Acid Mediated Photodynamic Effect: Potential Improvement of Extracorporeal Photopheresis.
Darvekar S, Juzenas P, Oksvold M, Kleinauskas A, Holien T, Christensen E, Stokke T, Sioud M, Peng Q
Cancers 2020 Feb 6;12(2)
Cancers 2020 Feb 6;12(2)
Expression of CD27 and CD28 on γδ T cells from the peripheral blood of patients with allergic rhinitis.
Wang Q, Sun Q, Chen Q, Li H, Liu D
Experimental and therapeutic medicine 2020 Dec;20(6):224
Experimental and therapeutic medicine 2020 Dec;20(6):224
Intratumoral interleukin-9 delineates a distinct immunogenic class of gastric cancer patients with better prognosis and adjuvant chemotherapeutic response.
Fang H, Li R, Gu Y, Fei Y, Jin K, Chen Y, Cao Y, Liu X, Lv K, Wang J, Yu K, Lin C, Liu H, Li H, He H, Zhang W, Zhang H, Shen Z
Oncoimmunology 2020 Dec 15;9(1):1856468
Oncoimmunology 2020 Dec 15;9(1):1856468
Immunosuppression by monocytic myeloid-derived suppressor cells in patients with pancreatic ductal carcinoma is orchestrated by STAT3.
Trovato R, Fiore A, Sartori S, Canè S, Giugno R, Cascione L, Paiella S, Salvia R, De Sanctis F, Poffe O, Anselmi C, Hofer F, Sartoris S, Piro G, Carbone C, Corbo V, Lawlor R, Solito S, Pinton L, Mandruzzato S, Bassi C, Scarpa A, Bronte V, Ugel S
Journal for immunotherapy of cancer 2019 Sep 18;7(1):255
Journal for immunotherapy of cancer 2019 Sep 18;7(1):255
Antisense oligonucleotide targeting CD39 improves anti-tumor T cell immunity.
Kashyap AS, Thelemann T, Klar R, Kallert SM, Festag J, Buchi M, Hinterwimmer L, Schell M, Michel S, Jaschinski F, Zippelius A
Journal for immunotherapy of cancer 2019 Mar 12;7(1):67
Journal for immunotherapy of cancer 2019 Mar 12;7(1):67
Adaptive plasticity of IL-10(+) and IL-35(+) T(reg) cells cooperatively promotes tumor T cell exhaustion.
Sawant DV, Yano H, Chikina M, Zhang Q, Liao M, Liu C, Callahan DJ, Sun Z, Sun T, Tabib T, Pennathur A, Corry DB, Luketich JD, Lafyatis R, Chen W, Poholek AC, Bruno TC, Workman CJ, Vignali DAA
Nature immunology 2019 Jun;20(6):724-735
Nature immunology 2019 Jun;20(6):724-735
Beyond Type 1 Regulatory T Cells: Co-expression of LAG3 and CD49b in IL-10-Producing T Cell Lineages.
Huang W, Solouki S, Carter C, Zheng SG, August A
Frontiers in immunology 2018;9:2625
Frontiers in immunology 2018;9:2625
Immunophenotypic characterization of human T cells after in vitro exposure to different silicone breast implant surfaces.
Cappellano G, Ploner C, Lobenwein S, Sopper S, Hoertnagl P, Mayerl C, Wick N, Pierer G, Wick G, Wolfram D
PloS one 2018;13(2):e0192108
PloS one 2018;13(2):e0192108
FUNDAMANT: an interventional 72-week phase 1 follow-up study of AADvac1, an active immunotherapy against tau protein pathology in Alzheimer's disease.
Novak P, Schmidt R, Kontsekova E, Kovacech B, Smolek T, Katina S, Fialova L, Prcina M, Parrak V, Dal-Bianco P, Brunner M, Staffen W, Rainer M, Ondrus M, Ropele S, Smisek M, Sivak R, Zilka N, Winblad B, Novak M
Alzheimer's research & therapy 2018 Oct 24;10(1):108
Alzheimer's research & therapy 2018 Oct 24;10(1):108
Systemic surfaceome profiling identifies target antigens for immune-based therapy in subtypes of advanced prostate cancer.
Lee JK, Bangayan NJ, Chai T, Smith BA, Pariva TE, Yun S, Vashisht A, Zhang Q, Park JW, Corey E, Huang J, Graeber TG, Wohlschlegel J, Witte ON
Proceedings of the National Academy of Sciences of the United States of America 2018 May 8;115(19):E4473-E4482
Proceedings of the National Academy of Sciences of the United States of America 2018 May 8;115(19):E4473-E4482
Time-resolved transcriptome and proteome landscape of human regulatory T cell (Treg) differentiation reveals novel regulators of FOXP3.
Schmidt A, Marabita F, Kiani NA, Gross CC, Johansson HJ, Éliás S, Rautio S, Eriksson M, Fernandes SJ, Silberberg G, Ullah U, Bhatia U, Lähdesmäki H, Lehtiö J, Gomez-Cabrero D, Wiendl H, Lahesmaa R, Tegnér J
BMC biology 2018 May 7;16(1):47
BMC biology 2018 May 7;16(1):47
Multiple Homozygous Variants in the STING-Encoding TMEM173 Gene in HIV Long-Term Nonprogressors.
Nissen SK, Pedersen JG, Helleberg M, Kjær K, Thavachelvam K, Obel N, Tolstrup M, Jakobsen MR, Mogensen TH
Journal of immunology (Baltimore, Md. : 1950) 2018 May 15;200(10):3372-3382
Journal of immunology (Baltimore, Md. : 1950) 2018 May 15;200(10):3372-3382
A transcriptionally and functionally distinct PD-1(+) CD8(+) T cell pool with predictive potential in non-small-cell lung cancer treated with PD-1 blockade.
Thommen DS, Koelzer VH, Herzig P, Roller A, Trefny M, Dimeloe S, Kiialainen A, Hanhart J, Schill C, Hess C, Savic Prince S, Wiese M, Lardinois D, Ho PC, Klein C, Karanikas V, Mertz KD, Schumacher TN, Zippelius A
Nature medicine 2018 Jul;24(7):994-1004
Nature medicine 2018 Jul;24(7):994-1004
Metabolic reprogramming of human CD8(+) memory T cells through loss of SIRT1.
Jeng MY, Hull PA, Fei M, Kwon HS, Tsou CL, Kasler H, Ng CP, Gordon DE, Johnson J, Krogan N, Verdin E, Ott M
The Journal of experimental medicine 2018 Jan 2;215(1):51-62
The Journal of experimental medicine 2018 Jan 2;215(1):51-62
Differentially Expressed Potassium Channels Are Associated with Function of Human Effector Memory CD8(+) T Cells.
Sim JH, Kim KS, Park H, Kim KJ, Lin H, Kim TJ, Shin HM, Kim G, Lee DS, Park CW, Lee DH, Kang I, Kim SJ, Cho CH, Doh J, Kim HR
Frontiers in immunology 2017;8:859
Frontiers in immunology 2017;8:859
CD4 T-Cell Dysregulation in Psoriatic Arthritis Reveals a Regulatory Role for IL-22.
Ezeonyeji A, Baldwin H, Vukmanovic-Stejic M, Ehrenstein MR
Frontiers in immunology 2017;8:1403
Frontiers in immunology 2017;8:1403
MEDI1873, a potent, stabilized hexameric agonist of human GITR with regulatory T-cell targeting potential.
Tigue NJ, Bamber L, Andrews J, Ireland S, Hair J, Carter E, Sridharan S, Jovanović J, Rees DG, Springall JS, Solier E, Li YM, Chodorge M, Perez-Martinez D, Higazi DR, Oberst M, Kennedy M, Black CM, Yan L, Schwickart M, Maguire S, Cann JA, de Haan L, Young LL, Vaughan T, Wilkinson RW, Stewart R
Oncoimmunology 2017;6(3):e1280645
Oncoimmunology 2017;6(3):e1280645
Functional characterization of T-cells from palatine tonsils in patients with chronic tonsillitis.
Geißler K, Markwart R, Requardt RP, Weigel C, Schubert K, Scherag A, Rubio I, Guntinas-Lichius O
PloS one 2017;12(9):e0183214
PloS one 2017;12(9):e0183214
T-cell responses targeting HIV Nef uniquely correlate with infected cell frequencies after long-term antiretroviral therapy.
Thomas AS, Jones KL, Gandhi RT, McMahon DK, Cyktor JC, Chan D, Huang SH, Truong R, Bosque A, Macedo AB, Kovacs C, Benko E, Eron JJ, Bosch RJ, Lalama CM, Simmens S, Walker BD, Mellors JW, Jones RB
PLoS pathogens 2017 Sep;13(9):e1006629
PLoS pathogens 2017 Sep;13(9):e1006629
Antigen presentation profiling reveals recognition of lymphoma immunoglobulin neoantigens.
Khodadoust MS, Olsson N, Wagar LE, Haabeth OA, Chen B, Swaminathan K, Rawson K, Liu CL, Steiner D, Lund P, Rao S, Zhang L, Marceau C, Stehr H, Newman AM, Czerwinski DK, Carlton VE, Moorhead M, Faham M, Kohrt HE, Carette J, Green MR, Davis MM, Levy R, Elias JE, Alizadeh AA
Nature 2017 Mar 30;543(7647):723-727
Nature 2017 Mar 30;543(7647):723-727
ITK signalling via the Ras/IRF4 pathway regulates the development and function of Tr1 cells.
Huang W, Solouki S, Koylass N, Zheng SG, August A
Nature communications 2017 Jun 21;8:15871
Nature communications 2017 Jun 21;8:15871
A human immunodeficiency syndrome caused by mutations in CARMIL2.
Schober T, Magg T, Laschinger M, Rohlfs M, Linhares ND, Puchalka J, Weisser T, Fehlner K, Mautner J, Walz C, Hussein K, Jaeger G, Kammer B, Schmid I, Bahia M, Pena SD, Behrends U, Belohradsky BH, Klein C, Hauck F
Nature communications 2017 Jan 23;8:14209
Nature communications 2017 Jan 23;8:14209
Immune dysregulation in patients with PTEN hamartoma tumor syndrome: Analysis of FOXP3 regulatory T cells.
Chen HH, Händel N, Ngeow J, Muller J, Hühn M, Yang HT, Heindl M, Berbers RM, Hegazy AN, Kionke J, Yehia L, Sack U, Bläser F, Rensing-Ehl A, Reifenberger J, Keith J, Travis S, Merkenschlager A, Kiess W, Wittekind C, Walker L, Ehl S, Aretz S, Dustin ML, Eng C, Powrie F, Uhlig HH
The Journal of allergy and clinical immunology 2017 Feb;139(2):607-620.e15
The Journal of allergy and clinical immunology 2017 Feb;139(2):607-620.e15
Frequency of CD4+CD161+ T Cell and Interleukin-10 Expression in Inflammatory Bowel Diseases.
Tsuchiya K, Ikeda T, Batmunkh B, Choijookhuu N, Ishizaki H, Hotokezaka M, Hishikawa Y, Nanashima A
Acta histochemica et cytochemica 2017 Feb 28;50(1):21-28
Acta histochemica et cytochemica 2017 Feb 28;50(1):21-28
Down-regulation of microRNA-451a facilitates the activation and proliferation of CD4(+) T cells by targeting Myc in patients with dilated cardiomyopathy.
Zeng Z, Wang K, Li Y, Xia N, Nie S, Lv B, Zhang M, Tu X, Li Q, Tang T, Cheng X
The Journal of biological chemistry 2017 Apr 7;292(14):6004-6013
The Journal of biological chemistry 2017 Apr 7;292(14):6004-6013
D120 and K152 within the PH Domain of T Cell Adapter SKAP55 Regulate Plasma Membrane Targeting of SKAP55 and LFA-1 Affinity Modulation in Human T Lymphocytes.
Witte A, Meineke B, Sticht J, Philipsen L, Kuropka B, Müller AJ, Freund C, Schraven B, Kliche S
Molecular and cellular biology 2017 Apr 1;37(7)
Molecular and cellular biology 2017 Apr 1;37(7)
Follicular Lymphoma Tregs Have a Distinct Transcription Profile Impacting Their Migration and Retention in the Malignant Lymph Node.
Nedelkovska H, Rosenberg AF, Hilchey SP, Hyrien O, Burack WR, Quataert SA, Baker CM, Azadniv M, Welle SL, Ansell SM, Kim M, Bernstein SH
PloS one 2016;11(5):e0155347
PloS one 2016;11(5):e0155347
Non-random pairing of CD46 isoforms with skewing towards BC2 and C2 in activated and memory/effector T cells.
Hansen AS, Bundgaard BB, Møller BK, Höllsberg P
Scientific reports 2016 Oct 14;6:35406
Scientific reports 2016 Oct 14;6:35406
IL-7 Induces SAMHD1 Phosphorylation in CD4+ T Lymphocytes, Improving Early Steps of HIV-1 Life Cycle.
Coiras M, Bermejo M, Descours B, Mateos E, García-Pérez J, López-Huertas MR, Lederman MM, Benkirane M, Alcamí J
Cell reports 2016 Mar 8;14(9):2100-2107
Cell reports 2016 Mar 8;14(9):2100-2107
Combining FoxP3 and Helios with GARP/LAP markers can identify expanded Treg subsets in cancer patients.
Abd Al Samid M, Chaudhary B, Khaled YS, Ammori BJ, Elkord E
Oncotarget 2016 Mar 22;7(12):14083-94
Oncotarget 2016 Mar 22;7(12):14083-94
Human Galectin-9 Is a Potent Mediator of HIV Transcription and Reactivation.
Abdel-Mohsen M, Chavez L, Tandon R, Chew GM, Deng X, Danesh A, Keating S, Lanteri M, Samuels ML, Hoh R, Sacha JB, Norris PJ, Niki T, Shikuma CM, Hirashima M, Deeks SG, Ndhlovu LC, Pillai SK
PLoS pathogens 2016 Jun;12(6):e1005677
PLoS pathogens 2016 Jun;12(6):e1005677
Receptor-Targeted Nipah Virus Glycoproteins Improve Cell-Type Selective Gene Delivery and Reveal a Preference for Membrane-Proximal Cell Attachment.
Bender RR, Muth A, Schneider IC, Friedel T, Hartmann J, Plückthun A, Maisner A, Buchholz CJ
PLoS pathogens 2016 Jun;12(6):e1005641
PLoS pathogens 2016 Jun;12(6):e1005641
Anti-TNF drives regulatory T cell expansion by paradoxically promoting membrane TNF-TNF-RII binding in rheumatoid arthritis.
Nguyen DX, Ehrenstein MR
The Journal of experimental medicine 2016 Jun 27;213(7):1241-53
The Journal of experimental medicine 2016 Jun 27;213(7):1241-53
The Distribution of Human Stem Cell-like Memory T Cell in Lung Cancer.
Hong H, Gu Y, Sheng SY, Lu CG, Zou JY, Wu CY
Journal of immunotherapy (Hagerstown, Md. : 1997) 2016 Jul-Aug;39(6):233-40
Journal of immunotherapy (Hagerstown, Md. : 1997) 2016 Jul-Aug;39(6):233-40
A key role of GARP in the immune suppressive tumor microenvironment.
Hahn SA, Neuhoff A, Landsberg J, Schupp J, Eberts D, Leukel P, Bros M, Weilbaecher M, Schuppan D, Grabbe S, Tueting T, Lennerz V, Sommer C, Jonuleit H, Tuettenberg A
Oncotarget 2016 Jul 12;7(28):42996-43009
Oncotarget 2016 Jul 12;7(28):42996-43009
CD28 family of receptors on T cells in chronic HBV infection: Expression characteristics, clinical significance and correlations with PD-1 blockade.
Tang ZS, Hao YH, Zhang EJ, Xu CL, Zhou Y, Zheng X, Yang DL
Molecular medicine reports 2016 Aug;14(2):1107-16
Molecular medicine reports 2016 Aug;14(2):1107-16
Effect of cytokine-induced killer cells on immune function in patients with lung cancer.
Pan Y, Wu Y, Ji J, Cai H, Wang H, Jiang Y, Sang L, Yang J, Gao Y, Liu Y, Yin L, Zhang LI
Oncology letters 2016 Apr;11(4):2827-2834
Oncology letters 2016 Apr;11(4):2827-2834
The APPEESFRS Peptide, Restricted by the HLA-B*35:01 Molecule, and the APPEESFRF Variant Derived from an Autologous HIV-1 Strain Induces Polyfunctional Responses in CD8+ T Cells.
Acevedo-Sáenz L, Carmona-Pérez L, Velilla-Hernández PA, Delgado JC, Rugeles L MT
BioResearch open access 2015;4(1):115-20
BioResearch open access 2015;4(1):115-20
Vaccination Expands Antigen-Specific CD4+ Memory T Cells and Mobilizes Bystander Central Memory T Cells.
Li Causi E, Parikh SC, Chudley L, Layfield DM, Ottensmeier CH, Stevenson FK, Di Genova G
PloS one 2015;10(9):e0136717
PloS one 2015;10(9):e0136717
Monocyte:T-cell interaction regulates human T-cell activation through a CD28/CD46 crosstalk.
Charron L, Doctrinal A, Ni Choileain S, Astier AL
Immunology and cell biology 2015 Oct;93(9):796-803
Immunology and cell biology 2015 Oct;93(9):796-803
The human complement inhibitor Sushi Domain-Containing Protein 4 (SUSD4) expression in tumor cells and infiltrating T cells is associated with better prognosis of breast cancer patients.
Englund E, Reitsma B, King BC, Escudero-Esparza A, Owen S, Orimo A, Okroj M, Anagnostaki L, Jiang WG, Jirström K, Blom AM
BMC cancer 2015 Oct 19;15:737
BMC cancer 2015 Oct 19;15:737
Increased Levels of Macrophage Inflammatory Proteins Result in Resistance to R5-Tropic HIV-1 in a Subset of Elite Controllers.
Walker WE, Kurscheid S, Joshi S, Lopez CA, Goh G, Choi M, Barakat L, Francis J, Fisher A, Kozal M, Zapata H, Shaw A, Lifton R, Sutton RE, Fikrig E
Journal of virology 2015 May;89(10):5502-14
Journal of virology 2015 May;89(10):5502-14
Induced PD-L1 expression mediates acquired resistance to agonistic anti-CD40 treatment.
Zippelius A, Schreiner J, Herzig P, Müller P
Cancer immunology research 2015 Mar;3(3):236-44
Cancer immunology research 2015 Mar;3(3):236-44
Immunodeficiency and autoimmune enterocolopathy linked to NFAT5 haploinsufficiency.
Boland BS, Widjaja CE, Banno A, Zhang B, Kim SH, Stoven S, Peterson MR, Jones MC, Su HI, Crowe SE, Bui JD, Ho SB, Okugawa Y, Goel A, Marietta EV, Khosroheidari M, Jepsen K, Aramburu J, López-Rodríguez C, Sandborn WJ, Murray JA, Harismendy O, Chang JT
Journal of immunology (Baltimore, Md. : 1950) 2015 Mar 15;194(6):2551-60
Journal of immunology (Baltimore, Md. : 1950) 2015 Mar 15;194(6):2551-60
Cutting edge: circulating plasmablasts induce the differentiation of human T follicular helper cells via IL-6 production.
Chavele KM, Merry E, Ehrenstein MR
Journal of immunology (Baltimore, Md. : 1950) 2015 Mar 15;194(6):2482-5
Journal of immunology (Baltimore, Md. : 1950) 2015 Mar 15;194(6):2482-5
Mutations in early follicular lymphoma progenitors are associated with suppressed antigen presentation.
Green MR, Kihira S, Liu CL, Nair RV, Salari R, Gentles AJ, Irish J, Stehr H, Vicente-Dueñas C, Romero-Camarero I, Sanchez-Garcia I, Plevritis SK, Arber DA, Batzoglou S, Levy R, Alizadeh AA
Proceedings of the National Academy of Sciences of the United States of America 2015 Mar 10;112(10):E1116-25
Proceedings of the National Academy of Sciences of the United States of America 2015 Mar 10;112(10):E1116-25
PD-1+Tim-3+ CD8+ T Lymphocytes Display Varied Degrees of Functional Exhaustion in Patients with Regionally Metastatic Differentiated Thyroid Cancer.
Severson JJ, Serracino HS, Mateescu V, Raeburn CD, McIntyre RC Jr, Sams SB, Haugen BR, French JD
Cancer immunology research 2015 Jun;3(6):620-30
Cancer immunology research 2015 Jun;3(6):620-30
Autoregulatory function of interleukin-10-producing pre-naïve B cells is defective in systemic lupus erythematosus.
Sim JH, Kim HR, Chang SH, Kim IJ, Lipsky PE, Lee J
Arthritis research & therapy 2015 Jul 25;17(1):190
Arthritis research & therapy 2015 Jul 25;17(1):190
Murine K2P5.1 Deficiency Has No Impact on Autoimmune Neuroinflammation due to Compensatory K2P3.1- and KV1.3-Dependent Mechanisms.
Bittner S, Bobak N, Hofmann MS, Schuhmann MK, Ruck T, Göbel K, Brück W, Wiendl H, Meuth SG
International journal of molecular sciences 2015 Jul 24;16(8):16880-96
International journal of molecular sciences 2015 Jul 24;16(8):16880-96
The Nrf2 activator tBHQ inhibits T cell activation of primary human CD4 T cells.
Turley AE, Zagorski JW, Rockwell CE
Cytokine 2015 Feb;71(2):289-95
Cytokine 2015 Feb;71(2):289-95
Detailed characterization of tumor infiltrating lymphocytes in two distinct human solid malignancies show phenotypic similarities.
Kovacsovics-Bankowski M, Chisholm L, Vercellini J, Tucker CG, Montler R, Haley D, Newell P, Ma J, Tseng P, Wolf R, Vetto JT, Hammill C, Hansen P, Weinberg AD
Journal for immunotherapy of cancer 2014;2(1):38
Journal for immunotherapy of cancer 2014;2(1):38
NKG2D- and CD28-mediated costimulation regulate CD8+ T cell chemotaxis through different mechanisms: the role of Cdc42/N-WASp.
Serrano-Pertierra E, Cernuda-Morollón E, López-Larrea C
Journal of leukocyte biology 2014 Mar;95(3):487-95
Journal of leukocyte biology 2014 Mar;95(3):487-95
Aging and cytomegalovirus infection differentially and jointly affect distinct circulating T cell subsets in humans.
Wertheimer AM, Bennett MS, Park B, Uhrlaub JL, Martinez C, Pulko V, Currier NL, Nikolich-Žugich D, Kaye J, Nikolich-Žugich J
Journal of immunology (Baltimore, Md. : 1950) 2014 Mar 1;192(5):2143-55
Journal of immunology (Baltimore, Md. : 1950) 2014 Mar 1;192(5):2143-55
N-glycosylation of asparagine 8 regulates surface expression of major histocompatibility complex class I chain-related protein A (MICA) alleles dependent on threonine 24.
Mellergaard M, Skovbakke SL, Schneider CL, Lauridsen F, Andresen L, Jensen H, Skov S
The Journal of biological chemistry 2014 Jul 18;289(29):20078-91
The Journal of biological chemistry 2014 Jul 18;289(29):20078-91
Histone deacetylase inhibitors impair the elimination of HIV-infected cells by cytotoxic T-lymphocytes.
Jones RB, O'Connor R, Mueller S, Foley M, Szeto GL, Karel D, Lichterfeld M, Kovacs C, Ostrowski MA, Trocha A, Irvine DJ, Walker BD
PLoS pathogens 2014 Aug;10(8):e1004287
PLoS pathogens 2014 Aug;10(8):e1004287
Wiskott-Aldrich Syndrome causing mutation, Pro373Ser restricts conformational changes essential for WASP activity in T-cells.
Jain N, George B, Thanabalu T
Biochimica et biophysica acta 2014 Apr;1842(4):623-34
Biochimica et biophysica acta 2014 Apr;1842(4):623-34
Incomplete normalization of regulatory t-cell frequency in the gut mucosa of Colombian HIV-infected patients receiving long-term antiretroviral treatment.
Rueda CM, Velilla PA, Chougnet CA, Rugeles MT
PloS one 2013;8(8):e71062
PloS one 2013;8(8):e71062
Cyclotides Suppress Human T-Lymphocyte Proliferation by an Interleukin 2-Dependent Mechanism.
Gründemann C, Thell K, Lengen K, Garcia-Käufer M, Huang YH, Huber R, Craik DJ, Schabbauer G, Gruber CW
PloS one 2013;8(6):e68016
PloS one 2013;8(6):e68016
Antibody-mediated targeting of the Orai1 calcium channel inhibits T cell function.
Cox JH, Hussell S, Søndergaard H, Roepstorff K, Bui JV, Deer JR, Zhang J, Li ZG, Lamberth K, Kvist PH, Padkjær S, Haase C, Zahn S, Odegard VH
PloS one 2013;8(12):e82944
PloS one 2013;8(12):e82944
Protection against H5N1 highly pathogenic avian and pandemic (H1N1) 2009 influenza virus infection in cynomolgus monkeys by an inactivated H5N1 whole particle vaccine.
Nakayama M, Shichinohe S, Itoh Y, Ishigaki H, Kitano M, Arikata M, Pham VL, Ishida H, Kitagawa N, Okamatsu M, Sakoda Y, Ichikawa T, Tsuchiya H, Nakamura S, Le QM, Ito M, Kawaoka Y, Kida H, Ogasawara K
PloS one 2013;8(12):e82740
PloS one 2013;8(12):e82740
Mycobacterial phosphatidylinositol mannoside 6 (PIM6) up-regulates TCR-triggered HIV-1 replication in CD4+ T cells.
Rodriguez ME, Loyd CM, Ding X, Karim AF, McDonald DJ, Canaday DH, Rojas RE
PloS one 2013;8(11):e80938
PloS one 2013;8(11):e80938
A quantitative assessment of costimulation and phosphatase activity on microclusters in early T cell signaling.
Witsenburg JJ, Glauner H, Müller JP, Groenewoud JM, Roth G, Böhmer FD, Adjobo-Hermans MJ, Brock R
PloS one 2013;8(10):e79277
PloS one 2013;8(10):e79277
Intercellular adhesion molecule 1 mediates migration of Th1 and Th17 cells across human retinal vascular endothelium.
Bharadwaj AS, Schewitz-Bowers LP, Wei L, Lee RW, Smith JR
Investigative ophthalmology & visual science 2013 Oct 23;54(10):6917-25
Investigative ophthalmology & visual science 2013 Oct 23;54(10):6917-25
LAT1 is a critical transporter of essential amino acids for immune reactions in activated human T cells.
Hayashi K, Jutabha P, Endou H, Sagara H, Anzai N
Journal of immunology (Baltimore, Md. : 1950) 2013 Oct 15;191(8):4080-5
Journal of immunology (Baltimore, Md. : 1950) 2013 Oct 15;191(8):4080-5
Fine-tuning of regulatory T cell function: the role of calcium signals and naive regulatory T cells for regulatory T cell deficiency in multiple sclerosis.
Schwarz A, Schumacher M, Pfaff D, Schumacher K, Jarius S, Balint B, Wiendl H, Haas J, Wildemann B
Journal of immunology (Baltimore, Md. : 1950) 2013 May 15;190(10):4965-70
Journal of immunology (Baltimore, Md. : 1950) 2013 May 15;190(10):4965-70
Human neonatal naive CD4+ T cells have enhanced activation-dependent signaling regulated by the microRNA miR-181a.
Palin AC, Ramachandran V, Acharya S, Lewis DB
Journal of immunology (Baltimore, Md. : 1950) 2013 Mar 15;190(6):2682-91
Journal of immunology (Baltimore, Md. : 1950) 2013 Mar 15;190(6):2682-91
Methylation of FOXP3 in regulatory T cells is related to the severity of coronary artery disease.
Jia L, Zhu L, Wang JZ, Wang XJ, Chen JZ, Song L, Wu YJ, Sun K, Yuan ZY, Hui R
Atherosclerosis 2013 Jun;228(2):346-52
Atherosclerosis 2013 Jun;228(2):346-52
Mesenchymal stem cells from periapical lesions modulate differentiation and functional properties of monocyte-derived dendritic cells.
Dokić J, Tomić S, Marković M, Milosavljević P, Colić M
European journal of immunology 2013 Jul;43(7):1862-72
European journal of immunology 2013 Jul;43(7):1862-72
Nuclear translocation of MEK1 triggers a complex T cell response through the corepressor silencing mediator of retinoid and thyroid hormone receptor.
Guo L, Chen C, Liang Q, Karim MZ, Gorska MM, Alam R
Journal of immunology (Baltimore, Md. : 1950) 2013 Jan 1;190(1):159-67
Journal of immunology (Baltimore, Md. : 1950) 2013 Jan 1;190(1):159-67
T cells from CLL patients exhibit features of T-cell exhaustion but retain capacity for cytokine production.
Riches JC, Davies JK, McClanahan F, Fatah R, Iqbal S, Agrawal S, Ramsay AG, Gribben JG
Blood 2013 Feb 28;121(9):1612-21
Blood 2013 Feb 28;121(9):1612-21
Anti-KIT designer T cells for the treatment of gastrointestinal stromal tumor.
Katz SC, Burga RA, Naheed S, Licata LA, Thorn M, Osgood D, Nguyen CT, Espat NJ, Fletcher JA, Junghans RP
Journal of translational medicine 2013 Feb 21;11:46
Journal of translational medicine 2013 Feb 21;11:46
LINE-1 retrotransposable element DNA accumulates in HIV-1-infected cells.
Jones RB, Song H, Xu Y, Garrison KE, Buzdin AA, Anwar N, Hunter DV, Mujib S, Mihajlovic V, Martin E, Lee E, Kuciak M, Raposo RA, Bozorgzad A, Meiklejohn DA, Ndhlovu LC, Nixon DF, Ostrowski MA
Journal of virology 2013 Dec;87(24):13307-20
Journal of virology 2013 Dec;87(24):13307-20
Posttranscriptional gene regulation of IL-17 by the RNA-binding protein HuR is required for initiation of experimental autoimmune encephalomyelitis.
Chen J, Cascio J, Magee JD, Techasintana P, Gubin MM, Dahm GM, Calaluce R, Yu S, Atasoy U
Journal of immunology (Baltimore, Md. : 1950) 2013 Dec 1;191(11):5441-50
Journal of immunology (Baltimore, Md. : 1950) 2013 Dec 1;191(11):5441-50
B7-H4Ig inhibits mouse and human T-cell function and treats EAE via IL-10/Treg-dependent mechanisms.
Podojil JR, Liu LN, Marshall SA, Chiang MY, Goings GE, Chen L, Langermann S, Miller SD
Journal of autoimmunity 2013 Aug;44:71-81
Journal of autoimmunity 2013 Aug;44:71-81
Activation of the transcriptional function of the NF-κB protein c-Rel by O-GlcNAc glycosylation.
Ramakrishnan P, Clark PM, Mason DE, Peters EC, Hsieh-Wilson LC, Baltimore D
Science signaling 2013 Aug 27;6(290):ra75
Science signaling 2013 Aug 27;6(290):ra75
Soluble GARP has potent antiinflammatory and immunomodulatory impact on human CD4⁺ T cells.
Hahn SA, Stahl HF, Becker C, Correll A, Schneider FJ, Tuettenberg A, Jonuleit H
Blood 2013 Aug 15;122(7):1182-91
Blood 2013 Aug 15;122(7):1182-91
Memory immune responses against pandemic (H1N1) 2009 influenza virus induced by a whole particle vaccine in cynomolgus monkeys carrying Mafa-A1*052:02.
Arikata M, Itoh Y, Okamatsu M, Maeda T, Shiina T, Tanaka K, Suzuki S, Nakayama M, Sakoda Y, Ishigaki H, Takada A, Ishida H, Soda K, Pham VL, Tsuchiya H, Nakamura S, Torii R, Shimizu T, Inoko H, Ohkubo I, Kida H, Ogasawara K
PloS one 2012;7(5):e37220
PloS one 2012;7(5):e37220
Cannabinoid receptor 2-mediated attenuation of CXCR4-tropic HIV infection in primary CD4+ T cells.
Costantino CM, Gupta A, Yewdall AW, Dale BM, Devi LA, Chen BK
PloS one 2012;7(3):e33961
PloS one 2012;7(3):e33961
K12/SECTM1, an interferon-γ regulated molecule, synergizes with CD28 to costimulate human T cell proliferation.
Wang T, Huang C, Lopez-Coral A, Slentz-Kesler KA, Xiao M, Wherry EJ, Kaufman RE
Journal of leukocyte biology 2012 Mar;91(3):449-59
Journal of leukocyte biology 2012 Mar;91(3):449-59
Oligodeoxynucleotides stabilize Helios-expressing Foxp3+ human T regulatory cells during in vitro expansion.
Kim YC, Bhairavabhotla R, Yoon J, Golding A, Thornton AM, Tran DQ, Shevach EM
Blood 2012 Mar 22;119(12):2810-8
Blood 2012 Mar 22;119(12):2810-8
Loss of the signaling adaptor TRAF1 causes CD8+ T cell dysregulation during human and murine chronic infection.
Wang C, McPherson AJ, Jones RB, Kawamura KS, Lin GH, Lang PA, Ambagala T, Pellegrini M, Calzascia T, Aidarus N, Elford AR, Yue FY, Kremmer E, Kovacs CM, Benko E, Tremblay C, Routy JP, Bernard NF, Ostrowski MA, Ohashi PS, Watts TH
The Journal of experimental medicine 2012 Jan 16;209(1):77-91
The Journal of experimental medicine 2012 Jan 16;209(1):77-91
Do plant cyclotides have potential as immunosuppressant peptides?
Gründemann C, Koehbach J, Huber R, Gruber CW
Journal of natural products 2012 Feb 24;75(2):167-74
Journal of natural products 2012 Feb 24;75(2):167-74
A novel method for autophagy detection in primary cells: impaired levels of macroautophagy in immunosenescent T cells.
Phadwal K, Alegre-Abarrategui J, Watson AS, Pike L, Anbalagan S, Hammond EM, Wade-Martins R, McMichael A, Klenerman P, Simon AK
Autophagy 2012 Apr;8(4):677-89
Autophagy 2012 Apr;8(4):677-89
Antigen-independent induction of Tim-3 expression on human T cells by the common γ-chain cytokines IL-2, IL-7, IL-15, and IL-21 is associated with proliferation and is dependent on the phosphoinositide 3-kinase pathway.
Mujib S, Jones RB, Lo C, Aidarus N, Clayton K, Sakhdari A, Benko E, Kovacs C, Ostrowski MA
Journal of immunology (Baltimore, Md. : 1950) 2012 Apr 15;188(8):3745-56
Journal of immunology (Baltimore, Md. : 1950) 2012 Apr 15;188(8):3745-56
Follicular lymphoma tumor-infiltrating T-helper (T(H)) cells have the same polyfunctional potential as normal nodal T(H) cells despite skewed differentiation.
Hilchey SP, Rosenberg AF, Hyrien O, Secor-Socha S, Cochran MR, Brady MT, Wang JC, Sanz I, Burack WR, Quataert SA, Bernstein SH
Blood 2011 Sep 29;118(13):3591-602
Blood 2011 Sep 29;118(13):3591-602
Differential expression of CD300a/c on human TH1 and TH17 cells.
Simhadri VR, Mariano JL, Zhou Q, DeBell KE, Borrego F
BMC immunology 2011 Nov 2;12:62
BMC immunology 2011 Nov 2;12:62
Effect of chromium and cobalt ions on primary human lymphocytes in vitro.
Akbar M, Brewer JM, Grant MH
Journal of immunotoxicology 2011 Jun;8(2):140-9
Journal of immunotoxicology 2011 Jun;8(2):140-9
Heat shock protein 27 differentiates tolerogenic macrophages that may support human breast cancer progression.
Banerjee S, Lin CF, Skinner KA, Schiffhauer LM, Peacock J, Hicks DG, Redmond EM, Morrow D, Huston A, Shayne M, Langstein HN, Miller-Graziano CL, Strickland J, O'Donoghue L, De AK
Cancer research 2011 Jan 15;71(2):318-27
Cancer research 2011 Jan 15;71(2):318-27
Significant mobilization of both conventional and regulatory T cells with AMD3100.
Kean LS, Sen S, Onabajo O, Singh K, Robertson J, Stempora L, Bonifacino AC, Metzger ME, Promislow DE, Mattapallil JJ, Donahue RE
Blood 2011 Dec 15;118(25):6580-90
Blood 2011 Dec 15;118(25):6580-90
Cross-talk between TCR and CCR7 signaling sets a temporal threshold for enhanced T lymphocyte migration.
Schaeuble K, Hauser MA, Singer E, Groettrup M, Legler DF
Journal of immunology (Baltimore, Md. : 1950) 2011 Dec 1;187(11):5645-52
Journal of immunology (Baltimore, Md. : 1950) 2011 Dec 1;187(11):5645-52
Protein kinase Ctheta is a specific target for inhibition of the HIV type 1 replication in CD4+ T lymphocytes.
López-Huertas MR, Mateos E, Díaz-Gil G, Gómez-Esquer F, Sánchez del Cojo M, Alcamí J, Coiras M
The Journal of biological chemistry 2011 Aug 5;286(31):27363-77
The Journal of biological chemistry 2011 Aug 5;286(31):27363-77
Costimulation through the CD137/4-1BB pathway protects human melanoma tumor-infiltrating lymphocytes from activation-induced cell death and enhances antitumor effector function.
Hernandez-Chacon JA, Li Y, Wu RC, Bernatchez C, Wang Y, Weber JS, Hwu P, Radvanyi LG
Journal of immunotherapy (Hagerstown, Md. : 1997) 2011 Apr;34(3):236-50
Journal of immunotherapy (Hagerstown, Md. : 1997) 2011 Apr;34(3):236-50
Impairment of regulatory capacity of CD4+CD25+ regulatory T cells mediated by dendritic cell polarization and hyperthyroidism in Graves' disease.
Mao C, Wang S, Xiao Y, Xu J, Jiang Q, Jin M, Jiang X, Guo H, Ning G, Zhang Y
Journal of immunology (Baltimore, Md. : 1950) 2011 Apr 15;186(8):4734-43
Journal of immunology (Baltimore, Md. : 1950) 2011 Apr 15;186(8):4734-43
Thymic stromal lymphopoietin from trophoblasts induces dendritic cell-mediated regulatory TH2 bias in the decidua during early gestation in humans.
Guo PF, Du MR, Wu HX, Lin Y, Jin LP, Li DJ
Blood 2010 Sep 23;116(12):2061-9
Blood 2010 Sep 23;116(12):2061-9
An MHC-defined primate model reveals significant rejection of bone marrow after mixed chimerism induction despite full MHC matching.
Larsen CP, Page A, Linzie KH, Russell M, Deane T, Stempora L, Strobert E, Penedo MC, Ward T, Wiseman R, O'Connor D, Miller W, Sen S, Singh K, Kean LS
American journal of transplantation : official journal of the American Society of Transplantation and the American Society of Transplant Surgeons 2010 Nov;10(11):2396-409
American journal of transplantation : official journal of the American Society of Transplantation and the American Society of Transplant Surgeons 2010 Nov;10(11):2396-409
Anaphase-promoting complex/cyclosome-Cdh1 coordinates glycolysis and glutaminolysis with transition to S phase in human T lymphocytes.
Colombo SL, Palacios-Callender M, Frakich N, De Leon J, Schmitt CA, Boorn L, Davis N, Moncada S
Proceedings of the National Academy of Sciences of the United States of America 2010 Nov 2;107(44):18868-73
Proceedings of the National Academy of Sciences of the United States of America 2010 Nov 2;107(44):18868-73
Human Th1 cells that express CD300a are polyfunctional and after stimulation up-regulate the T-box transcription factor eomesodermin.
Narayanan S, Silva R, Peruzzi G, Alvarez Y, Simhadri VR, Debell K, Coligan JE, Borrego F
PloS one 2010 May 13;5(5):e10636
PloS one 2010 May 13;5(5):e10636
Fas ligand gene expression is directly regulated by stress-inducible heat shock transcription factor-1.
Bouchier-Hayes L, McBride S, van Geelen CM, Nance S, Lewis LK, Pinkoski MJ, Beere HM
Cell death and differentiation 2010 Jun;17(6):1034-46
Cell death and differentiation 2010 Jun;17(6):1034-46
Novel role of plasmacytoid dendritic cells in humans: induction of interleukin-10-producing Treg cells by plasmacytoid dendritic cells in patients with rheumatoid arthritis responding to therapy.
Kavousanaki M, Makrigiannakis A, Boumpas D, Verginis P
Arthritis and rheumatism 2010 Jan;62(1):53-63
Arthritis and rheumatism 2010 Jan;62(1):53-63
Human basophils express amphiregulin in response to T cell-derived IL-3.
Qi Y, Operario DJ, Oberholzer CM, Kobie JJ, Looney RJ, Georas SN, Mosmann TR
The Journal of allergy and clinical immunology 2010 Dec;126(6):1260-6.e4
The Journal of allergy and clinical immunology 2010 Dec;126(6):1260-6.e4
Accumulation of foxp3+ T regulatory cells in draining lymph nodes correlates with disease progression and immune suppression in colorectal cancer patients.
Deng L, Zhang H, Luan Y, Zhang J, Xing Q, Dong S, Wu X, Liu M, Wang S
Clinical cancer research : an official journal of the American Association for Cancer Research 2010 Aug 15;16(16):4105-12
Clinical cancer research : an official journal of the American Association for Cancer Research 2010 Aug 15;16(16):4105-12
HCV+ hepatocytes induce human regulatory CD4+ T cells through the production of TGF-beta.
Hall CH, Kassel R, Tacke RS, Hahn YS
PloS one 2010 Aug 13;5(8):e12154
PloS one 2010 Aug 13;5(8):e12154
A role for the transcription factor Helios in human CD4(+)CD25(+) regulatory T cells.
Getnet D, Grosso JF, Goldberg MV, Harris TJ, Yen HR, Bruno TC, Durham NM, Hipkiss EL, Pyle KJ, Wada S, Pan F, Pardoll DM, Drake CG
Molecular immunology 2010 Apr;47(7-8):1595-600
Molecular immunology 2010 Apr;47(7-8):1595-600
Loss of the Brm-type SWI/SNF chromatin remodeling complex is a strong barrier to the Tat-independent transcriptional elongation of human immunodeficiency virus type 1 transcripts.
Mizutani T, Ishizaka A, Tomizawa M, Okazaki T, Yamamichi N, Kawana-Tachikawa A, Iwamoto A, Iba H
Journal of virology 2009 Nov;83(22):11569-80
Journal of virology 2009 Nov;83(22):11569-80
CD69 gene is differentially regulated in T and B cells by evolutionarily conserved promoter-distal elements.
Vazquez BN, Laguna T, Carabana J, Krangel MS, Lauzurica P
Journal of immunology (Baltimore, Md. : 1950) 2009 Nov 15;183(10):6513-21
Journal of immunology (Baltimore, Md. : 1950) 2009 Nov 15;183(10):6513-21
Phosphorus overload and PTH induce aortic expression of Runx2 in experimental uraemia.
Graciolli FG, Neves KR, dos Reis LM, Graciolli RG, Noronha IL, Moysés RM, Jorgetti V
Nephrology, dialysis, transplantation : official publication of the European Dialysis and Transplant Association - European Renal Association 2009 May;24(5):1416-21
Nephrology, dialysis, transplantation : official publication of the European Dialysis and Transplant Association - European Renal Association 2009 May;24(5):1416-21
Naive CD4 t cell proliferation is controlled by mammalian target of rapamycin regulation of GRAIL expression.
Lin JT, Lineberry NB, Kattah MG, Su LL, Utz PJ, Fathman CG, Wu L
Journal of immunology (Baltimore, Md. : 1950) 2009 May 15;182(10):5919-28
Journal of immunology (Baltimore, Md. : 1950) 2009 May 15;182(10):5919-28
Regulation of growth and survival of activated T cells by cell-transducing inhibitors of Ras.
Malik NM, Gilroy DW, Kabouridis PS
FEBS letters 2009 Jan 5;583(1):61-9
FEBS letters 2009 Jan 5;583(1):61-9
High TCL1 expression and intact T-cell receptor signaling define a hyperproliferative subset of T-cell prolymphocytic leukemia.
Herling M, Patel KA, Teitell MA, Konopleva M, Ravandi F, Kobayashi R, Jones D
Blood 2008 Jan 1;111(1):328-37
Blood 2008 Jan 1;111(1):328-37
Interaction of human PD-L1 and B7-1.
Butte MJ, Peña-Cruz V, Kim MJ, Freeman GJ, Sharpe AH
Molecular immunology 2008 Aug;45(13):3567-72
Molecular immunology 2008 Aug;45(13):3567-72
A novel pathway down-modulating T cell activation involves HPK-1-dependent recruitment of 14-3-3 proteins on SLP-76.
Di Bartolo V, Montagne B, Salek M, Jungwirth B, Carrette F, Fourtane J, Sol-Foulon N, Michel F, Schwartz O, Lehmann WD, Acuto O
The Journal of experimental medicine 2007 Mar 19;204(3):681-91
The Journal of experimental medicine 2007 Mar 19;204(3):681-91
Phosphorylation of Bcl10 negatively regulates T-cell receptor-mediated NF-kappaB activation.
Zeng H, Di L, Fu G, Chen Y, Gao X, Xu L, Lin X, Wen R
Molecular and cellular biology 2007 Jul;27(14):5235-45
Molecular and cellular biology 2007 Jul;27(14):5235-45
FoxP3+ CD25+ CD8+ T-cell induction during primary simian immunodeficiency virus infection in cynomolgus macaques correlates with low CD4+ T-cell activation and high viral load.
Karlsson I, Malleret B, Brochard P, Delache B, Calvo J, Le Grand R, Vaslin B
Journal of virology 2007 Dec;81(24):13444-55
Journal of virology 2007 Dec;81(24):13444-55
CD3+CD4low and CD3+CD8low are induced by HLA-G: novel human peripheral blood suppressor T-cell subsets involved in transplant acceptance.
Naji A, Le Rond S, Durrbach A, Krawice-Radanne I, Creput C, Daouya M, Caumartin J, LeMaoult J, Carosella ED, Rouas-Freiss N
Blood 2007 Dec 1;110(12):3936-48
Blood 2007 Dec 1;110(12):3936-48
Many NK cell receptors activate ERK2 and JNK1 to trigger microtubule organizing center and granule polarization and cytotoxicity.
Chen X, Trivedi PP, Ge B, Krzewski K, Strominger JL
Proceedings of the National Academy of Sciences of the United States of America 2007 Apr 10;104(15):6329-34
Proceedings of the National Academy of Sciences of the United States of America 2007 Apr 10;104(15):6329-34
Bacterial superantigens bypass Lck-dependent T cell receptor signaling by activating a Galpha11-dependent, PLC-beta-mediated pathway.
Bueno C, Lemke CD, Criado G, Baroja ML, Ferguson SS, Rahman AK, Tsoukas CD, McCormick JK, Madrenas J
Immunity 2006 Jul;25(1):67-78
Immunity 2006 Jul;25(1):67-78
CD28-stimulated ERK2 phosphorylation is required for polarization of the microtubule organizing center and granules in YTS NK cells.
Chen X, Allan DSJ, Krzewski K, Ge B, Kopcow H, Strominger JL
Proceedings of the National Academy of Sciences of the United States of America 2006 Jul 5;103(27):10346-10351
Proceedings of the National Academy of Sciences of the United States of America 2006 Jul 5;103(27):10346-10351
CD1d-unrestricted human NKT cells release chemokines upon Fas engagement.
Giroux M, Denis F
Blood 2005 Jan 15;105(2):703-10
Blood 2005 Jan 15;105(2):703-10
Interleukin-15 increases effector memory CD8+ t cells and NK Cells in simian immunodeficiency virus-infected macaques.
Mueller YM, Petrovas C, Bojczuk PM, Dimitriou ID, Beer B, Silvera P, Villinger F, Cairns JS, Gracely EJ, Lewis MG, Katsikis PD
Journal of virology 2005 Apr;79(8):4877-85
Journal of virology 2005 Apr;79(8):4877-85
B7.1 costimulatory molecule is expressed on thyroid follicular cells in Hashimoto's thyroiditis, but not in Graves' disease.
Battifora M, Pesce G, Paolieri F, Fiorino N, Giordano C, Riccio AM, Torre G, Olive D, Bagnasco M
The Journal of clinical endocrinology and metabolism 1998 Nov;83(11):4130-9
The Journal of clinical endocrinology and metabolism 1998 Nov;83(11):4130-9
CD28 mAbs with distinct binding properties differ in their ability to induce T cell activation: analysis of early and late activation events.
Nunès J, Klasen S, Ragueneau M, Pavon C, Couez D, Mawas C, Bagnasco M, Olive D
International immunology 1993 Mar;5(3):311-5
International immunology 1993 Mar;5(3):311-5
No comments: Submit comment
Supportive validation
- Submitted by
- Invitrogen Antibodies (provider)
- Main image

- Experimental details
- Normal human peripheral blood cells were stained with 0.5 µg of Mouse IgG1 kappa Isotype Control (Product # 14-4714-82) (blue histogram) or 0.5 µg of CD28 Monoclonal Antibody (purple histogram) followed by IgG Polyclonal Antibody, PE (Product # 12-4010-87). Cells in the lymphocyte gate were used for analysis.
- Submitted by
- Invitrogen Antibodies (provider)
- Main image

- Experimental details
- Normal human peripheral blood cells were stained with 0.5 µg of Mouse IgG1 kappa Isotype Control (Product # 14-4714-82) (blue histogram) or 0.5 µg of CD28 Monoclonal Antibody (purple histogram) followed by IgG Polyclonal Antibody, PE (Product # 12-4010-87). Cells in the lymphocyte gate were used for analysis.
Supportive validation
- Submitted by
- Invitrogen Antibodies (provider)
- Main image

- Experimental details
- NULL
- Submitted by
- Invitrogen Antibodies (provider)
- Main image

- Experimental details
- NULL
- Submitted by
- Invitrogen Antibodies (provider)
- Main image

- Experimental details
- NULL
- Submitted by
- Invitrogen Antibodies (provider)
- Main image

- Experimental details
- NULL
- Submitted by
- Invitrogen Antibodies (provider)
- Main image

- Experimental details
- NULL
- Submitted by
- Invitrogen Antibodies (provider)
- Main image

- Experimental details
- NULL
- Submitted by
- Invitrogen Antibodies (provider)
- Main image

- Experimental details
- NULL
- Submitted by
- Invitrogen Antibodies (provider)
- Main image

- Experimental details
- Figure 5 CD8 + T cells phenotype in CRC and OVC patients. A . An example of flow cytometric analysis of CD3 + CD8 + T cells analyzed for CD28 and Ki-67, upper panels, and HLA-DR and CD38, lower panels. Percentage of Ki-67 + CD8 T cells in CRC samples (n = 16) B . and OVC samples (n = 22) C . Co-expression of CD38 and HLA-DR on CD8 + T cells in CRC samples (D) and OVC samples (E) .
- Submitted by
- Invitrogen Antibodies (provider)
- Main image

- Experimental details
- Figure 5 ALA-induced PpIX production and PDT of CD4 + CD25 + T cells. Healthy donor PBMCs were either activated in vitro with anti-CD3/IL-2 or anti-CD3/CD28 or kept non-activated (resting) for three days. ( A ) geometric mean fluorescence intensity (Geo. MFI) of PpIX in CD4 + CD25 + cells incubated with 3 mM ALA for 1 h at 37 degC after anti-CD3/IL-2 or anti-CD3/CD28 activation; ( B , C and D ) resting and activated cells were incubated with 3 mM ALA for 1 h and then exposed to the in-house built LED blue light as indicated. The survivals of CD4 + CD25 + T cells were measured before light or 20 h after light exposure with flow cytometry as described in Figure 3 ; ( B ) for resting cells; while ( C and D ) for activated cells with anti-CD3/IL-2 and anti-CD3/CD28, respectively. * p < 0.05.
- Submitted by
- Invitrogen Antibodies (provider)
- Main image

- Experimental details
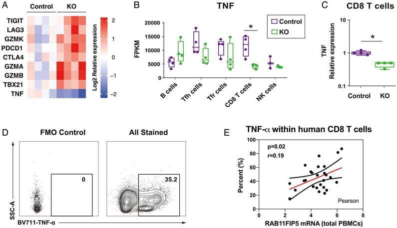
- FIGURE 4. Rab11Fip5 expression is associated with TNF-alpha production in CD8 + T cells. ( A ) Comparison of expression of genes encoding key immune checkpoints, cytokines, and cytotoxic proteases in CD8 + T cells from immunized RAB11FIP5 -/- mice and immunized control mice, shown as a heat map. TIGIT, LAG3, CTLA4 , and PDCD1 are the genes encoding immune checkpoint markers TIGIT, LAG-3, CTLA-4, and PD-1, respectively. TBX21 is the gene encoding T-Box Transcription Factor 21 (TBX21), also known as T-bet. GZMA, GZMB , and GZMK represent genes encoding granzyme A, B, and K. TNF is the gene encoding the cytokine TNF-alpha. ( B and C ) TNF expression in different cell types from immunized RAB11FIP5 -/- mice or control RAB11FIP5 fl/fl mice shown as fragments per kb of transcript per million mapped reads (FPKM) (B) and relative expression as determined by qPCR in CD8 + T cells (C). ( D and E ) TNF-alpha production by CD8 + T cells correlates with RAB11FIP5 mRNA expression in human PBMC. PBMC from 26 subjects were activated with anti-CD3/CD28 Abs for 3 d and then stimulated with PMA + ionomycin for 5 h before intracellular staining for TNF-alpha. (D) Representative example of intracellular staining for TNF-alpha (gated on CD3 + CD4 - T cells); the TNF-alpha + subset was defined based on a fluorescence minus one control. (E) Pearson analysis of the correlation between the percentage of TNF-alpha + cells within CD8 T cells and RAB11FIP5 mRNA expression in PBMC ( n = 26). Each dot repr
- Submitted by
- Invitrogen Antibodies (provider)
- Main image

- Experimental details
- FIGURE 1 Identification of Tscm CD4 + CD45RA + CD45RO - CD62L + CCR7 + CD127 + CD27 + CD28 + CD95 + CD122 + T (Tscm) cell in human blood and lymph nodes. PBMCs were isolated from the blood of non-small cell lung cancer (NSCLC) patients (n=15) (NSCLC-PBMC) and healthy donors (n=11) (HD-PBMC); lymphocytes were isolated from the tumor-infiltrated lymph node of NSCLC patients who were collected blood at same time (n=7) (NSCLC-Ly); lymphocytes were isolated from the healthy lymph node of non lung cancer patients (n=7) (Normal-Ly), analyzed by flow cytometry. A, Representative flow cytometric analyses of CD4 + CD45RA + CD45RO - CD62L + CCR7 + CD127 + CD27 + CD28 + CD95 + CD122 + T cells, indicating Tscm cells. B, The frequency of the CD4 + Tscm cells in the HD-PBMC, NSCLC-PBMC, Normal-Ly, NSCLC-Ly. The events of CD4 + Tscm cells in the blood and lymph node from NSCLC patients and healthy donors, expressed as the mean+-SEM. C, The frequency of the CD8 + Tscm cells in the HD-PBMC, NSCLC-PBMC, Normal-Ly, NSCLC-Ly, expressed as the mean+-SEM. D, The events of Tscm of CD4 + and CD8 + cells in the blood and the lymph node from NSCLC patients and healthy donors. HD indicates healthy donors; IFN, interferon; PBMC, peripheral blood mononuclear cells; Tscm cell, stem cell-like memory T cell. * P
- Submitted by
- Invitrogen Antibodies (provider)
- Main image

- Experimental details
- Figure 3. Altered FoxO1 gene expression in CD8 + CD28 - T cells. (A) Microarray analysis in CD8 + CD28 + and CD28 - T cells, predicting FoxO1 as an altered transcriptional regulator in CD8 + CD28 - T cells. (B) CCR7 , CD62L , IL7R , and KLRG1 mRNA were assessed by qRT-PCR and normalized to RPL13A mRNA from sorted human T cell populations ( n = 5, paired one-way ANOVA). (C) Peripheral blood mononuclear cells were stained for CD3, CD8, CD28, and indicated markers as in B and analyzed by flow cytometry ( n = 5, paired one-way ANOVA). (D and E) FoxO1 expression in sorted human T cells was measured by Western blot (representative, n = 7, paired two-tailed Student's t test). (F) FoxO1 mRNA was analyzed by qRT-PCR and normalized to RPL13A ( n = 8). (G and H) CD28 + and CD28 - T cells were treated with 20 uM MG132 for 6 h, and FoxO1 expression was measured by Western blot ( n = 3, unpaired two-tailed Student's t test, G shows CD28 - T cells). (I and J) SIRT1 knockdown by Cas9-RNP nucleofection and Western blot for SIRT1 and FoxO1 expression ( n = 9, two-way ANOVA). (K) Nucleofection of recombinant SIRT1 protein into CD8 + T cells and Western blot for SIRT1 and FoxO1 protein 18 h after nucleofection (representative, n = 2). (L) Densitometry of two independent experiments ( n = 2). Data are mean +- SEM of individual donors. *, P < 0.05; **, P < 0.01; ***, P < 0.001; ****, P < 0.000. ns, not significant.
- Submitted by
- Invitrogen Antibodies (provider)
- Main image

- Experimental details
- Figure 2 Confirmation of CD19 CAR plasmid into the transfected producer cell line. ( A ) Agarose gel demonstrating cellular mRNA expression (eGFP, CD8a, and CD28) in CD19 CAR plasmid transfected HEK293T cells and control non-transfected cells (WT-control). The beta-actin band is same for each gene of interest because same sample/cDNA was used for PCR amplification of eGFP, CD8a, and CD28. ( B ) Protein expression by flow cytometry (contour plot) demonstrating surface protein expression of CD3z, CD8a, and CD28 co-localized with eGFP expression in CD19 CAR plasmid transfected HEK293T cells (CD19 CAR) and non-transfected cells (WT-control). Bar graph is representation of the three replicates. p -value (*** p < 0.001). This is a representation of cellular CD3z, CD8a, and CD28 expression.
- Submitted by
- Invitrogen Antibodies (provider)
- Main image

- Experimental details
- Figure 5. SIRT1 undergoes lysosomal degradation during aging in mouse and human. a,b, Spleens ( a ) and testes ( b ) from young (2-4 months) and aged (19-26 months) C57BL/6 mice were analyzed by western blotting and RT-qPCR. Data are mean +- s.e.m. ; unpaired two-tailed Students' t-test; n = 4 animals. c,d, Spleens ( c ) and testes ( d ) were analyzed by western blotting and RT-qPCR for SIRT1 expression, from aged (19-24 months) mice subjected to daily i.p. injection of 10 mg/kg Lys05 in PBS or PBS control in 100 muL volume for two weeks. Data are mean +- s.e.m. ; two-tailed Mann-Whitney test. For spleen protein, control group n = 8 animals, Lys05 group n = 7 animals; RNA, control group n = 8 animals, Lys05 group n = 6 animals. For testis protein and RNA, control group n=6 animals, Lys05 group n=6 animals. e. HSPC populations were isolated from young (2-4 months) and aged (20-26 months) C57BL/6 mice, cultured with or without 2 muM Lys05 for 24 hours and analyzed by western blotting and RT-qPCR. For protein, data are mean +- s.e.m. ; one-way ANOVA coupled with Tukey's test; n=6 independent experiments. For RNA, data are mean +- s.e.m. ; unpaired two-tailed Students' t-test; n=4 independent experiments. f. Freshly sorted CD8 + CD28 + (control) and CD8 + CD28 - T cells were treated with Lys05 at doses of 0 and 5 muM for 14 hours, and then were harvested and analyzed by western blotting. Donor age: 53, 54 and 66. Data are mean +- s.d. ; unpaired two-tailed Students' t-test; n = 3
- Submitted by
- Invitrogen Antibodies (provider)
- Main image

- Experimental details
- Fig. 1 Characterization of CD26 expression, mDPP4 enzymatic activity, and cytokine expression in T helper cell lines. (A, B) Jurkat E6 and H9 Th1 cells were harvested and analyzed for the expression of T cell-specific surface markers, including CD3, CD4, and CD26 (A), and for their mDPP4 enzymatic activity (B). (C) H9 Th1 cells were treated with various T cell activators, including T-Activator CD3/CD28, PWM (10 ug/mL), and PMA (10 ug/mL) for 3 h. The expressions of 18 cytokines and 6 MMPs were measured in the culture supernatants of treated cells using two different panels of fluorescent multiplex bead assays. Activated T helper cell-specific cytokines, including IL-2, IL-10, IL-13, GM-CSF, IFN-gamma, and TNF-alpha, are shown. VEGF and MMP 9 are also included as detected high in all the samples. (D-F) H9 Th1 cells were treated with 10 ug/mL PWM for 12 h and subjected to mDPP4 enzymatic assays (D), FACS analysis for T helper cell-specific surface markers such as CD3, CD4, CD26, and CD28 (E), and analysis for apoptosis using an annexin V kit and flow cytometry (F). All analyses were repeated in three independent batches, and the data are shown as the means and standard deviation. ** p
- Submitted by
- Invitrogen Antibodies (provider)
- Main image

- Experimental details
- Figure 3 Expression pattern of CD27 and CD28 on gammadelta T cells in AR. (A) Representative flow cytometry plots of the expression of CD27 and CD28 on gammadelta T cells among PBMCs from HC (n=12) and AR (n=14) subjects. (B-G) Quantification of the percentage of (B) CD27+, (C) CD28+, (D) CD27 + CD28 + , (E) CD27 + CD28 - , (F) CD27 - CD28 + and (G) CD27 - CD28 - gammadelta + T cells in PBMCs. Values are expressed as the mean +- standard deviation. AR, allergic rhinitis; HC, healthy controls; PBMCs, peripheral blood mononuclear cells.
- Submitted by
- Invitrogen Antibodies (provider)
- Main image

- Experimental details
- Figure 2 High Autophagy Level of Intrahepatic T Cells Is Not a Result of a Difference in Differentiation Status or Recent Proliferation (A) Example plot of CD45RA versus CCR7 staining (CD8 + T cells) from a PBMC or IHL sample and summary data for LC3 staining of CD8 + T cell memory subsets (PBMC, 9; and IHL, 15, biological replicates; box whisker, Tukey). (B) Comparison of LC3 staining of CD8 + T cell memory subsets between paired PBMC and IHL samples (9 biological replicates; box whisker, Tukey; outliers shown as dots). (C) Ex vivo CD8 + T cell Ki67 expression. (D and E) Example plots (CD8 + T cells, PBMC) (D) and summary data for LC3 staining on Ki67 - and Ki67 + CD8 + T cells (E) in PBMCs and IHLs ex vivo (10 biological replicates) or after anti-CD3/CD28 stimulation (overnight, 0.5 mug/mL each; three biological replicates) in PBMCs. (F) Histograms showing the dilution of CellTrace Violet (CTV), LC3 staining, and co-staining of LC3 and CTV on CD8 + T cells after 5 days of stimulation with anti-CD3/CD28 (red), compared with that without stimulation (gray) or without CTV staining (black; two representative biological replicates of five, PBMCs). Cells were treated with bafA1 (A-F). Friedman test (ANOVA) with Dunn's post hoc test for pairwise multiple comparisons (A and B). Mann-Whitney t test (C and E). * p < 0.05, ** p < 0.005, *** p < 0.001.
- Submitted by
- Invitrogen Antibodies (provider)
- Main image

- Experimental details
- Figure 4 Enhanced Autophagy Levels Are Linked to Effector Function and Mitochondrial Fitness in Human T Cells (A) Example plots of IFN-gamma, LC3, granzyme B (GzB), and perforin (perf; gated on CD8 + T cells) and histograms of LC3 staining for PBMC ex vivo or after anti-CD3/CD28 stimulation (3 days; see also Figure S3 ). (B) LC3 staining of CD8 + T cells from unstimulated PBMCs (IFN-gamma - ), IFN-gamma - and IFN-gamma + CD8 + T cells after anti-CD3/CD28 stimulation (3 days; eight biological replicates). (C and D) LC3 staining on GzB and perf-expressing CD8 + T cells ex vivo (C) and after anti-CD3/CD28 stimulation (D) (3 days; eight biological replicates; box whisker, Tukey). (E) Example mitochondrial staining of CD8 + T cells in blood (PBMCs; black) and liver (IHLs; red) and summary data for the ex vivo percentage of total CD8 + T cells with depolarized mitochondria (mitoTracker deep red [MtDR] lo ; see also Figure S4 ; PBMCs, 10; and IHLs, 15 biological replicates). (F) Ex vivo percentage of CD8 + T RM cell subsets in the liver with depolarized mitochondria (14 biological replicates; box whisker, Tukey; outliers shown as dots). (G) The percentage of total CD8 + T cells or CD8 + T RM cell subsets with depolarized mitochondria after overnight culture of IHLs with DMSO (untreated), MRT68921 dihydrochloride (10 muM), bafA1 (0.1 muM), or reagent A (chloroquine diphosphate, 1:1000, FlowCellect LC3 kit; 13-15 biological replicates). Cells were treated with bafA1 (A-D). Bars at mea
- Submitted by
- Invitrogen Antibodies (provider)
- Main image

- Experimental details
- Figure 5. Aging and replicative senescence markers in human T lymphocytes. PBMCs from healthy young (< 28 y) and old (> 56 y) donors were stained for CD28 and CD57 and run on LSR II flow cytometer. (A) Autophagy levels (Mean BDS) in CD8 + T cells from young (< 28 y, n = 8) and old (> 56 y, n = 8) donors under basal and basal+I (for 2 h) conditions (mean +- SEM, *p < 0.0499 between young and old basal+I). (B) Representative dot plots from a young and an old donor showing percentages of CD28 and CD57 cells gated on CD8 + T cells. (C) Bar graph showing % of CD8 + lymphocytes with CD28 and CD57 markers in four young and old donors (mean +- SEM, p = 0.0571 for CD8 CD28 population and *p = 0.0286 for CD8 CD57 population). (D) Overlaid histogram of gammaH2AX (DNA double-strand break) levels of CD8 + lymphocytes from three young and old donors gated on CD28 + CD57 - population (geometric mean +- SEM, *p = 0.0286). (E) Overlaid histogram of FAS (CD95) levels of CD8 + lymphocytes from four young and old donors gated on CD28 + CD57 - population (geometric mean +- SEM, *p = 0.0286). PBMCs from four healthy young and old donors were cultured under control and starved conditions for 2 h and stained for CD8, CD57, LC3 and Lyso-ID. (F) Colocalization of LC3 and lysosomal marker in CD8 + CD57 +/- cells, expressed as mean BDS ratio between starved and basal treatments (mean +- SEM, n = 5 (young donors), n = 8 (old donors), **p = 0.0049, *p = 0.035).