Antibody data
- Antibody Data
- Antigen structure
- References [2]
- Comments [0]
- Validations
- Immunocytochemistry [3]
- Immunohistochemistry [9]
- Other assay [2]
Submit
Validation data
Reference
Comment
Report error
- Product number
- PA5-58716 - Provider product page

- Provider
- Invitrogen Antibodies
- Product name
- PEX5 Polyclonal Antibody
- Antibody type
- Polyclonal
- Antigen
- Recombinant protein fragment
- Description
- Immunogen sequence: DAVDVTQDYN ETDWSQEFIS EVTDPLSVSP ARWAEEYLEQ SEEKLWLGEP EGTATDRWYD EYHPEEDLQH TASDFVAKVD DPKLA Highest antigen sequence identity to the following orthologs: Mouse - 91%, Rat - 93%.
- Reactivity
- Human, Mouse
- Host
- Rabbit
- Isotype
- IgG
- Vial size
- 100 μL
- Concentration
- 0.2 mg/mL
- Storage
- Store at 4°C short term. For long term storage, store at -20°C, avoiding freeze/thaw cycles.
Submitted references The molecular and metabolic program by which white adipocytes adapt to cool physiologic temperatures.
Targeted Delivery of Stk25 Antisense Oligonucleotides to Hepatocytes Protects Mice Against Nonalcoholic Fatty Liver Disease.
Mori H, Dugan CE, Nishii A, Benchamana A, Li Z, Cadenhead TS 4th, Das AK, Evans CR, Overmyer KA, Romanelli SM, Peterson SK, Bagchi DP, Corsa CA, Hardij J, Learman BS, El Azzouny M, Coon JJ, Inoki K, MacDougald OA
PLoS biology 2021 May;19(5):e3000988
PLoS biology 2021 May;19(5):e3000988
Targeted Delivery of Stk25 Antisense Oligonucleotides to Hepatocytes Protects Mice Against Nonalcoholic Fatty Liver Disease.
Cansby E, Nuñez-Durán E, Magnusson E, Amrutkar M, Booten SL, Kulkarni NM, Svensson LT, Borén J, Marschall HU, Aghajan M, Mahlapuu M
Cellular and molecular gastroenterology and hepatology 2019;7(3):597-618
Cellular and molecular gastroenterology and hepatology 2019;7(3):597-618
No comments: Submit comment
Supportive validation
- Submitted by
- Invitrogen Antibodies (provider)
- Main image

- Experimental details
- Immunofluorescent staining of PEX5 in human cell line U-2 OS shows positivity in cytoplasm. Samples were probed using a PEX5 Polyclonal Antibody (Product # PA5-58716).
- Submitted by
- Invitrogen Antibodies (provider)
- Main image

- Experimental details
- Immunofluorescent staining of PEX5 in human cell line A-431 using a PEX5 Polyclonal Antibody (Product # PA5-58716) shows localization to cytosol and the Golgi apparatus.
- Submitted by
- Invitrogen Antibodies (provider)
- Main image

- Experimental details
- Immunofluorescent staining of PEX5 in human cell line A-431 using a PEX5 Polyclonal Antibody (Product # PA5-58716) shows localization to cytosol and the Golgi apparatus.
Supportive validation
- Submitted by
- Invitrogen Antibodies (provider)
- Main image

- Experimental details
- Immunohistochemical analysis of PEX5 in human testis using PEX5 Polyclonal Antibody (Product # PA5-58716) using Anti-PEX5 antibody HPA039259.
- Submitted by
- Invitrogen Antibodies (provider)
- Main image

- Experimental details
- Immunohistochemical staining of PEX5 in human cerebral cortex, colon, lymph node and testis using PEX5 Polyclonal Antibody (Product # PA5-58716) (A) shows similar protein distribution across tissues to an independent PEX5 Polyclonal Antibody (B).
- Submitted by
- Invitrogen Antibodies (provider)
- Main image

- Experimental details
- Immunohistochemical staining of PEX5 in human tonsil using PEX5 Polyclonal Antibody (Product # PA5-58716) shows strong cytoplasmic positivity in germinal center cells.
- Submitted by
- Invitrogen Antibodies (provider)
- Main image

- Experimental details
- Immunohistochemical staining of PEX5 in human colon using PEX5 Polyclonal Antibody (Product # PA5-58716) shows strong cytoplasmic positivity in glandular cells.
- Submitted by
- Invitrogen Antibodies (provider)
- Main image

- Experimental details
- Immunohistochemical staining of PEX5 in human kidney using PEX5 Polyclonal Antibody (Product # PA5-58716) shows strong cytoplasmic positivity in cells in tubules.
- Submitted by
- Invitrogen Antibodies (provider)
- Main image

- Experimental details
- Immunohistochemical staining of PEX5 in human testis using PEX5 Polyclonal Antibody (Product # PA5-58716) shows strong cytoplasmic positivity in cells in seminiferous ducts.
- Submitted by
- Invitrogen Antibodies (provider)
- Main image

- Experimental details
- Immunohistochemical staining of PEX5 in human lymph node using PEX5 Polyclonal Antibody (Product # PA5-58716).
- Submitted by
- Invitrogen Antibodies (provider)
- Main image

- Experimental details
- Immunohistochemical staining of PEX5 in human cerebral cortex using PEX5 Polyclonal Antibody (Product # PA5-58716).
- Submitted by
- Invitrogen Antibodies (provider)
- Main image

- Experimental details
- Immunohistochemical analysis of PEX5 in human lymph node using PEX5 Polyclonal Antibody (Product # PA5-58716) using Anti-PEX5 antibody HPA039259.
Supportive validation
- Submitted by
- Invitrogen Antibodies (provider)
- Main image

- Experimental details
- 10.1371/journal.pbio.3000988.g005 Fig 5 Cool adaptation of adipocytes stimulates beta-oxidation of fatty acids and increases number and functioning of mitochondria. ( A, B ) Adipocytes at indicated days of cool temperature exposure ( A ; n = 5) or for 12 days ( B ; n = 6) were incubated with tritiated palmitate ( A ) or oleate ( B ) for 3 hours +/- 40 muM etomoxir. * significantly different from day 0 control at 37degC; p < 0.05). t indicates a difference from day 0 etomoxir treatment. ( C ) Cool adaptation increases mitochondrial fatty acid oxidation and peroxisomal proteins. ( D ) Primary adipocytes isolated from eWAT or sWAT were cultured in suspension at either 37degC or 31degC for 2 days. Expression of SCD1, CPT1alpha, MCKAT, and MTPbeta was then determined by immunoblot analyses; adiponectin, FABP4, and laminin were loading controls. ( E ) Elevated basal OCR of adipocytes at 31degC is partially dependent on oxidation of endogenous fatty acids. MSC-derived adipocytes cultured at 31degC or 37degC for 12 days were treated with vehicle, 20 muM etomoxir and/or 20 muM of atglistatin for 2 hours prior and during assay of OCR ( n = 8-10). ( F ) Four-day exposure at 31degC stimulates an increase in mitochondrial number as assessed by qPCR for 2 mitochondrial regions (CytoB, Cox-TMS) and 2 nuclear genes (glucagon, beta-globin; n = 3). ( G - I ) Isolated mitochondria from adipocytes adapted to 31degC have improved functioning of complex I and II. Mitochondria were incubated with m
- Submitted by
- Invitrogen Antibodies (provider)
- Main image

- Experimental details
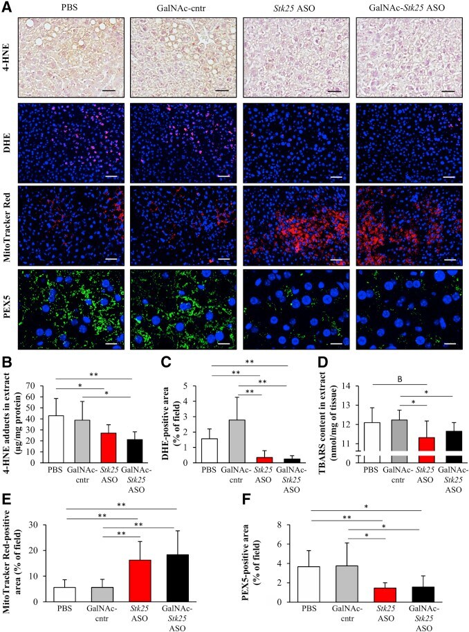
- Figure 12 Stk25- targeting ASOs efficiently suppressed oxidative stress and improved mitochondrial activity in the livers of obese mice. Mice were treated with GalNAc- Stk25 ASO (12.5 mg/kg/wk), Stk25 ASO (50 mg/kg/wk), GalNAc-control ASO (12.5 mg/kg/wk), or placebo (PBS) for 6 weeks. ( A ) Representative liver sections processed for immunohistochemistry/immunofluorescence with anti-4-HNE (brown) or anti-PEX5 antibodies (green), or stained with DHE (red) or MitoTracker Red (red); nuclei were stained with DAPI (blue). Scale bars : 50 mum for 4-HNE, DHE, and MitoTracker Red, and 12.5 mum for PEX5. ( B and D ) Quantification of ( B ) 4-HNE adducts and ( D ) TBARS in liver extract. ( C , E , and F ) Quantification of ( C ) DHE, ( E ) MitoTracker Red, and ( F ) PEX5 staining. ( B-F ) Data are means +- SD from 6-8 mice per group. Cntr, control. * P < .05, ** P < .01, B P = .087.