Antibody data
- Antibody Data
- Antigen structure
- References [26]
- Comments [0]
- Validations
- Immunocytochemistry [6]
- Immunohistochemistry [3]
- Other assay [6]
Submit
Validation data
Reference
Comment
Report error
- Product number
- PA1-524 - Provider product page

- Provider
- Invitrogen Antibodies
- Product name
- PER1 Polyclonal Antibody
- Antibody type
- Polyclonal
- Antigen
- Synthetic peptide
- Description
- PA1-524 detects PER1 from human and mouse tissues as well as recombinant mouse PER1. PA1-524 has been sucessfully used in Western blot, immunofluoresence and immunohistochemistry procedures. By Western blot, this antibody detects an ~136 kDa protein representing overexpressed recombinant mouse PER1 protein. Immunofluorescence staining of PER1 in mouse testes with PA1-524 results in cytoplasmic staining. PA1-524 immunizing peptide corresponds to amino acid residues 39-51 from mouse PER1. PA1-524 immunizing peptide (Cat. # PEP-076) is available for use in neutralization and control experiments.
- Reactivity
- Human, Mouse
- Host
- Rabbit
- Isotype
- IgG
- Vial size
- 200 μL
- Concentration
- 1 mg/mL
- Storage
- -20°C, Avoid Freeze/Thaw Cycles
Submitted references Inhibition of casein kinase 1δ/εimproves cognitive-affective behavior and reduces amyloid load in the APP-PS1 mouse model of Alzheimer's disease.
Epigenetic regulation of the circadian gene Per1 contributes to age-related changes in hippocampal memory.
FAD Regulates CRYPTOCHROME Protein Stability and Circadian Clock in Mice.
A Cryptochrome 2 mutation yields advanced sleep phase in humans.
The Circadian Clock Gene Period1 Connects the Molecular Clock to Neural Activity in the Suprachiasmatic Nucleus.
Modulation of mammalian circadian rhythms by tumor necrosis factor-α.
Specificity in circadian clock feedback from targeted reconstitution of the NuRD corepressor.
A role for the circadian clock protein Per1 in the regulation of the NaCl co-transporter (NCC) and the with-no-lysine kinase (WNK) cascade in mouse distal convoluted tubule cells.
Role of Per1 and the mineralocorticoid receptor in the coordinate regulation of αENaC in renal cortical collecting duct cells.
Opposing actions of Per1 and Cry2 in the regulation of Per1 target gene expression in the liver and kidney.
Human epidermal stem cell function is regulated by circadian oscillations.
cGMP-phosphodiesterase inhibition enhances photic responses and synchronization of the biological circadian clock in rodents.
Occurrence of epilepsy at different zeitgeber times alters sleep homeostasis differently in rats.
Regulation of αENaC expression by the circadian clock protein Period 1 in mpkCCD(c14) cells.
Circadian entrainment to light-dark cycles involves extracellular nitric oxide communication within the suprachiasmatic nuclei.
Loss of melatonin signalling and its impact on circadian rhythms in mouse organs regulating blood glucose.
Up-regulation of Per1 expression by estradiol and progesterone in the rat uterus.
Constitutive expression of the Period1 gene impairs behavioral and molecular circadian rhythms.
SCFbeta-TRCP controls clock-dependent transcription via casein kinase 1-dependent degradation of the mammalian period-1 (Per1) protein.
Indication of circadian oscillations in the rat pancreas.
Period gene expression in mouse endocrine tissues.
Non-cyclic and developmental stage-specific expression of circadian clock proteins during murine spermatogenesis.
Expression of circadian rhythm genes in gonadotropin-releasing hormone-secreting GT1-7 neurons.
Restoration of circadian behavioural rhythms in a period null Drosophila mutant (per01) by mammalian period homologues mPer1 and mPer2.
Restoration of circadian behavioural rhythms in a period null Drosophila mutant (per01) by mammalian period homologues mPer1 and mPer2.
Hypoxia affects expression of circadian genes PER1 and CLOCK in mouse brain.
Sundaram S, Nagaraj S, Mahoney H, Portugues A, Li W, Millsaps K, Faulkner J, Yunus A, Burns C, Bloom C, Said M, Pinto L, Azam S, Flores M, Henriksen A, Gamsby J, Gulick D
Scientific reports 2019 Sep 24;9(1):13743
Scientific reports 2019 Sep 24;9(1):13743
Epigenetic regulation of the circadian gene Per1 contributes to age-related changes in hippocampal memory.
Kwapis JL, Alaghband Y, Kramár EA, López AJ, Vogel Ciernia A, White AO, Shu G, Rhee D, Michael CM, Montellier E, Liu Y, Magnan CN, Chen S, Sassone-Corsi P, Baldi P, Matheos DP, Wood MA
Nature communications 2018 Aug 20;9(1):3323
Nature communications 2018 Aug 20;9(1):3323
FAD Regulates CRYPTOCHROME Protein Stability and Circadian Clock in Mice.
Hirano A, Braas D, Fu YH, Ptáček LJ
Cell reports 2017 Apr 11;19(2):255-266
Cell reports 2017 Apr 11;19(2):255-266
A Cryptochrome 2 mutation yields advanced sleep phase in humans.
Hirano A, Shi G, Jones CR, Lipzen A, Pennacchio LA, Xu Y, Hallows WC, McMahon T, Yamazaki M, Ptáček LJ, Fu YH
eLife 2016 Aug 16;5
eLife 2016 Aug 16;5
The Circadian Clock Gene Period1 Connects the Molecular Clock to Neural Activity in the Suprachiasmatic Nucleus.
Kudo T, Block GD, Colwell CS
ASN neuro 2015 Nov-Dec;7(6)
ASN neuro 2015 Nov-Dec;7(6)
Modulation of mammalian circadian rhythms by tumor necrosis factor-α.
Paladino N, Mul Fedele ML, Duhart JM, Marpegan L, Golombek DA
Chronobiology international 2014 Jun;31(5):668-79
Chronobiology international 2014 Jun;31(5):668-79
Specificity in circadian clock feedback from targeted reconstitution of the NuRD corepressor.
Kim JY, Kwak PB, Weitz CJ
Molecular cell 2014 Dec 18;56(6):738-48
Molecular cell 2014 Dec 18;56(6):738-48
A role for the circadian clock protein Per1 in the regulation of the NaCl co-transporter (NCC) and the with-no-lysine kinase (WNK) cascade in mouse distal convoluted tubule cells.
Richards J, Ko B, All S, Cheng KY, Hoover RS, Gumz ML
The Journal of biological chemistry 2014 Apr 25;289(17):11791-11806
The Journal of biological chemistry 2014 Apr 25;289(17):11791-11806
Role of Per1 and the mineralocorticoid receptor in the coordinate regulation of αENaC in renal cortical collecting duct cells.
Richards J, Jeffers LA, All SC, Cheng KY, Gumz ML
Frontiers in physiology 2013;4:253
Frontiers in physiology 2013;4:253
Opposing actions of Per1 and Cry2 in the regulation of Per1 target gene expression in the liver and kidney.
Richards J, All S, Skopis G, Cheng KY, Compton B, Srialluri N, Stow L, Jeffers LA, Gumz ML
American journal of physiology. Regulatory, integrative and comparative physiology 2013 Oct 1;305(7):R735-47
American journal of physiology. Regulatory, integrative and comparative physiology 2013 Oct 1;305(7):R735-47
Human epidermal stem cell function is regulated by circadian oscillations.
Janich P, Toufighi K, Solanas G, Luis NM, Minkwitz S, Serrano L, Lehner B, Benitah SA
Cell stem cell 2013 Dec 5;13(6):745-53
Cell stem cell 2013 Dec 5;13(6):745-53
cGMP-phosphodiesterase inhibition enhances photic responses and synchronization of the biological circadian clock in rodents.
Plano SA, Agostino PV, de la Iglesia HO, Golombek DA
PloS one 2012;7(5):e37121
PloS one 2012;7(5):e37121
Occurrence of epilepsy at different zeitgeber times alters sleep homeostasis differently in rats.
Yi PL, Chen YJ, Lin CT, Chang FC
Sleep 2012 Dec 1;35(12):1651-65
Sleep 2012 Dec 1;35(12):1651-65
Regulation of αENaC expression by the circadian clock protein Period 1 in mpkCCD(c14) cells.
Gumz ML, Cheng KY, Lynch IJ, Stow LR, Greenlee MM, Cain BD, Wingo CS
Biochimica et biophysica acta 2010 Sep;1799(9):622-9
Biochimica et biophysica acta 2010 Sep;1799(9):622-9
Circadian entrainment to light-dark cycles involves extracellular nitric oxide communication within the suprachiasmatic nuclei.
Plano SA, Golombek DA, Chiesa JJ
The European journal of neuroscience 2010 Mar;31(5):876-82
The European journal of neuroscience 2010 Mar;31(5):876-82
Loss of melatonin signalling and its impact on circadian rhythms in mouse organs regulating blood glucose.
Mühlbauer E, Gross E, Labucay K, Wolgast S, Peschke E
European journal of pharmacology 2009 Mar 15;606(1-3):61-71
European journal of pharmacology 2009 Mar 15;606(1-3):61-71
Up-regulation of Per1 expression by estradiol and progesterone in the rat uterus.
He PJ, Hirata M, Yamauchi N, Hattori MA
The Journal of endocrinology 2007 Sep;194(3):511-9
The Journal of endocrinology 2007 Sep;194(3):511-9
Constitutive expression of the Period1 gene impairs behavioral and molecular circadian rhythms.
Numano R, Yamazaki S, Umeda N, Samura T, Sujino M, Takahashi R, Ueda M, Mori A, Yamada K, Sakaki Y, Inouye ST, Menaker M, Tei H
Proceedings of the National Academy of Sciences of the United States of America 2006 Mar 7;103(10):3716-21
Proceedings of the National Academy of Sciences of the United States of America 2006 Mar 7;103(10):3716-21
SCFbeta-TRCP controls clock-dependent transcription via casein kinase 1-dependent degradation of the mammalian period-1 (Per1) protein.
Shirogane T, Jin J, Ang XL, Harper JW
The Journal of biological chemistry 2005 Jul 22;280(29):26863-72
The Journal of biological chemistry 2005 Jul 22;280(29):26863-72
Indication of circadian oscillations in the rat pancreas.
Mühlbauer E, Wolgast S, Finckh U, Peschke D, Peschke E
FEBS letters 2004 Apr 23;564(1-2):91-6
FEBS letters 2004 Apr 23;564(1-2):91-6
Period gene expression in mouse endocrine tissues.
Bittman EL, Doherty L, Huang L, Paroskie A
American journal of physiology. Regulatory, integrative and comparative physiology 2003 Sep;285(3):R561-9
American journal of physiology. Regulatory, integrative and comparative physiology 2003 Sep;285(3):R561-9
Non-cyclic and developmental stage-specific expression of circadian clock proteins during murine spermatogenesis.
Alvarez JD, Chen D, Storer E, Sehgal A
Biology of reproduction 2003 Jul;69(1):81-91
Biology of reproduction 2003 Jul;69(1):81-91
Expression of circadian rhythm genes in gonadotropin-releasing hormone-secreting GT1-7 neurons.
Gillespie JM, Chan BP, Roy D, Cai F, Belsham DD
Endocrinology 2003 Dec;144(12):5285-92
Endocrinology 2003 Dec;144(12):5285-92
Restoration of circadian behavioural rhythms in a period null Drosophila mutant (per01) by mammalian period homologues mPer1 and mPer2.
Shigeyoshi Y, Meyer-Bernstein E, Yagita K, Fu W, Chen Y, Takumi T, Schotland P, Sehgal A, Okamura H
Genes to cells : devoted to molecular & cellular mechanisms 2002 Feb;7(2):163-71
Genes to cells : devoted to molecular & cellular mechanisms 2002 Feb;7(2):163-71
Restoration of circadian behavioural rhythms in a period null Drosophila mutant (per01) by mammalian period homologues mPer1 and mPer2.
Shigeyoshi Y, Meyer-Bernstein E, Yagita K, Fu W, Chen Y, Takumi T, Schotland P, Sehgal A, Okamura H
Genes to cells : devoted to molecular & cellular mechanisms 2002 Feb;7(2):163-71
Genes to cells : devoted to molecular & cellular mechanisms 2002 Feb;7(2):163-71
Hypoxia affects expression of circadian genes PER1 and CLOCK in mouse brain.
Chilov D, Hofer T, Bauer C, Wenger RH, Gassmann M
FASEB journal : official publication of the Federation of American Societies for Experimental Biology 2001 Dec;15(14):2613-22
FASEB journal : official publication of the Federation of American Societies for Experimental Biology 2001 Dec;15(14):2613-22
No comments: Submit comment
Supportive validation
- Submitted by
- Invitrogen Antibodies (provider)
- Main image

- Experimental details
- Immunofluorescent analysis of PER1 (green) showing staining in the cytoplasm and nucleus of Hela cells (right) compared to a negative control without primary antibody (left). Formalin-fixed cells were permeabilized with 0.1% Triton X-100 in TBS for 5-10 minutes and blocked with 3% BSA-PBS for 30 minutes at room temperature. Cells were probed with a PER1 polyclonal antibody (Product # PA1-524) in 3% BSA-PBS at a dilution of 1:100 and incubated overnight at 4 ºC in a humidified chamber. Cells were washed with PBST and incubated with a DyLight-conjugated secondary antibody in PBS at room temperature in the dark. F-actin (red) was stained with a fluorescent red phalloidin and nuclei (blue) were stained with Hoechst or DAPI. Images were taken at a magnification of 60x.
- Submitted by
- Invitrogen Antibodies (provider)
- Main image

- Experimental details
- Immunofluorescent analysis of PER1 (green) showing staining in the cytoplasm and nucleus of NIH-3T3 cells (right) compared to a negative control without primary antibody (left). Formalin-fixed cells were permeabilized with 0.1% Triton X-100 in TBS for 5-10 minutes and blocked with 3% BSA-PBS for 30 minutes at room temperature. Cells were probed with a PER1 polyclonal antibody (Product # PA1-524) in 3% BSA-PBS at a dilution of 1:100 and incubated overnight at 4 ºC in a humidified chamber. Cells were washed with PBST and incubated with a DyLight-conjugated secondary antibody in PBS at room temperature in the dark. F-actin (red) was stained with a fluorescent red phalloidin and nuclei (blue) were stained with Hoechst or DAPI. Images were taken at a magnification of 60x.
- Submitted by
- Invitrogen Antibodies (provider)
- Main image

- Experimental details
- Immunofluorescent analysis of PER1 (green) showing staining in the cytoplasm and nucleus of SH-SY5Y cells (right) compared to a negative control without primary antibody (left). Formalin-fixed cells were permeabilized with 0.1% Triton X-100 in TBS for 5-10 minutes and blocked with 3% BSA-PBS for 30 minutes at room temperature. Cells were probed with a PER1 polyclonal antibody (Product # PA1-524) in 3% BSA-PBS at a dilution of 1:100 and incubated overnight at 4 ºC in a humidified chamber. Cells were washed with PBST and incubated with a DyLight-conjugated secondary antibody in PBS at room temperature in the dark. F-actin (red) was stained with a fluorescent red phalloidin and nuclei (blue) were stained with Hoechst or DAPI. Images were taken at a magnification of 60x.
- Submitted by
- Invitrogen Antibodies (provider)
- Main image

- Experimental details
- Immunofluorescent analysis of PER1 (green) showing staining in the cytoplasm and nucleus of SH-SY5Y cells (right) compared to a negative control without primary antibody (left). Formalin-fixed cells were permeabilized with 0.1% Triton X-100 in TBS for 5-10 minutes and blocked with 3% BSA-PBS for 30 minutes at room temperature. Cells were probed with a PER1 polyclonal antibody (Product # PA1-524) in 3% BSA-PBS at a dilution of 1:100 and incubated overnight at 4 ºC in a humidified chamber. Cells were washed with PBST and incubated with a DyLight-conjugated secondary antibody in PBS at room temperature in the dark. F-actin (red) was stained with a fluorescent red phalloidin and nuclei (blue) were stained with Hoechst or DAPI. Images were taken at a magnification of 60x.
- Submitted by
- Invitrogen Antibodies (provider)
- Main image

- Experimental details
- Immunofluorescent analysis of PER1 (green) showing staining in the cytoplasm and nucleus of NIH-3T3 cells (right) compared to a negative control without primary antibody (left). Formalin-fixed cells were permeabilized with 0.1% Triton X-100 in TBS for 5-10 minutes and blocked with 3% BSA-PBS for 30 minutes at room temperature. Cells were probed with a PER1 polyclonal antibody (Product # PA1-524) in 3% BSA-PBS at a dilution of 1:100 and incubated overnight at 4 ºC in a humidified chamber. Cells were washed with PBST and incubated with a DyLight-conjugated secondary antibody in PBS at room temperature in the dark. F-actin (red) was stained with a fluorescent red phalloidin and nuclei (blue) were stained with Hoechst or DAPI. Images were taken at a magnification of 60x.
- Submitted by
- Invitrogen Antibodies (provider)
- Main image

- Experimental details
- Immunofluorescent analysis of PER1 (green) showing staining in the cytoplasm and nucleus of Hela cells (right) compared to a negative control without primary antibody (left). Formalin-fixed cells were permeabilized with 0.1% Triton X-100 in TBS for 5-10 minutes and blocked with 3% BSA-PBS for 30 minutes at room temperature. Cells were probed with a PER1 polyclonal antibody (Product # PA1-524) in 3% BSA-PBS at a dilution of 1:100 and incubated overnight at 4 ºC in a humidified chamber. Cells were washed with PBST and incubated with a DyLight-conjugated secondary antibody in PBS at room temperature in the dark. F-actin (red) was stained with a fluorescent red phalloidin and nuclei (blue) were stained with Hoechst or DAPI. Images were taken at a magnification of 60x.
Supportive validation
- Submitted by
- Invitrogen Antibodies (provider)
- Main image

- Experimental details
- Immunohistochemistry analysis of PER1 showing positive staining in the nucleus of paraffin-treated Human skeletal muscle (right) compared with a negative control in the absence of primary antibody (left). To expose target proteins, antigen retrieval method was performed using 10mM sodium citrate (pH 6.0) microwaved for 8-15 min. Following antigen retrieval, tissues were blocked in 3% H2O2-methanol for 15 min at room temperature, washed with ddH2O and PBS, and then probed with a PER1 polyclonal antibody (Product # PA1-524) diluted by 3% BSA-PBS at a dilution of 1:100 overnight at 4°C in a humidified chamber. Tissues were washed extensively PBST and detection was performed using an HRP-conjugated secondary antibody followed by colorimetric detection using a DAB kit. Tissues were counterstained with hematoxylin and dehydrated with ethanol and xylene to prep for mounting.
- Submitted by
- Invitrogen Antibodies (provider)
- Main image

- Experimental details
- Immunohistochemistry analysis of PER1 showing positive staining in the nucleus of paraffin-treated Mouse skeletal muscle (right) compared with a negative control in the absence of primary antibody (left). To expose target proteins, antigen retrieval method was performed using 10mM sodium citrate (pH 6.0) microwaved for 8-15 min. Following antigen retrieval, tissues were blocked in 3% H2O2-methanol for 15 min at room temperature, washed with ddH2O and PBS, and then probed with a PER1 polyclonal antibody (Product # PA1-524) diluted by 3% BSA-PBS at a dilution of 1:100 overnight at 4°C in a humidified chamber. Tissues were washed extensively PBST and detection was performed using an HRP-conjugated secondary antibody followed by colorimetric detection using a DAB kit. Tissues were counterstained with hematoxylin and dehydrated with ethanol and xylene to prep for mounting.
- Submitted by
- Invitrogen Antibodies (provider)
- Main image

- Experimental details
- Immunohistochemistry analysis of PER1 showing positive staining in the nucleus of paraffin-treated Human liver tissue (right) compared with a negative control in the absence of primary antibody (left). To expose target proteins, antigen retrieval method was performed using 10mM sodium citrate (pH 6.0) microwaved for 8-15 min. Following antigen retrieval, tissues were blocked in 3% H2O2-methanol for 15 min at room temperature, washed with ddH2O and PBS, and then probed with a PER1 polyclonal antibody (Product # PA1-524) diluted by 3% BSA-PBS at a dilution of 1:100 overnight at 4°C in a humidified chamber. Tissues were washed extensively PBST and detection was performed using an HRP-conjugated secondary antibody followed by colorimetric detection using a DAB kit. Tissues were counterstained with hematoxylin and dehydrated with ethanol and xylene to prep for mounting.
Supportive validation
- Submitted by
- Invitrogen Antibodies (provider)
- Main image

- Experimental details
- NULL
- Submitted by
- Invitrogen Antibodies (provider)
- Main image

- Experimental details
- NULL
- Submitted by
- Invitrogen Antibodies (provider)
- Main image

- Experimental details
- NULL
- Submitted by
- Invitrogen Antibodies (provider)
- Main image

- Experimental details
- NULL
- Submitted by
- Invitrogen Antibodies (provider)
- Main image

- Experimental details
- NULL
- Submitted by
- Invitrogen Antibodies (provider)
- Main image

- Experimental details
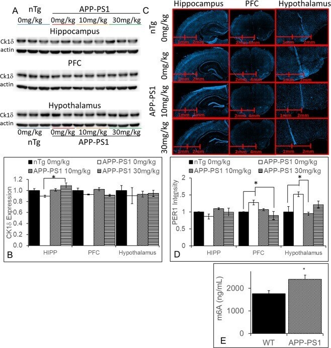
- Figure 6 CK1delta is not elevated in the brains of APP-PS1 mice, although CK1 inhibition did alter PER1 expression. ( A , B ) Separate Western blots were run for tissue from each brain region. There were no differences in the basal expression of CK1delta between nontransgenic controls (nTg) and vehicle-treated APP-PS1 mice, although 30 mg/kg PF-670462 given once daily at ZT10 did increase the expression of CK1delta in the dorsal hippocampus of APP-PS1 mice compared to vehicle-treated APP-PS1. Samples were cropped between the CK1delta band and the actin bands from the same blot for each brain region. ( C , D ) At 200x magnification, there were no differences between groups in PER1 expression at ZT10, although PER1 was increased in the prefrontal cortex and anterior hypothalamus of vehicle-treated APP-PS1 mice compared to nontransgenic controls, and PF-670462 reversed this effect. Data are presented as mean +- SEM. (N = 3-5 per group; * indicates significance).