PA5-42360
antibody from Invitrogen Antibodies
Targeting: RNF217
C6orf172, dJ84N20.1, IBRDC1, MGC26996
Antibody data
- Antibody Data
- Antigen structure
- References [1]
- Comments [0]
- Validations
- Other assay [1]
Submit
Validation data
Reference
Comment
Report error
- Product number
- PA5-42360 - Provider product page

- Provider
- Invitrogen Antibodies
- Product name
- RNF217 Polyclonal Antibody
- Antibody type
- Polyclonal
- Antigen
- Synthetic peptide
- Description
- Peptide sequence: GLALGAIAVV IVEEIKTYWN LISGRTRNQT QHLAPQPVLL SDMLYCLKQV Sequence homology: Human: 100%; Yeast: 91%
- Reactivity
- Human
- Host
- Rabbit
- Isotype
- IgG
- Vial size
- 100 μL
- Concentration
- 0.5 mg/mL
- Storage
- -20°C, Avoid Freeze/Thaw Cycles
Submitted references Ginsenoside Rh2 upregulates long noncoding RNA STXBP5-AS1 to sponge microRNA-4425 in suppressing breast cancer cell proliferation.
Park JE, Kim HW, Yun SH, Kim SJ
Journal of ginseng research 2021 Nov;45(6):754-762
Journal of ginseng research 2021 Nov;45(6):754-762
No comments: Submit comment
Supportive validation
- Submitted by
- Invitrogen Antibodies (provider)
- Main image

- Experimental details
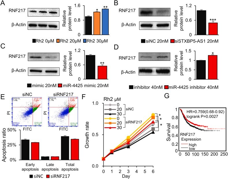
- Fig. 5 Effect of RNF217 on cancer cell growth and apoptosis. Western blot analysis of RNF217 was performed after treating MCF-7 cells with Rh2 (A), STXBP5-AS1-specific siRNA (B), miR-4425 mimic (C), or miR-4425 inhibitor (D). The band intensity was measured using the Image Lab software and indicated as bar graphs. MCF-7 cells were treated with a siRNA to RNF217, and apoptosis (E) and cell growth rate (F) were examined. (G) Kaplan-Meier survival curves for patients with breast cancer according to the expression level of RNF217. siNC, control siRNA; mimic NC, negative control mimic for miR-4425; inhibitor NC, negative control inhibitor for miR-4425. *P < 0.05, **P < 0.01, ***P < 0.001. Fig. 5