Antibody data
- Antibody Data
- Antigen structure
- References [1]
- Comments [0]
- Validations
- Western blot [3]
- Immunocytochemistry [5]
- Immunoprecipitation [1]
- Immunohistochemistry [2]
- Other assay [2]
Submit
Validation data
Reference
Comment
Report error
- Product number
- PA5-95826 - Provider product page

- Provider
- Invitrogen Antibodies
- Product name
- PYCARD Polyclonal Antibody
- Antibody type
- Polyclonal
- Antigen
- Recombinant protein fragment
- Description
- Positive Samples: HT-29, BT-474, U-937, mouse thymus, mouse spleen, rat spleen; Cellular Location: Cytoplasm, Endoplasmic reticulum, Mitochondrion, Nucleus Immunogen sequence: MGRARDAILD ALENLTAEEL KKFKLKLLSV PLREGYGRIP RGALLSMDAL DLTDKLVSFY LETYGAELTA NVLRDMGLQE MAGQLQAATH Q
- Reactivity
- Human, Mouse, Rat
- Host
- Rabbit
- Isotype
- IgG
- Vial size
- 100 μL
- Concentration
- 0.71 mg/mL
- Storage
- -20°C, Avoid Freeze/Thaw Cycles
Submitted references Colchicine Ameliorates Dilated Cardiomyopathy Via SIRT2-Mediated Suppression of NLRP3 Inflammasome Activation.
Sun X, Duan J, Gong C, Feng Y, Hu J, Gu R, Xu B
Journal of the American Heart Association 2022 Jul 5;11(13):e025266
Journal of the American Heart Association 2022 Jul 5;11(13):e025266
No comments: Submit comment
Supportive validation
- Submitted by
- Invitrogen Antibodies (provider)
- Main image

- Experimental details
- Western blot analysis of PYCARD in extracts of various cell lines. Samples were incubated with PYCARD Polyclonal antibody (Product # PA5-95826) using a dilution of 1:3,000, followed by HRP Goat Anti-Rabbit IgG (H+L) at a dilution of 1:10,000. Lysates/proteins: 25 µg per lane. Blocking buffer: 3% nonfat dry milk in TBST. Detection: ECL Basic Kit. Exposure time: 10s.
- Submitted by
- Invitrogen Antibodies (provider)
- Main image

- Experimental details
- Western blot was performed using Anti-PYCARD Polyclonal Antibody (Product # PA5-95826) and a 21kDa band corresponding to Apoptosis-associated speck-like protein containing a CARD was observed across the cell lines tested and tissues tested. Whole cell extracts (30 µg lysate) of MCF7 (Lane 1), THP-1 (Lane 2), HL-60 (Lane 3), K-562 (Lane 4), HEK-293 (Lane 5), HeLa (Lane 6), Jurkat (Lane 7), Mouse Spleen (Lane 8), Rat Spleen (Lane 9), Mouse Liver (Lane 10), Rat Liver (Lane 11) were electrophoresed using NuPAGE™ 4-12% Bis-Tris Protein Gel (Product # NP0322BOX). Resolved proteins were then transferred onto a Nitrocellulose membrane (Product # IB23002) by iBlot® 2 Dry Blotting System (Product # IB21001). The blot was probed with the primary antibody (1:100) and detected by chemiluminescence with Goat anti-Rabbit IgG (Heavy Chain) Superclonal™ Recombinant Secondary Antibody, HRP (Product # A27036, 1:4000) using the iBright FL 1000 (Product # A32752). Chemiluminescent detection was performed using Novex® ECL Chemiluminescent Substrate Reagent Kit (Product # WP20005).
- Submitted by
- Invitrogen Antibodies (provider)
- Main image

- Experimental details
- Knockout of PYCARD was achieved by CRISPR-Cas9 genome editing using LentiArray™ Lentiviral sgRNA (Product # A32042, Assay ID CRISPR1008587_LV) and LentiArray Cas9 Lentivirus (Product # A32064). Western blot analysis of PYCARD was performed by loading 20 µg of THP-1 wild type (Lane-1), THP-1 Cas9 (Lane-2) and THP-1 PYCARD KO (Lane-3) whole cell extracts. The samples were electrophoresed using NuPAGE™ Novex™ 4-12% Bis-Tris Protein Gel (Product # NP0322BOX). Resolved proteins were then transferred onto a nitrocellulose membrane (Product # IB23001) by iBlot® 2 Dry Blotting System (Product # IB21001). The blot was probed with PYCARD Polyclonal Antibody (Product # PA5-95826, 1:2000 dilution) and Goat anti-Rabbit IgG (Heavy Chain) Superclonal™ Recombinant Secondary Antibody, HRP (Product # A27036, 1:10,000 dilution) using the iBright™ FL1500 (Product # A44115). Chemiluminescent detection was performed using Novex® ECL Chemiluminescent Substrate Reagent Kit (Product # WP20005). Loss of signal upon CRISPR mediated knockout (KO) using the LentiArray™ CRISPR product line confirms that antibody is specific to PYCARD. Uncharacterized band was observed in ~100 kDa in all samples.
Supportive validation
- Submitted by
- Invitrogen Antibodies (provider)
- Main image

- Experimental details
- Immunocytochemistry-Immunofluorescence analysis of PYCARD was performed in U-2 OS cells using PYCARD Polyclonal Antibody (Product # PA5-95826).
- Submitted by
- Invitrogen Antibodies (provider)
- Main image

- Experimental details
- Immunocytochemistry-Immunofluorescence analysis of PYCARD was performed in U-2 OS cells using PYCARD Polyclonal Antibody (Product # PA5-95826).
- Submitted by
- Invitrogen Antibodies (provider)
- Main image

- Experimental details
- Immunofluorescence analysis of PYCARD in C6 cells. Samples were incubated with PYCARD Polyclonal antibody (Product # PA5-95826) using a dilution of 1:100 (40x lens). Blue: DAPI for nuclear staining.
- Submitted by
- Invitrogen Antibodies (provider)
- Main image

- Experimental details
- Immunofluorescence analysis of PYCARD in NIH-3T3 cells. Samples were incubated with PYCARD Polyclonal antibody (Product # PA5-95826) using a dilution of 1:100 (40x lens). Blue: DAPI for nuclear staining.
- Submitted by
- Invitrogen Antibodies (provider)
- Main image

- Experimental details
- Immunofluorescence analysis of PYCARD in U-2 OS cells. Samples were incubated with PYCARD Polyclonal antibody (Product # PA5-95826) using a dilution of 1:100 (40x lens). Blue: DAPI for nuclear staining.
Supportive validation
- Submitted by
- Invitrogen Antibodies (provider)
- Main image

- Experimental details
- Immunoprecipitation of PYCARD in 200 μg extracts of Rat lung. Samples were precipitated with 3 μg PYCARD Polyclonal antibody (Product # PA5-95826). Western blot was performed from the immunoprecipitate using PYCARD Polyclonal antibody (Product # PA5-95826) at a dilution of 1:1,000.
Supportive validation
- Submitted by
- Invitrogen Antibodies (provider)
- Main image

- Experimental details
- Immunohistochemistry analysis of PYCARD in paraffin-embedded human tonsil. Samples were incubated with PYCARD Polyclonal antibody (Product # PA5-95826) using a dilution of 1:200 (40x lens). Perform high pressure antigen retrieval with 10 mM citrate buffer pH 6.0 before commencing with IHC staining protocol.
- Submitted by
- Invitrogen Antibodies (provider)
- Main image

- Experimental details
- Immunohistochemistry analysis of PYCARD in paraffin-embedded human esophageal cancer. Samples were incubated with PYCARD Polyclonal antibody (Product # PA5-95826) using a dilution of 1:200 (40x lens). Perform high pressure antigen retrieval with 10 mM citrate buffer pH 6.0 before commencing with IHC staining protocol.
Supportive validation
- Submitted by
- Invitrogen Antibodies (provider)
- Main image

- Experimental details
- Immunoprecipitation analysis of PYCARD was performed in 200 µg extracts of U937 cells using PYCARD Polyclonal Antibody (Product # PA5-95826). Western blot was performed from the immunoprecipitate using PYCARD Polyclonal Antibody.
- Submitted by
- Invitrogen Antibodies (provider)
- Main image

- Experimental details
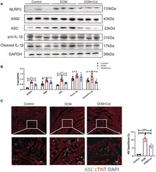
- Figure 3 NLRP3 (NOD-like receptor protein 3) inflammasome pathway was inhibited by colchicine treatment. A and B , Representative immunoblots and the corresponding analysis of NLRP3 inflammasome pathway in cardiac tissues at the end point of experiment. GAPDH shows as loading control. C , Representative immunofluorescence images of cardiac tissues staining with ASC (green), cTNT (cardiac troponin T) (red), and DAPI (blue). Frequency of ASC speck is shown on the right (n=6-8 each group). Five images per mouse are evaluated. Scale bar=50 mum. Data are shown as mean+-SEM. All data statistical significance are determined by 1-way ANOVA (Tukey post-test). cTNT indicates cardiac troponin T; DCM, dilated cardiomyopathy; IL-1beta, interleukin-1beta; and NLRP3, NOD-like receptor protein 3. * P