PA5-17274
antibody from Invitrogen Antibodies
Targeting: UBA1
A1S9T, CFAP124, GXP1, POC20, UBE1, UBE1X
Antibody data
- Antibody Data
- Antigen structure
- References [3]
- Comments [0]
- Validations
- Immunocytochemistry [2]
- Other assay [6]
Submit
Validation data
Reference
Comment
Report error
- Product number
- PA5-17274 - Provider product page

- Provider
- Invitrogen Antibodies
- Product name
- UBE1 Isoform A/B Polyclonal Antibody
- Antibody type
- Polyclonal
- Antigen
- Synthetic peptide
- Description
- It is not recommended to aliquot this antibody.
- Reactivity
- Human, Mouse, Rat
- Host
- Rabbit
- Isotype
- IgG
- Vial size
- 100 μL
- Concentration
- 20 μg/mL
- Storage
- -20°C
Submitted references Cul4A-DDB1-mediated monoubiquitination of phosphoglycerate dehydrogenase promotes colorectal cancer metastasis via increased S-adenosylmethionine.
UBA1/GARS-dependent pathways drive sensory-motor connectivity defects in spinal muscular atrophy.
Systemic restoration of UBA1 ameliorates disease in spinal muscular atrophy.
Zhang Y, Yu H, Zhang J, Gao H, Wang S, Li S, Wei P, Liang J, Yu G, Wang X, Li X, Li D, Yang W
The Journal of clinical investigation 2021 Nov 1;131(21)
The Journal of clinical investigation 2021 Nov 1;131(21)
UBA1/GARS-dependent pathways drive sensory-motor connectivity defects in spinal muscular atrophy.
Shorrock HK, van der Hoorn D, Boyd PJ, Llavero Hurtado M, Lamont DJ, Wirth B, Sleigh JN, Schiavo G, Wishart TM, Groen EJN, Gillingwater TH
Brain : a journal of neurology 2018 Oct 1;141(10):2878-2894
Brain : a journal of neurology 2018 Oct 1;141(10):2878-2894
Systemic restoration of UBA1 ameliorates disease in spinal muscular atrophy.
Powis RA, Karyka E, Boyd P, Côme J, Jones RA, Zheng Y, Szunyogova E, Groen EJ, Hunter G, Thomson D, Wishart TM, Becker CG, Parson SH, Martinat C, Azzouz M, Gillingwater TH
JCI insight 2016 Jul 21;1(11):e87908
JCI insight 2016 Jul 21;1(11):e87908
No comments: Submit comment
Supportive validation
- Submitted by
- Invitrogen Antibodies (provider)
- Main image

- Experimental details
- Immunofluorescent analysis of UBE1a/b in SK-N-MC cells using a UBE1a/b polyclonal antibody (Product # PA5-17274) (green). DNA is labeled using a fluorescent blue dye.
- Submitted by
- Invitrogen Antibodies (provider)
- Main image

- Experimental details
- Immunofluorescent analysis of UBE1a/b in SK-N-MC cells using a UBE1a/b polyclonal antibody (Product # PA5-17274) (green). DNA is labeled using a fluorescent blue dye.
Supportive validation
- Submitted by
- Invitrogen Antibodies (provider)
- Main image

- Experimental details
- Figure 3 UBA1 influences GARS expression through a non-canonical function. ( A and B ) HEK293 cells were transfected with ubiquitin-HA (Ub-HA) and UBA1 ( A ) or UBA1 siRNA ( B ); western blot of UBA1 and ubiquitin (immunoblotted for HA tag), showing polyubiquitylated substrate proteins (Poly-Ub), and free triubiquitin (Tri-Ub), diubiquitin (Di-Ub) and monoubiquitin (Mono-Ub). ( C and D ) HEK293 cells were transfected with GARS-GFP or GFP along with Ub-HA and UBA1 ( C ) or UBA1 siRNA ( D ). Input control samples were immunoblotted for UBA1 and GARS; immunoprecipitation (IP) with GFP; IP samples were immunoblotted for GFP and HA. IgG bands and polyubiquitylation (Poly-Ub) smears are indicated. High intensity immunoblots show polyubiquitylation smears imaged at increased laser power. See also Supplementary Fig. 6 .
- Submitted by
- Invitrogen Antibodies (provider)
- Main image

- Experimental details
- Figure 4 GARS is dysregulated in neuronal tissue from SMA mice. ( A and B ) Western blot ( A ) and quantification ( B ) of GARS protein levels in spinal cord from late-symptomatic SMA mice and control littermates. alpha-Tubulin (alpha-Tub) = loading control. ( C and D ) Western blot ( C ) and quantification ( D ) of SMN, UBA1 and GARS protein levels in DRG from late-symptomatic SMA mice and control littermates. alpha-Tubulin (alpha-Tub), total protein (Ponceau): loading controls. n = 3 mice per condition. See also Supplementary Figs 7 and 8 .
- Submitted by
- Invitrogen Antibodies (provider)
- Main image

- Experimental details
- Figure 7 Restoration of UBA1 in SMA mice reverses GARS dysregulation and rescues sensory neuron cell fate phenotypes. ( A and B ) Representative fluorescent western blot ( A ) and quantification ( B ) of SMN, UBA1 and GARS in dorsal root ganglia from late-symptomatic SMA mice and SMA mice injected with AAV9-UBA1 (SMA+AAV9-UBA1). alpha-Tubulin (alpha-Tub): loading control. n = 3 mice per condition. ( C ) Spinal column sections from lumbar segments 1 and 2 of late-symptomatic SMA and SMA+AAV9-UBA1 mice labelled with UBA1a (green), SMI32 (magenta) and DAPI. ( D ) Spinal column sections from lumbar segments 1 and 2 of late-symptomatic SMA and SMA+AAV9-UBA1 mice labelled with NF200 (magenta) and peripherin (green). ( C and D ) Dorsal root ganglia (DRG) are outlined. ( E and F ) Quantification of the percentage of NF200-positive (NF200 + ) ( E ) and peripherin-positive (peripherin + ) ( F ) sensory neurons. Data from control mice is shown as reference. n = 3 mice per condition, n = 4 DRGs per mouse. ( G and H ) Quantification of the area of NF200 + ( G ) and peripherin + ( H ) sensory neurons. n = 3 mice per condition, n = 2 DRGs per mouse (seven NF200 + and seven peripherin + neurons per DRG were analysed); ns = not significant. * P < 0.05, ** P < 0.01. See also Supplementary Figs 10 and 11 .
- Submitted by
- Invitrogen Antibodies (provider)
- Main image

- Experimental details
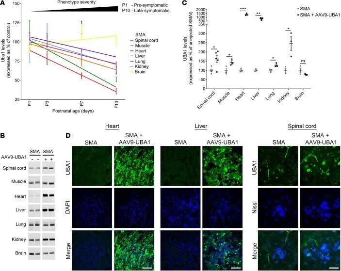
- Figure 3 Systemic reductions in Uba1 protein in SMA mice can be restored with AAV9-UBA1 gene therapy. ( A ) Quantification of ubiquitin-like modifier activating enzyme 1 (Uba1) levels in the spinal cord, gastrocnemius muscle, heart, liver, lung, kidney, and brain of spinal muscular atrophy (SMA) mice at P1, P3, P7, and P11 by western blot analysis, expressed as a percentage of control values (n = 3 mice for each genotype at each time point). ( B and C ) Intravenous adeno-associated virus serotype 9-UBA1 (AAV9-UBA1) gene therapy at P1 leads to a significant increase in UBA1 protein levels in the spinal cord, gastrocnemius muscle, heart, liver, lung, and kidney (but not whole brain) in P7 SMA mice, as quantified by Western blot ( n = 3 mice per treatment group, except for spinal cord, for which n = 5; unpaired 2-tailed Student's t test). Lanes were run on the same gel but were noncontiguous. ( D ) Representative confocal micrographs showing increased UBA1 levels (green) in the heart, liver, and motor neurons in the spinal cord ventral horn of P7 AAV9-UBA1-treated mice compared to uninjected SMA mice. Hearts and livers were colabeled with DAPI and the spinal cord fluorescent Nissl stain (blue) (scale bar: 50 mum). ns (not significant) P > 0.05 , * P
- Submitted by
- Invitrogen Antibodies (provider)
- Main image

- Experimental details
- Figure 1 UBA1 loss in patient-derived iPSC motor neurons and SMA zebrafish, with rescue of zebrafish motor pathology following Uba1 restoration. ( A - C ) Significant reduction of survival motor neuron (SMN) and ubiquitin-like modifier activating enzyme 1 (UBA1) protein in type I spinal muscular atrophy (SMA) patient iPSC-derived motor neurons, as quantified by Western blot (independent clones per genotype: control n = 9 and SMA n = 8; unpaired, 2-tailed Student's t test). ( D - F ) Significant reduction in Smn and Uba1 protein levels in zebrafish injected with 6 ng morpholino oligonucleotide (MO) targeted against Smn compared to uninjected controls, as quantified Western blot analysis ( n = 3, batches of 30 fish per lane; unpaired, 2-tailed Student's t test). Lanes were run on the same gel but were noncontiguous. ( G ) Representative micrographs of spinal motor axons from uninjected control zebrafish, zebrafish injected with 4 ng Smn MO (white arrow indicates abnormal axon branching, gray arrow indicates severely truncated axons), and zebrafish injected with 4 ng Smn MO coinjected 200 ng/mul human UBA1 mRNA at 30 hours after fertilization (scale bar: 50 mum). ( H - J ) Significant improvement in the percentage of normal, branched, and severely truncated motor axons in zebrafish injected with 4 ng Smn MO coinjected 200 ng/mul human UBA1 mRNA ( n = 20 per treatment group; 1-way ANOVA with Tukey's post-hoc test). ( K ) Representative tracings of automated swim pa
- Submitted by
- Invitrogen Antibodies (provider)
- Main image

- Experimental details
- Figure 7 AAV9-UBA1 gene therapy corrects UPS perturbations and increases FL-SMN mRNA and protein levels. ( A - D ) Western blot analysis of beta-catenin, polyubiquitin, and monoubiquitin protein levels in uninjected spinal muscular atrophy (SMA) and adeno-associated virus serotype 9-ubiquitin-like modifier activating enzyme 1 (AAV9-UBA1) SMA mouse hearts at P7 ( n = 3 mice per treatment group; unpaired 2-tailed Student's t test). Lanes were run on the same gel but were noncontiguous. ( E - G ) Western blot analysis of UBA1 and survival motor neuron (SMN) protein levels in uninjected control, uninjected SMA, AAV9-UBA1-treated control, and AAV9-UBA1-treated SMA P7 hearts ( n = 3 mice per group; 1-way ANOVA with Tukey's post-hoc test). ( H ) PCR products following mouse, human, and UBA1 viral cDNA amplification using primers that detect full-length SMN ( FL-SMN ) (top row) or Delta 7-SMN (bottom row). ( I ) Significant increase in FL-SMN , but not Delta 7-SMN , mRNA expression in the hearts of AAV9-UBA1-treated mice at P7, as detected by qRT-PCR quantification using the primers shown in H ( n = 3 mice per treatment group; unpaired 2-tailed Student's t test). ns (not significant) P > 0.05 , * P