Antibody data
- Antibody Data
- Antigen structure
- References [71]
- Comments [0]
- Validations
- Immunocytochemistry [6]
- Immunohistochemistry [3]
- Flow cytometry [4]
- Other assay [28]
Submit
Validation data
Reference
Comment
Report error
- Product number
- MA5-11757 - Provider product page

- Provider
- Invitrogen Antibodies
- Product name
- Bcl-2 Monoclonal Antibody (100/D5)
- Antibody type
- Monoclonal
- Antigen
- Synthetic peptide
- Description
- MA5-11757 targets BCL-2 in FACS, ICC/IF, IHC (P), IP, and WB applications and shows reactivity with Human and mouse samples. The MA5-11757 immunogen is a synthetic peptide, aa 41-54 (GAAPAPGIFSSQPG-Cys) of human Bcl-2 protein.
- Reactivity
- Human, Mouse
- Host
- Mouse
- Isotype
- IgG
- Antibody clone number
- 100/D5
- Vial size
- 500 μL
- Concentration
- 0.2 mg/mL
- Storage
- 4°C
Submitted references Neural stem cell-derived exosomes suppress neuronal cell apoptosis by activating autophagy via miR-374-5p/STK-4 axis in spinal cord injury.
Identification of a novel circ_0001946/miR-1290/SOX6 ceRNA network in esophageal squamous cell cancer.
Size-Dependent Cytoprotective Effects of Selenium Nanoparticles during Oxygen-Glucose Deprivation in Brain Cortical Cells.
The long non-coding RNA ASMTL-AS1 promotes hepatocellular carcinoma progression by sponging miR-1343-3p that suppresses LAMC1 (laminin subunit gamma 1).
Acetone Extract of Cornus officinalis Leaves Exerts Anti-Melanoma Effects via Inhibiting STAT3 Signaling.
Circular RNA_0000629 Suppresses Bladder Cancer Progression Mediating MicroRNA-1290/CDC73.
Circ_CLASP2 Regulates High Glucose-Induced Dysfunction of Human Endothelial Cells Through Targeting miR-140-5p/FBXW7 Axis.
MYBL2 in synergy with CDC20 promotes the proliferation and inhibits apoptosis of gastric cancer cells.
LncRNA ASAP1-IT1 enhances cancer cell stemness via regulating miR-509-3p/YAP1 axis in NSCLC.
Long non-coding RNA TP73-AS1 promotes pancreatic cancer growth and metastasis through miRNA-128-3p/GOLM1 axis.
Human Adipose-derived mesenchymal stem cells promote lymphocyte apoptosis and alleviate atherosclerosis via miR-125b-1-3p/BCL11B signal axis.
Pristimerin inhibits neuronal inflammation and protects cognitive function in mice with sepsis-induced brain injuries by regulating PI3K/Akt signalling.
MiR-203-3p inhibits the oxidative stress, inflammatory responses and apoptosis of mice podocytes induced by high glucose through regulating Sema3A expression.
CCNB1 Expedites the Progression of Cervical Squamous Cell Carcinoma via the Regulation by FOXM1.
Therapeutic Potentials of Selected Antihypertensive Agents and Their Fixed-Dose Combinations Against Trastuzumab-Mediated Cardiotoxicity.
Desoxyrhapontigenin attenuates neuronal apoptosis in an isoflurane-induced neuronal injury model by modulating the TLR-4/cyclin B1/Sirt-1 pathway.
Pulsed focused ultrasound enhances the therapeutic effect of mesenchymal stromal cell-derived extracellular vesicles in acute kidney injury.
MicroRNA-325-3p Facilitates Immune Escape of Mycobacterium tuberculosis through Targeting LNX1 via NEK6 Accumulation to Promote Anti-Apoptotic STAT3 Signaling.
MiR-33a-5p inhibits the growth and metastasis of melanoma cells by targeting SNAI2.
Silencing of soluble epoxide hydrolase 2 gene reduces H(2)O(2)-induced oxidative damage in rat intestinal epithelial IEC-6 cells via activating PI3K/Akt/GSK3β signaling pathway.
Parthenolide inhibits the proliferation and induces the apoptosis of human uveal melanoma cells.
The Potential Impact of Connexin 43 Expression on Bcl-2 Protein Level and Taxane Sensitivity in Head and Neck Cancers-In Vitro Studies.
Silencing of heat shock protein 27 increases the radiosensitivity of non‑small cell lung carcinoma cells.
Simvastatin Induces Apoptosis in Medulloblastoma Brain Tumor Cells via Mevalonate Cascade Prenylation Substrates.
Sunset Yellow and Allura Red modulate Bcl2 and COX2 expression levels and confer oxidative stress-mediated renal and hepatic toxicity in male rats.
Melittin induces NSCLC apoptosis via inhibition of miR-183.
The protective effects of total paeony glycoside on ischemia/reperfusion injury in H9C2 cells via inhibition of the PI3K/Akt signaling pathway.
Combined effects of octreotide and cisplatin on the proliferation of side population cells from anaplastic thyroid cancer cell lines.
Lactobacillus casei Strain Shirota Enhances the In Vitro Antiproliferative Effect of Geniposide in Human Oral Squamous Carcinoma HSC-3 Cells.
Induction of apoptosis and suppression of tumor growth by Nur77-derived Bcl-2 converting peptide in chemoresistant lung cancer cells.
Immunoexpression of vascular endothelial growth factor and B-cell lymphoma 2 in the uterine tissue of rats treated with melatonin in the estrus phase1.
The role of immunohistochemical adrenomedullin and Bcl-2 expression in development of type-1 endometrial adenocarcinoma: Adrenomedullin expression in endometrium.
Expression of Cox-2 and Bcl-2 in Paget's disease of the breast.
Impact of Diverse Immune Evasion Mechanisms of Cancer Cells on T Cells Engaged by EpCAM/CD3-Bispecific Antibody Construct AMG 110.
Tissue biomarkers in prognostication of serous ovarian cancer following neoadjuvant chemotherapy.
Association of increased osteopontin and splice variant-c mRNA expression with HER2 and triple-negative/basal-like breast carcinomas subtypes and recurrence.
BCL2, BCL6, IGH, TP53, and MYC protein expression and gene rearrangements as prognostic markers in diffuse large B-cell lymphoma: a study of 44 Turkish patients.
New diagnostic markers in salivary gland tumors.
The relation of beclin 1 and bcl-2 expressions in high grade prostatic intraepithelial neoplasia and prostate adenocarcinoma: a tissue microarray study.
The protective effects of carnosine in alcohol-induced hepatic injury in rats.
Inhibition of proliferation and induction of autophagy by atorvastatin in PC3 prostate cancer cells correlate with downregulation of Bcl2 and upregulation of miR-182 and p21.
Effect of blueberry pretreatment on diethylnitrosamine-induced oxidative stress and liver injury in rats.
Apoptosis through regulation of Bcl-2, Bax and Mcl-1 expressions in endometriotic cyst lesions and the endometrium of women with moderate to severe endometriosis.
Identification of novel target proteins in sebaceous gland carcinoma.
Association of RASSF1A and p63 with poor recurrence-free survival in node-negative stage I-II non-small cell lung cancer.
miR-129 promotes apoptosis and enhances chemosensitivity to 5-fluorouracil in colorectal cancer.
The effects of ulipristal on Bax/Bcl-2, cytochrome c, Ki-67 and cyclooxygenase-2 expression in a rat model with surgically induced endometriosis.
Prohibitin induces apoptosis in BGC823 gastric cancer cells through the mitochondrial pathway.
Effect of different durations of overdistention on rat bladder function and morphology.
Effect of different durations of overdistention on rat bladder function and morphology.
Prognostic value of oncoprotein expressions in thyroid papillary carcinoma.
Resveratrol attenuates doxorubicin-induced cellular damage by modulating nitric oxide and apoptosis.
Pericardial synovial sarcoma, a potential for misdiagnosis: clinicopathologic and molecular cytogenetic analysis of three cases with literature review.
Prognostic and predictive markers in medullary thyroid carcinoma.
Biomarkers of parathyroid carcinoma.
A unique case of follicular lymphoma provides insights to the clonal evolution from follicular lymphoma in situ to manifest follicular lymphoma.
P53, bcl-2, and nm23 expressions in serous ovarian tumors: correlation with the clinical and histopathological parameters.
P53, bcl-2, and nm23 expressions in serous ovarian tumors: correlation with the clinical and histopathological parameters.
Heme oxygenase-1 prevents hyperthyroidism induced hepatic damage via an antioxidant and antiapoptotic pathway.
Reduced protection from simian immunodeficiency virus SIVmac251 infection afforded by memory CD8+ T cells induced by vaccination during CD4+ T-cell deficiency.
Cyclooxygenase-2 induces genomic instability, BCL2 expression, doxorubicin resistance, and altered cancer-initiating cell phenotype in MCF7 breast cancer cells.
Immunohistochemical expression of apoptosis regulating proteins and sex hormone receptors in meningiomas.
The correlation between the immunostains for p53 and Ki67 with bcl-2 expression and classical prognostic factors in colorectal carcinomas.
Increased expression of CCAAT/enhancer-binding protein beta in proliferative inflammatory atrophy of the prostate: relation with the expression of COX-2, the androgen receptor, and presence of focal chronic inflammation.
Lymphoma-like lesion of the uterine cervix: report of 12 cases of a rare entity.
Expression of Bcl-2 and Ki-67 in tamoxifen-associated endometrial polyps: comparison with postmenopausal polyps.
Expression of caspase-3, p53 and Bcl-2 in generalized aggressive periodontitis.
Irreversible pan-ErbB tyrosine kinase inhibitor CI-1033 induces caspase-independent apoptosis in colorectal cancer DiFi cell line.
Bcl-2 expression predicts radiotherapy failure in laryngeal cancer.
Downregulation of Bcl-2 by podocytes is associated with progressive glomerular injury and clinical indices of poor renal prognosis in human IgA nephropathy.
Downregulation of Bcl-2 by podocytes is associated with progressive glomerular injury and clinical indices of poor renal prognosis in human IgA nephropathy.
Zhang L, Han P
Journal of musculoskeletal & neuronal interactions 2022 Sep 1;22(3):411-421
Journal of musculoskeletal & neuronal interactions 2022 Sep 1;22(3):411-421
Identification of a novel circ_0001946/miR-1290/SOX6 ceRNA network in esophageal squamous cell cancer.
Wang J, Yao W, Li J, Zhang Q, Wei L
Thoracic cancer 2022 May;13(9):1299-1310
Thoracic cancer 2022 May;13(9):1299-1310
Size-Dependent Cytoprotective Effects of Selenium Nanoparticles during Oxygen-Glucose Deprivation in Brain Cortical Cells.
Varlamova EG, Gudkov SV, Plotnikov EY, Turovsky EA
International journal of molecular sciences 2022 Jul 5;23(13)
International journal of molecular sciences 2022 Jul 5;23(13)
The long non-coding RNA ASMTL-AS1 promotes hepatocellular carcinoma progression by sponging miR-1343-3p that suppresses LAMC1 (laminin subunit gamma 1).
Mou Y, Sun Q
Bioengineered 2022 Jan;13(1):746-758
Bioengineered 2022 Jan;13(1):746-758
Acetone Extract of Cornus officinalis Leaves Exerts Anti-Melanoma Effects via Inhibiting STAT3 Signaling.
Xu R, Zeng M, Wu Y, Wang S, Zhang B, Zhang J, Kan Y, Li B, Cao B, Zheng X, Feng W
OncoTargets and therapy 2021;14:3487-3501
OncoTargets and therapy 2021;14:3487-3501
Circular RNA_0000629 Suppresses Bladder Cancer Progression Mediating MicroRNA-1290/CDC73.
Wang J, Luo J, Wu X, Gao Z
Cancer management and research 2021;13:2701-2715
Cancer management and research 2021;13:2701-2715
Circ_CLASP2 Regulates High Glucose-Induced Dysfunction of Human Endothelial Cells Through Targeting miR-140-5p/FBXW7 Axis.
Zhang Q, Long J, Li N, Ma X, Zheng L
Frontiers in pharmacology 2021;12:594793
Frontiers in pharmacology 2021;12:594793
MYBL2 in synergy with CDC20 promotes the proliferation and inhibits apoptosis of gastric cancer cells.
Deng Q, Wu L, Li Y, Zou L
Advances in clinical and experimental medicine : official organ Wroclaw Medical University 2021 Sep;30(9):957-966
Advances in clinical and experimental medicine : official organ Wroclaw Medical University 2021 Sep;30(9):957-966
LncRNA ASAP1-IT1 enhances cancer cell stemness via regulating miR-509-3p/YAP1 axis in NSCLC.
Liu Y, Yang Y, Zhang L, Lin J, Li B, Yang M, Li H, Chen K, Zhao W
Cancer cell international 2021 Oct 29;21(1):572
Cancer cell international 2021 Oct 29;21(1):572
Long non-coding RNA TP73-AS1 promotes pancreatic cancer growth and metastasis through miRNA-128-3p/GOLM1 axis.
Wang B, Sun X, Huang KJ, Zhou LS, Qiu ZJ
World journal of gastroenterology 2021 May 7;27(17):1993-2014
World journal of gastroenterology 2021 May 7;27(17):1993-2014
Human Adipose-derived mesenchymal stem cells promote lymphocyte apoptosis and alleviate atherosclerosis via miR-125b-1-3p/BCL11B signal axis.
Yu C, Tang W, Lu R, Tao Y, Ren T, Gao Y
Annals of palliative medicine 2021 Feb;10(2):2123-2133
Annals of palliative medicine 2021 Feb;10(2):2123-2133
Pristimerin inhibits neuronal inflammation and protects cognitive function in mice with sepsis-induced brain injuries by regulating PI3K/Akt signalling.
Xue W, Li Y, Zhang M
Pharmaceutical biology 2021 Dec;59(1):1351-1358
Pharmaceutical biology 2021 Dec;59(1):1351-1358
MiR-203-3p inhibits the oxidative stress, inflammatory responses and apoptosis of mice podocytes induced by high glucose through regulating Sema3A expression.
Chen J, Xu Q, Zhang W, Zhen Y, Cheng F, Hua G, Lan J, Tu C
Open life sciences 2020;15(1):939-950
Open life sciences 2020;15(1):939-950
CCNB1 Expedites the Progression of Cervical Squamous Cell Carcinoma via the Regulation by FOXM1.
Li S, Liu N, Piao J, Meng F, Li Y
OncoTargets and therapy 2020;13:12383-12395
OncoTargets and therapy 2020;13:12383-12395
Therapeutic Potentials of Selected Antihypertensive Agents and Their Fixed-Dose Combinations Against Trastuzumab-Mediated Cardiotoxicity.
Olorundare OE, Adeneye AA, Akinsola AO, Ajayi AM, Agede OA, Soyemi SS, Mgbehoma AI, Okoye II, Albrecht RM, Ntambi JM, Crooks PA
Frontiers in pharmacology 2020;11:610331
Frontiers in pharmacology 2020;11:610331
Desoxyrhapontigenin attenuates neuronal apoptosis in an isoflurane-induced neuronal injury model by modulating the TLR-4/cyclin B1/Sirt-1 pathway.
Liang F, Fu X, Li Y, Han F
AMB Express 2020 Sep 30;10(1):175
AMB Express 2020 Sep 30;10(1):175
Pulsed focused ultrasound enhances the therapeutic effect of mesenchymal stromal cell-derived extracellular vesicles in acute kidney injury.
Ullah M, Liu DD, Rai S, Razavi M, Concepcion W, Thakor AS
Stem cell research & therapy 2020 Sep 14;11(1):398
Stem cell research & therapy 2020 Sep 14;11(1):398
MicroRNA-325-3p Facilitates Immune Escape of Mycobacterium tuberculosis through Targeting LNX1 via NEK6 Accumulation to Promote Anti-Apoptotic STAT3 Signaling.
Fu B, Xue W, Zhang H, Zhang R, Feldman K, Zhao Q, Zhang S, Shi L, Pavani KC, Nian W, Lin X, Wu H
mBio 2020 Jun 2;11(3)
mBio 2020 Jun 2;11(3)
MiR-33a-5p inhibits the growth and metastasis of melanoma cells by targeting SNAI2.
Zhang ZR, Yang N
Neoplasma 2020 Jul;67(4):813-824
Neoplasma 2020 Jul;67(4):813-824
Silencing of soluble epoxide hydrolase 2 gene reduces H(2)O(2)-induced oxidative damage in rat intestinal epithelial IEC-6 cells via activating PI3K/Akt/GSK3β signaling pathway.
Li J, Luo J, Zhang Y, Tang C, Wang J, Chen C
Cytotechnology 2020 Feb;72(1):23-36
Cytotechnology 2020 Feb;72(1):23-36
Parthenolide inhibits the proliferation and induces the apoptosis of human uveal melanoma cells.
Che ST, Bie L, Li X, Qi H, Yu P, Zuo L
International journal of ophthalmology 2019;12(10):1531-1538
International journal of ophthalmology 2019;12(10):1531-1538
The Potential Impact of Connexin 43 Expression on Bcl-2 Protein Level and Taxane Sensitivity in Head and Neck Cancers-In Vitro Studies.
Gurbi B, Brauswetter D, Varga A, Gyulavári P, Pénzes K, Murányi J, Zámbó V, Birtalan E, Krenács T, Becker DL, Csala M, Vályi-Nagy I, Peták I, Dános K
Cancers 2019 Nov 22;11(12)
Cancers 2019 Nov 22;11(12)
Silencing of heat shock protein 27 increases the radiosensitivity of non‑small cell lung carcinoma cells.
Xu L, Lin X, Zheng Y, Zhou H
Molecular medicine reports 2019 Jul;20(1):613-621
Molecular medicine reports 2019 Jul;20(1):613-621
Simvastatin Induces Apoptosis in Medulloblastoma Brain Tumor Cells via Mevalonate Cascade Prenylation Substrates.
Sheikholeslami K, Ali Sher A, Lockman S, Kroft D, Ganjibakhsh M, Nejati-Koshki K, Shojaei S, Ghavami S, Rastegar M
Cancers 2019 Jul 17;11(7)
Cancers 2019 Jul 17;11(7)
Sunset Yellow and Allura Red modulate Bcl2 and COX2 expression levels and confer oxidative stress-mediated renal and hepatic toxicity in male rats.
Khayyat LI, Essawy AE, Sorour JM, Soffar A
PeerJ 2018;6:e5689
PeerJ 2018;6:e5689
Melittin induces NSCLC apoptosis via inhibition of miR-183.
Gao D, Zhang J, Bai L, Li F, Dong Y, Li Q
OncoTargets and therapy 2018;11:4511-4523
OncoTargets and therapy 2018;11:4511-4523
The protective effects of total paeony glycoside on ischemia/reperfusion injury in H9C2 cells via inhibition of the PI3K/Akt signaling pathway.
Shen P, Chen J, Pan M
Molecular medicine reports 2018 Sep;18(3):3332-3340
Molecular medicine reports 2018 Sep;18(3):3332-3340
Combined effects of octreotide and cisplatin on the proliferation of side population cells from anaplastic thyroid cancer cell lines.
Li Z, Jiang X, Chen P, Wu X, Duan A, Qin Y
Oncology letters 2018 Sep;16(3):4033-4042
Oncology letters 2018 Sep;16(3):4033-4042
Lactobacillus casei Strain Shirota Enhances the In Vitro Antiproliferative Effect of Geniposide in Human Oral Squamous Carcinoma HSC-3 Cells.
Qian Y, Song JL, Sun P, Yi R, Liu H, Feng X, Park KY, Zhao X
Molecules (Basel, Switzerland) 2018 May 3;23(5)
Molecules (Basel, Switzerland) 2018 May 3;23(5)
Induction of apoptosis and suppression of tumor growth by Nur77-derived Bcl-2 converting peptide in chemoresistant lung cancer cells.
Pearce MC, Gamble JT, Kopparapu PR, O'Donnell EF, Mueller MJ, Jang HS, Greenwood JA, Satterthwait AC, Tanguay RL, Zhang XK, Kolluri SK
Oncotarget 2018 May 25;9(40):26072-26085
Oncotarget 2018 May 25;9(40):26072-26085
Immunoexpression of vascular endothelial growth factor and B-cell lymphoma 2 in the uterine tissue of rats treated with melatonin in the estrus phase1.
Görük NY, Deveci E
Acta cirurgica brasileira 2018 Jul;33(7):629-640
Acta cirurgica brasileira 2018 Jul;33(7):629-640
The role of immunohistochemical adrenomedullin and Bcl-2 expression in development of type-1 endometrial adenocarcinoma: Adrenomedullin expression in endometrium.
Bozkurt KK, Yalçın Y, Erdemoğlu E, Tatar B, Erdemoğlu E, Çerçi SS, Çiriş İM, Başpınar Ş, Uğuz A, Kapucuoğlu N
Pathology, research and practice 2016 May;212(5):450-5
Pathology, research and practice 2016 May;212(5):450-5
Expression of Cox-2 and Bcl-2 in Paget's disease of the breast.
Alikanoglu AS, Yildirim M, Suren D, Tutus B, Kaya V, Topal CS, Keser S, Karadayi AN, Kapucuoglu FN, Ayva S, Gunduz S
Asian Pacific journal of cancer prevention : APJCP 2015;16(3):1041-5
Asian Pacific journal of cancer prevention : APJCP 2015;16(3):1041-5
Impact of Diverse Immune Evasion Mechanisms of Cancer Cells on T Cells Engaged by EpCAM/CD3-Bispecific Antibody Construct AMG 110.
Deisting W, Raum T, Kufer P, Baeuerle PA, Münz M
PloS one 2015;10(10):e0141669
PloS one 2015;10(10):e0141669
Tissue biomarkers in prognostication of serous ovarian cancer following neoadjuvant chemotherapy.
Khandakar B, Mathur SR, Kumar L, Kumar S, Datta Gupta S, Iyer VK, Kalaivani M
BioMed research international 2014;2014:401245
BioMed research international 2014;2014:401245
Association of increased osteopontin and splice variant-c mRNA expression with HER2 and triple-negative/basal-like breast carcinomas subtypes and recurrence.
Ortiz-Martínez F, Perez-Balaguer A, Ciprián D, Andrés L, Ponce J, Adrover E, Sánchez-Payá J, Aranda FI, Lerma E, Peiró G
Human pathology 2014 Mar;45(3):504-12
Human pathology 2014 Mar;45(3):504-12
BCL2, BCL6, IGH, TP53, and MYC protein expression and gene rearrangements as prognostic markers in diffuse large B-cell lymphoma: a study of 44 Turkish patients.
Akay OM, Aras BD, Isiksoy S, Toprak C, Mutlu FS, Artan S, Oner U, Gulbas Z
Cancer genetics 2014 Mar;207(3):87-93
Cancer genetics 2014 Mar;207(3):87-93
New diagnostic markers in salivary gland tumors.
Schneider S, Kloimstein P, Pammer J, Brannath W, Grasl MCh, Erovic BM
European archives of oto-rhino-laryngology : official journal of the European Federation of Oto-Rhino-Laryngological Societies (EUFOS) : affiliated with the German Society for Oto-Rhino-Laryngology - Head and Neck Surgery 2014 Jul;271(7):1999-2007
European archives of oto-rhino-laryngology : official journal of the European Federation of Oto-Rhino-Laryngological Societies (EUFOS) : affiliated with the German Society for Oto-Rhino-Laryngology - Head and Neck Surgery 2014 Jul;271(7):1999-2007
The relation of beclin 1 and bcl-2 expressions in high grade prostatic intraepithelial neoplasia and prostate adenocarcinoma: a tissue microarray study.
Baspinar S, Bircan S, Orhan H, Kapucuoglu N, Bozkurt KK
Pathology, research and practice 2014 Jul;210(7):412-8
Pathology, research and practice 2014 Jul;210(7):412-8
The protective effects of carnosine in alcohol-induced hepatic injury in rats.
Baykara B, Micili SC, Tugyan K, Tekmen I, Bagriyanik H, Sonmez U, Sonmez A, Oktay G, Yener N, Ozbal S
Toxicology and industrial health 2014 Feb;30(1):25-32
Toxicology and industrial health 2014 Feb;30(1):25-32
Inhibition of proliferation and induction of autophagy by atorvastatin in PC3 prostate cancer cells correlate with downregulation of Bcl2 and upregulation of miR-182 and p21.
Peng X, Li W, Yuan L, Mehta RG, Kopelovich L, McCormick DL
PloS one 2013;8(8):e70442
PloS one 2013;8(8):e70442
Effect of blueberry pretreatment on diethylnitrosamine-induced oxidative stress and liver injury in rats.
Bingül İ, Başaran-Küçükgergin C, Tekkeşin MS, Olgaç V, Doğru-Abbasoğlu S, Uysal M
Environmental toxicology and pharmacology 2013 Sep;36(2):529-538
Environmental toxicology and pharmacology 2013 Sep;36(2):529-538
Apoptosis through regulation of Bcl-2, Bax and Mcl-1 expressions in endometriotic cyst lesions and the endometrium of women with moderate to severe endometriosis.
Korkmaz D, Bastu E, Dural O, Yasa C, Yavuz E, Buyru F
Journal of obstetrics and gynaecology : the journal of the Institute of Obstetrics and Gynaecology 2013 Oct;33(7):725-8
Journal of obstetrics and gynaecology : the journal of the Institute of Obstetrics and Gynaecology 2013 Oct;33(7):725-8
Identification of novel target proteins in sebaceous gland carcinoma.
Erovic BM, Al Habeeb A, Harris L, Goldstein DP, Kim D, Ghazarian D, Irish JC
Head & neck 2013 May;35(5):642-8
Head & neck 2013 May;35(5):642-8
Association of RASSF1A and p63 with poor recurrence-free survival in node-negative stage I-II non-small cell lung cancer.
Ko E, Lee BB, Kim Y, Lee EJ, Cho EY, Han J, Shim YM, Park J, Kim DH
Clinical cancer research : an official journal of the American Association for Cancer Research 2013 Mar 1;19(5):1204-12
Clinical cancer research : an official journal of the American Association for Cancer Research 2013 Mar 1;19(5):1204-12
miR-129 promotes apoptosis and enhances chemosensitivity to 5-fluorouracil in colorectal cancer.
Karaayvaz M, Zhai H, Ju J
Cell death & disease 2013 Jun 6;4(6):e659
Cell death & disease 2013 Jun 6;4(6):e659
The effects of ulipristal on Bax/Bcl-2, cytochrome c, Ki-67 and cyclooxygenase-2 expression in a rat model with surgically induced endometriosis.
Huniadi CA, Pop OL, Antal TA, Stamatian F
European journal of obstetrics, gynecology, and reproductive biology 2013 Jul;169(2):360-5
European journal of obstetrics, gynecology, and reproductive biology 2013 Jul;169(2):360-5
Prohibitin induces apoptosis in BGC823 gastric cancer cells through the mitochondrial pathway.
Zhang L, Ji Q, Ni ZH, Sun J
Asian Pacific journal of cancer prevention : APJCP 2012;13(8):3803-7
Asian Pacific journal of cancer prevention : APJCP 2012;13(8):3803-7
Effect of different durations of overdistention on rat bladder function and morphology.
Jin XD, Cao M, Zhou XL, Yin HP, Chen ZD, Xu N, Jiang H
Brazilian journal of medical and biological research = Revista brasileira de pesquisas medicas e biologicas 2012 Oct;45(10):921-8
Brazilian journal of medical and biological research = Revista brasileira de pesquisas medicas e biologicas 2012 Oct;45(10):921-8
Effect of different durations of overdistention on rat bladder function and morphology.
Jin XD, Cao M, Zhou XL, Yin HP, Chen ZD, Xu N, Jiang H
Brazilian journal of medical and biological research = Revista brasileira de pesquisas medicas e biologicas 2012 Oct;45(10):921-8
Brazilian journal of medical and biological research = Revista brasileira de pesquisas medicas e biologicas 2012 Oct;45(10):921-8
Prognostic value of oncoprotein expressions in thyroid papillary carcinoma.
Balta AZ, Filiz AI, Kurt Y, Sucullu I, Yucel E, Akin ML
Medical oncology (Northwood, London, England) 2012 Jun;29(2):734-41
Medical oncology (Northwood, London, England) 2012 Jun;29(2):734-41
Resveratrol attenuates doxorubicin-induced cellular damage by modulating nitric oxide and apoptosis.
Oktem G, Uysal A, Oral O, Sezer ED, Olukman M, Erol A, Akgur SA, Bilir A
Experimental and toxicologic pathology : official journal of the Gesellschaft fur Toxikologische Pathologie 2012 Jul;64(5):471-9
Experimental and toxicologic pathology : official journal of the Gesellschaft fur Toxikologische Pathologie 2012 Jul;64(5):471-9
Pericardial synovial sarcoma, a potential for misdiagnosis: clinicopathologic and molecular cytogenetic analysis of three cases with literature review.
Cheng Y, Sheng W, Zhou X, Wang J
American journal of clinical pathology 2012 Jan;137(1):142-9
American journal of clinical pathology 2012 Jan;137(1):142-9
Prognostic and predictive markers in medullary thyroid carcinoma.
Erovic BM, Kim D, Cassol C, Goldstein DP, Irish JC, Asa SL, Mete O
Endocrine pathology 2012 Dec;23(4):232-42
Endocrine pathology 2012 Dec;23(4):232-42
Biomarkers of parathyroid carcinoma.
Erovic BM, Harris L, Jamali M, Goldstein DP, Irish JC, Asa SL, Mete O
Endocrine pathology 2012 Dec;23(4):221-31
Endocrine pathology 2012 Dec;23(4):221-31
A unique case of follicular lymphoma provides insights to the clonal evolution from follicular lymphoma in situ to manifest follicular lymphoma.
Bonzheim I, Salaverria I, Haake A, Gastl G, Adam P, Siebert R, Fend F, Quintanilla-Martinez L
Blood 2011 Sep 22;118(12):3442-4
Blood 2011 Sep 22;118(12):3442-4
P53, bcl-2, and nm23 expressions in serous ovarian tumors: correlation with the clinical and histopathological parameters.
Arik D, Kulaçoğlu S
Turk patoloji dergisi 2011 Jan;27(1):38-45
Turk patoloji dergisi 2011 Jan;27(1):38-45
P53, bcl-2, and nm23 expressions in serous ovarian tumors: correlation with the clinical and histopathological parameters.
Arik D, Kulaçoğlu S
Turk patoloji dergisi 2011 Jan;27(1):38-45
Turk patoloji dergisi 2011 Jan;27(1):38-45
Heme oxygenase-1 prevents hyperthyroidism induced hepatic damage via an antioxidant and antiapoptotic pathway.
Giriş M, Erbil Y, Depboylu B, Mete O, Türkoğlu U, Abbasoğlu SD, Uysal M
The Journal of surgical research 2010 Dec;164(2):266-75
The Journal of surgical research 2010 Dec;164(2):266-75
Reduced protection from simian immunodeficiency virus SIVmac251 infection afforded by memory CD8+ T cells induced by vaccination during CD4+ T-cell deficiency.
Vaccari M, Mattapallil J, Song K, Tsai WP, Hryniewicz A, Venzon D, Zanetti M, Reimann KA, Roederer M, Franchini G
Journal of virology 2008 Oct;82(19):9629-38
Journal of virology 2008 Oct;82(19):9629-38
Cyclooxygenase-2 induces genomic instability, BCL2 expression, doxorubicin resistance, and altered cancer-initiating cell phenotype in MCF7 breast cancer cells.
Singh B, Cook KR, Vincent L, Hall CS, Berry JA, Multani AS, Lucci A
The Journal of surgical research 2008 Jun 15;147(2):240-6
The Journal of surgical research 2008 Jun 15;147(2):240-6
Immunohistochemical expression of apoptosis regulating proteins and sex hormone receptors in meningiomas.
Takei H, Buckleair LW, Powell SZ
Neuropathology : official journal of the Japanese Society of Neuropathology 2008 Feb;28(1):62-8
Neuropathology : official journal of the Japanese Society of Neuropathology 2008 Feb;28(1):62-8
The correlation between the immunostains for p53 and Ki67 with bcl-2 expression and classical prognostic factors in colorectal carcinomas.
Gurzu S, Jung J, Mezei T, Pávai Z
Romanian journal of morphology and embryology = Revue roumaine de morphologie et embryologie 2007;48(2):95-9
Romanian journal of morphology and embryology = Revue roumaine de morphologie et embryologie 2007;48(2):95-9
Increased expression of CCAAT/enhancer-binding protein beta in proliferative inflammatory atrophy of the prostate: relation with the expression of COX-2, the androgen receptor, and presence of focal chronic inflammation.
Wang W, Bergh A, Damber JE
The Prostate 2007 Aug 1;67(11):1238-46
The Prostate 2007 Aug 1;67(11):1238-46
Lymphoma-like lesion of the uterine cervix: report of 12 cases of a rare entity.
Ma J, Shi QL, Zhou XJ, Meng K, Chen JY, Huang WB
International journal of gynecological pathology : official journal of the International Society of Gynecological Pathologists 2007 Apr;26(2):194-8
International journal of gynecological pathology : official journal of the International Society of Gynecological Pathologists 2007 Apr;26(2):194-8
Expression of Bcl-2 and Ki-67 in tamoxifen-associated endometrial polyps: comparison with postmenopausal polyps.
Altaner S, Gucer F, Tokatli F, Guresci S, Ozdemir C, Puyan FO, Kutlu K
Onkologie 2006 Sep;29(8-9):376-80
Onkologie 2006 Sep;29(8-9):376-80
Expression of caspase-3, p53 and Bcl-2 in generalized aggressive periodontitis.
Bulut S, Uslu H, Ozdemir BH, Bulut OE
Head & face medicine 2006 Jun 20;2:17
Head & face medicine 2006 Jun 20;2:17
Irreversible pan-ErbB tyrosine kinase inhibitor CI-1033 induces caspase-independent apoptosis in colorectal cancer DiFi cell line.
Skvortsov S, Skvortsova I, Sarg B, Loeffler-Ragg J, Lindner H, Lukas P, Tabernero J, Zwierzina H
Apoptosis : an international journal on programmed cell death 2005 Oct;10(5):1175-86
Apoptosis : an international journal on programmed cell death 2005 Oct;10(5):1175-86
Bcl-2 expression predicts radiotherapy failure in laryngeal cancer.
Nix P, Cawkwell L, Patmore H, Greenman J, Stafford N
British journal of cancer 2005 Jun 20;92(12):2185-9
British journal of cancer 2005 Jun 20;92(12):2185-9
Downregulation of Bcl-2 by podocytes is associated with progressive glomerular injury and clinical indices of poor renal prognosis in human IgA nephropathy.
Qiu LQ, Sinniah R, I-Hong Hsu S
Journal of the American Society of Nephrology : JASN 2004 Jan;15(1):79-90
Journal of the American Society of Nephrology : JASN 2004 Jan;15(1):79-90
Downregulation of Bcl-2 by podocytes is associated with progressive glomerular injury and clinical indices of poor renal prognosis in human IgA nephropathy.
Qiu LQ, Sinniah R, I-Hong Hsu S
Journal of the American Society of Nephrology : JASN 2004 Jan;15(1):79-90
Journal of the American Society of Nephrology : JASN 2004 Jan;15(1):79-90
No comments: Submit comment
Supportive validation
- Submitted by
- Invitrogen Antibodies (provider)
- Main image

- Experimental details
- Immunofluorescent analysis of BCL-2 alpha (green) showing staining in the cytoplasm of A431 cells (right) compared to a negative control without primary antibody (left). Formalin-fixed cells were permeabilized with 0.1% Triton X-100 in TBS for 5-10 minutes and blocked with 3% BSA-PBS for 30 minutes at room temperature. Cells were probed with a BCL-2 alpha monoclonal antibody (Product # MA5-11757) in 3% BSA-PBS at a dilution of 1:20 and incubated overnight at 4 ºC in a humidified chamber. Cells were washed with PBST and incubated with a DyLight-conjugated secondary antibody in PBS at room temperature in the dark. F-actin (red) was stained with a fluorescent red phalloidin and nuclei (blue) were stained with Hoechst or DAPI. Images were taken at a magnification of 60x.
- Submitted by
- Invitrogen Antibodies (provider)
- Main image

- Experimental details
- Immunofluorescent analysis of BCL-2 alpha (green) showing staining in the nucleus and cytoplasm of Hela cells (right) compared to a negative control without primary antibody (left). Formalin-fixed cells were permeabilized with 0.1% Triton X-100 in TBS for 5-10 minutes and blocked with 3% BSA-PBS for 30 minutes at room temperature. Cells were probed with a BCL-2 alpha monoclonal antibody (Product # MA5-11757) in 3% BSA-PBS at a dilution of 1:20 and incubated overnight at 4 ºC in a humidified chamber. Cells were washed with PBST and incubated with a DyLight-conjugated secondary antibody in PBS at room temperature in the dark. F-actin (red) was stained with a fluorescent red phalloidin and nuclei (blue) were stained with Hoechst or DAPI. Images were taken at a magnification of 60x.
- Submitted by
- Invitrogen Antibodies (provider)
- Main image

- Experimental details
- Immunofluorescent analysis of BCL-2 alpha (green) showing staining in the nucleus and cytoplasm of NIH-3T3 cells (right) compared to a negative control without primary antibody (left). Formalin-fixed cells were permeabilized with 0.1% Triton X-100 in TBS for 5-10 minutes and blocked with 3% BSA-PBS for 30 minutes at room temperature. Cells were probed with a BCL-2 alpha monoclonal antibody (Product # MA5-11757) in 3% BSA-PBS at a dilution of 1:20 and incubated overnight at 4 ºC in a humidified chamber. Cells were washed with PBST and incubated with a DyLight-conjugated secondary antibody in PBS at room temperature in the dark. F-actin (red) was stained with a fluorescent red phalloidin and nuclei (blue) were stained with Hoechst or DAPI. Images were taken at a magnification of 60x.
- Submitted by
- Invitrogen Antibodies (provider)
- Main image

- Experimental details
- Immunofluorescent analysis of BCL-2 alpha (green) showing staining in the cytoplasm of A431 cells (right) compared to a negative control without primary antibody (left). Formalin-fixed cells were permeabilized with 0.1% Triton X-100 in TBS for 5-10 minutes and blocked with 3% BSA-PBS for 30 minutes at room temperature. Cells were probed with a BCL-2 alpha monoclonal antibody (Product # MA5-11757) in 3% BSA-PBS at a dilution of 1:20 and incubated overnight at 4 ºC in a humidified chamber. Cells were washed with PBST and incubated with a DyLight-conjugated secondary antibody in PBS at room temperature in the dark. F-actin (red) was stained with a fluorescent red phalloidin and nuclei (blue) were stained with Hoechst or DAPI. Images were taken at a magnification of 60x.
- Submitted by
- Invitrogen Antibodies (provider)
- Main image

- Experimental details
- Immunofluorescent analysis of BCL-2 alpha (green) showing staining in the nucleus and cytoplasm of Hela cells (right) compared to a negative control without primary antibody (left). Formalin-fixed cells were permeabilized with 0.1% Triton X-100 in TBS for 5-10 minutes and blocked with 3% BSA-PBS for 30 minutes at room temperature. Cells were probed with a BCL-2 alpha monoclonal antibody (Product # MA5-11757) in 3% BSA-PBS at a dilution of 1:20 and incubated overnight at 4 ºC in a humidified chamber. Cells were washed with PBST and incubated with a DyLight-conjugated secondary antibody in PBS at room temperature in the dark. F-actin (red) was stained with a fluorescent red phalloidin and nuclei (blue) were stained with Hoechst or DAPI. Images were taken at a magnification of 60x.
- Submitted by
- Invitrogen Antibodies (provider)
- Main image

- Experimental details
- Immunofluorescent analysis of BCL-2 alpha (green) showing staining in the nucleus and cytoplasm of NIH-3T3 cells (right) compared to a negative control without primary antibody (left). Formalin-fixed cells were permeabilized with 0.1% Triton X-100 in TBS for 5-10 minutes and blocked with 3% BSA-PBS for 30 minutes at room temperature. Cells were probed with a BCL-2 alpha monoclonal antibody (Product # MA5-11757) in 3% BSA-PBS at a dilution of 1:20 and incubated overnight at 4 ºC in a humidified chamber. Cells were washed with PBST and incubated with a DyLight-conjugated secondary antibody in PBS at room temperature in the dark. F-actin (red) was stained with a fluorescent red phalloidin and nuclei (blue) were stained with Hoechst or DAPI. Images were taken at a magnification of 60x.
Supportive validation
- Submitted by
- Invitrogen Antibodies (provider)
- Main image

- Experimental details
- Immunohistochemical analysis of Bcl-2 was performed using formalin-fixed paraffin-embedded human colon cancer (Diffuse large B cell lymphoma) tissue sections. To expose the target protein, heat-induced epitope retrieval was performed on de-paraffinized sections using eBioscience™ IHC Antigen Retrieval Solution - Low pH (10X) (Product # 00-4955-58) diluted to 1X solution in water in a decloaking chamber at 110 degree Celsius for 15 minutes. Following antigen retrieval, the sections were blocked with 2% normal goat serum in 1X PBS for 45 minutes at room temperature and then probed with or without Bcl-2 Monoclonal Antibody (100/D5) (Product # MA5-11757) at 1:100 dilution in 0.1% normal goat serum overnight at 4 degree Celsius in a humidified chamber. Detection was performed using Goat anti-Mouse IgG (H+L) Highly Cross-Adsorbed Secondary Antibody, Alexa Fluor™ Plus 647 (Product # A32728) at a dilution of 1:2,000 in 0.1% normal goat serum for 45 minutes at room temperature. ReadyProbes™ Tissue Autofluorescence Quenching Kit (Product # R37630) was used to quench autofluorescence from the tissues. Nuclei were stained with DAPI (Product # D1306) and the sections were mounted using ProLong™ Glass Antifade Mountant (Product # P36984). The images were captured on EVOS™ M7000 Imaging System (Product # AMF7000) at 20X magnification and externally deconvoluted.
- Submitted by
- Invitrogen Antibodies (provider)
- Main image

- Experimental details
- Immunohistochemical analysis of Bcl-2 was performed using formalin-fixed paraffin-embedded human colon cancer (Diffuse large B cell lymphoma) tissue sections. To expose the target protein, heat-induced epitope retrieval was performed on de-paraffinized sections using eBioscience™ IHC Antigen Retrieval Solution - High pH (10X) (Product # 00-4956-58) diluted to 1X solution in water in a decloaking chamber at 110 degree Celsius for 15 minutes. Following antigen retrieval, the sections were blocked with 2% normal goat serum in 1X PBS for 45 minutes at room temperature and then probed with or without Bcl-2 Monoclonal Antibody (100/D5) (Product # MA5-11757) at 1:100 dilution in 0.1% normal goat serum overnight at 4 degree Celsius in a humidified chamber. Detection was performed using Goat anti-Mouse IgG (H+L) Highly Cross-Adsorbed Secondary Antibody, Alexa Fluor™ Plus 647 (Product # A32728) at a dilution of 1:2,000 in 0.1% normal goat serum for 45 minutes at room temperature. ReadyProbes™ Tissue Autofluorescence Quenching Kit (Product # R37630) was used to quench autofluorescence from the tissues. Nuclei were stained with DAPI (Product # D1306) and the sections were mounted using ProLong™ Glass Antifade Mountant (Product # P36984). The images were captured on EVOS™ M7000 Imaging System (Product # AMF7000) at 20X magnification and externally deconvoluted.
- Submitted by
- Invitrogen Antibodies (provider)
- Main image

- Experimental details
- Formalin-fixed, paraffin-embedded human tonsil stained with Bcl-2 antibody using peroxidase-conjugate and DAB chromogen. Note cytoplasmic and membrane staining of follicular cells and no staining of reactive cells in the germinal center.
Supportive validation
- Submitted by
- Invitrogen Antibodies (provider)
- Main image

- Experimental details
- Flow cytometry analysis of BCL-2 in Jurkat cells compared to an isotype control (blue). Cells were harvested, adjusted to a concentration of 1-5x10^6 cells/mL, fixed with 2% paraformaldehyde and washed with PBS. Cells were penetrated by dropping the supernatant, adding 90% methanol and incubated for 10 minutes at room temperature. Follwing penetration, cells were blocked with a 2% solution of BSA-PBS for 30 min at room temperature and incubated with a BCL-2 monoclonal antibody (Product # MA5-11757) at a dilution of 1 µg/test for 60 min at room temperature. Cells were then incubated for 40 min at room temperature in the dark using a Dylight 488-conjugated goat anti-mouse IgG (H+L) secondary antibody and re-suspended in PBS for FACS analysis.
- Submitted by
- Invitrogen Antibodies (provider)
- Main image

- Experimental details
- Flow cytometry analysis of BCL-2 in Raji cells compared to an isotype control (blue). Cells were harvested, adjusted to a concentration of 1-5x10^6 cells/mL, fixed with 2% paraformaldehyde and washed with PBS. Cells were penetrated by dropping the supernatant, adding 90% methanol and incubated for 10 minutes at room temperature. Follwing penetration, cells were blocked with a 2% solution of BSA-PBS for 30 min at room temperature and incubated with a BCL-2 monoclonal antibody (Product # MA5-11757) at a dilution of 0.5 µg/test for 60 min at room temperature. Cells were then incubated for 40 min at room temperature in the dark using a Dylight 488-conjugated goat anti-mouse IgG (H+L) secondary antibody and re-suspended in PBS for FACS analysis.
- Submitted by
- Invitrogen Antibodies (provider)
- Main image

- Experimental details
- Flow cytometry analysis of BCL-2 in Raji cells compared to an isotype control (blue). Cells were harvested, adjusted to a concentration of 1-5x10^6 cells/mL, fixed with 2% paraformaldehyde and washed with PBS. Cells were penetrated by dropping the supernatant, adding 90% methanol and incubated for 10 minutes at room temperature. Follwing penetration, cells were blocked with a 2% solution of BSA-PBS for 30 min at room temperature and incubated with a BCL-2 monoclonal antibody (Product # MA5-11757) at a dilution of 0.5 µg/test for 60 min at room temperature. Cells were then incubated for 40 min at room temperature in the dark using a Dylight 488-conjugated goat anti-mouse IgG (H+L) secondary antibody and re-suspended in PBS for FACS analysis.
- Submitted by
- Invitrogen Antibodies (provider)
- Main image

- Experimental details
- Flow cytometry analysis of BCL-2 in NIH/3T3 cells compared to an isotype control (blue). Cells were harvested, adjusted to a concentration of 1-5x10^6 cells/mL, fixed with 2% paraformaldehyde and washed with PBS. Cells were penetrated by dropping the supernatant, adding 90% methanol and incubated for 10 minutes at room temperature. Follwing penetration, cells were blocked with a 2% solution of BSA-PBS for 30 min at room temperature and incubated with a BCL-2 monoclonal antibody (Product # MA5-11757) at a dilution of 0.5 µg/test for 60 min at room temperature. Cells were then incubated for 40 min at room temperature in the dark using a Dylight 488-conjugated goat anti-mouse IgG (H+L) secondary antibody and re-suspended in PBS for FACS analysis.
Supportive validation
- Submitted by
- Invitrogen Antibodies (provider)
- Main image

- Experimental details
- Figure 3. TPG regulates apoptosis-associated factors in H9C2 cells. H9C2 cells were treated with TPG (10, 40 and 160 ug/ml) for 24 h and subjected to I/R injury. (A) Relative mRNA expression levels of caspase-3, PARP1, Bax and Bcl-2 were investigated by reverse transcription-quantitative polymerase chain reaction. (B) Relative protein expression levels of caspase-3, PARP1, Bax and Bcl-2 were evaluated by western blotting and normalized to beta-actin expression. (C) Blot results were semi-quantified. *P
- Submitted by
- Invitrogen Antibodies (provider)
- Main image

- Experimental details
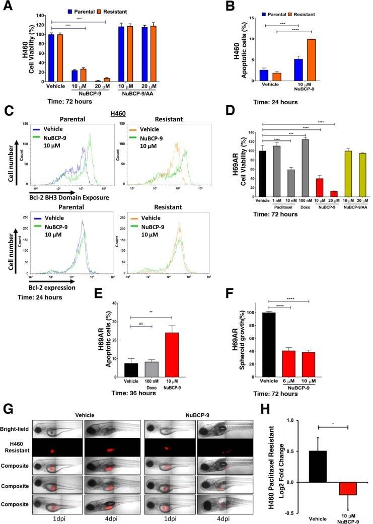
- Figure 4 NuBCP-9 suppresses H460 paclitaxel resistant lung cancer cell growth in a xenograft zebrafish model (A) Effect of NuBCP-9, NuBCP-9/AA (inactive form) on H460 parental and paclitaxel resistant lung cancer cells after 72 hours of treatment in 1% serum. Two-way ANOVA with Dunnett's multi comparisons post-test, **** =P
- Submitted by
- Invitrogen Antibodies (provider)
- Main image

- Experimental details
- FIG 5 NEK6 inhibits apoptosis through the activation of STAT3. (A) Immunoblot analysis of the phosphorylated STAT1 (p-STAT1), STAT1, phosphorylated STAT3 (p-STAT3), and STAT3 in RAW 264.7 cells stimulated with 10 mug/mL of gamma-irradiated M. tuberculosis . (B) Immunoblot analysis of the p-STAT1, STAT1, p-STAT3, and STAT3 in RAW 264.7 cells and BMDMs transfected with Myc-NEK6. (C) BMDMs from WT and NEK6-deficient ( Nek6 -/- ) mice were stimulated with 10 mug/mL of gamma-irradiated M. tuberculosis for 24 h. The expressions of p-STAT1, STAT1, p-STAT3, STAT3, and NEK6 were analyzed by Western blotting. (D) Immunoblot analysis of the p-STAT3 and STAT3 in lungs, spleens, and livers from WT and Nek6 -/- mice at 7 dpi. (E and G) The expression levels of BCL-2, BCL-X L , BCL-W, and MCL-1 in 10 mug/mL of gamma-irradiated M. tuberculosis -stimulated BMDMs from WT and Nek6 -/- mice were calculated by qRT-PCR at the indicated times (E) and by Western blotting (G). (F and H) BMDMs from Nek6 -/- mice were pretreated with 20 ng/mL IL-6 for 4 h h, then cells were stimulated with 10 mug/mL of gamma-irradiated M. tuberculosis . The expression levels of BCL-2, BCL-X L , BCL-W, and MCL-1 were calculated by qRT-PCR (F) and Western blotting (H) at the indicated times. (I) BMDMs from WT and Nek6 -/- mice were stimulated with 10 mug/mL of gamma-irradiated M. tuberculosis for 24 h, and the apoptosis rates were detected by flow cytometry. (J) BMDMs from Nek6 -/- mice were pretreated with 20 ng/mL of I
- Submitted by
- Invitrogen Antibodies (provider)
- Main image

- Experimental details
- Fig. 5 Proliferation and apoptosis. a Immunohistochemical staining for proliferation marker Ki67 in kidney tissue (left), alongside quantification of the percentage of Ki67-positive cells (right). b Western blot on kidney tissue measuring proliferation markers PCNA, VEGF, survivin, and beta-actin (left) alongside quantification (right). c Immunohistochemical staining for apoptosis marker Caspase-3 in kidney tissue. d Western blot on kidney tissue measuring apoptosis markers BAX, Bcl-2, and Caspase-3 (left) alongside quantification (right). Each group has n = 3 mice. Significant difference a p < 0.05: relative to untreated control; b p < 0.05: relative to AKI; c p < 0.05: relative to AKI-EV; d p < 0.05: relative to AKI-EV-pFUS
- Submitted by
- Invitrogen Antibodies (provider)
- Main image

- Experimental details
- Figure 7 MiR-203-3p and Sema3A regulated the apoptosis of HG-induced podocytes. HG-induced podocytes were transfected with miR-con, miR-203-3p, miR-203-3p + pcDNA or miR-203-3p + Sema3A. (a) Podocyte apoptosis was evaluated using flow cytometry. (b) The activity of caspase-3 was measured by the Caspase-3 Activity Detection Kit. (c and d) The WB analysis determined the protein levels of apoptosis-associated markers Bax and Bcl-2. * P < 0.05.
- Submitted by
- Invitrogen Antibodies (provider)
- Main image

- Experimental details
- FIGURE 2 Circ_CLASP2 overexpression promoted proliferation and inhibited apoptosis in HUVECs under HG conditions. (A) Circ_CLASP2 expression was assessed by qRT-PCR in HUVECs transfected with Vector or circ_CLASP2. HUVECs were transfected with Vector or circ_CLASP2 and then treated with HG, followed by the measurement of cell colony formation using a colony formation assay (B) , cell proliferation by MTT assay (C) , Ki67 level by Western blot (D) , cell apoptosis by flow cytometry (E) , Bcl-2, Bax and Cleaved PARP levels (F), and VEGF expression (G) by Western blot. Vector: negative control vector, circ_CLASP2: circ_CLASP2 overexpression vector. n = 3 independent biological replicates; data were presented as mean +- SD; * p < 0.05 by a two-tailed Student''s t -test or ANOVA followed by Tukey-Kramer post hoc test.
- Submitted by
- Invitrogen Antibodies (provider)
- Main image

- Experimental details
- FIGURE 4 Overexpression of circ_CLASP2 regulated proliferation and apoptosis of HG-treated HUVECs by miR-140-5p. (A) MiR-140-5p expression was tested by qRT-PCR in HUVECs transfected with Vector, circ_CLASP2, circ_CLASP2+miR-NC mimic, or circ_CLASP2+miR-140-5p mimic. HUVECs were transfected with Vector, circ_CLASP2, circ_CLASP2+miR-NC mimic, or circ_CLASP2+miR-140-5p mimic before HG treatment, followed by the determination of cell colony formation using a colony formation assay (B) , cell proliferation by MTT assay (C) , Ki67 level by Western blot (D) , cell apoptosis by flow cytometry (E) , Bcl-2, Bax and Cleaved PARP levels (F) , and VEGF expression (G) by Western blot. Vector: negative control vector, circ_CLASP2: circ_CLASP2 overexpression vector. n = 3 independent biological replicates; data were presented as mean +- SD; * p < 0.05 by ANOVA followed by Tukey-Kramer post hoc test.
- Submitted by
- Invitrogen Antibodies (provider)
- Main image

- Experimental details
- FIGURE 6 MiR-140-5p regulated HUVEC proliferation and apoptosis under HG conditions by FBXW7. (A,B) FBXW7 mRNA and protein levels were measured by qRT-PCR or Western blot assay in HUVECs transfected with anti-miR-NC, anti-miR-140-5p, anti-miR-140-5p + si-NC, or anti-miR-140-5p + si-FBXW7. HUVECs were transfected with anti-miR-NC, anti-miR-140-5p, anti-miR-140-5p + si-NC, or anti-miR-140-5p + si-FBXW7 before HG treatment, followed by the determination of cell colony formation using a colony formation assay (C) , cell proliferation by MTT assay (D) , Ki67 level by Western blot (E) , cell apoptosis by flow cytometry (F) , Bcl-2, Bax and Cleaved PARP levels (G) , and VEGF expression (H) by Western blot. * p < 0.05. n = 3 independent biological replicates; data were presented as mean +- SD; * p < 0.05 by ANOVA followed by Tukey-Kramer post hoc test.
- Submitted by
- Invitrogen Antibodies (provider)
- Main image

- Experimental details
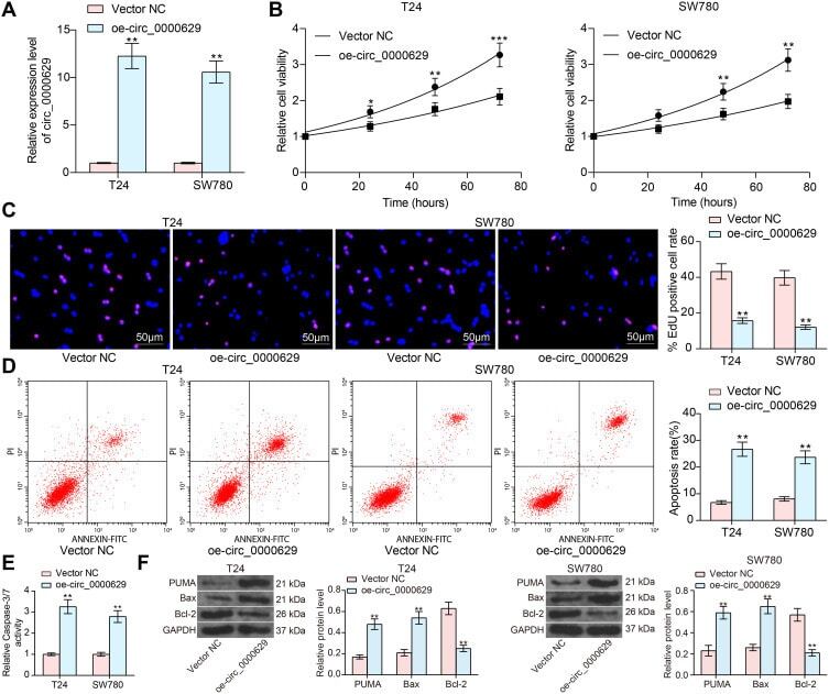
- Figure 2 Overexpression of circ_0000629 inhibits the growth of BC cells in vitro. Overexpression plasmid of circ_0000629 was transfected into T24 and SW780 cells. ( A ) circ_0000629 expression in the cells examined by RT-qPCR; ( B ) CCK-8 assay to detect the activity of T24 and SW780 cells; ( C ) EdU staining for proliferative capacity of T24 and SW780 cells; ( D ) flow cytometric analysis of apoptotic T24 and SW780 cells; ( E ) Caspase-3/7 kits detection of caspase-3/7 activity in T24 and SW780 cells; ( F ) expression of apoptosis-related proteins PUMA, Bax, and Bcl-2 in cells examined by Western blot. Date are mean +- SD, n = 3. *p < 0.05, **p < 0.01, ***p < 0.001 (two-way ANOVA and Tukey''s multiple comparison test).
- Submitted by
- Invitrogen Antibodies (provider)
- Main image

- Experimental details
- Figure 6 miR-1290 mimic promotes the growth and aggressiveness of BC cells in vitro. T24 and SW780 cells were co-transfected with oe-circ_0000629 + miR-1290 mimic or oe-circ_0000629 + mimic NC. ( A ) expression of miR-1290 in cells after co-transfection by RT-qPCR; ( B ) EdU staining for proliferative capacity of T24 and SW780 cells; ( C ) flow cytometric analysis of apoptotic T24 and SW780 cells; ( D ) expression of apoptosis-related proteins PUMA, Bax, and Bcl-2 in cells examined by Western blot; ( E ) the migration capacity of T24 and SW780 cells examined by Transwell assay; ( F ) the invasion capacity of T24 and SW780 cells examined by Transwell assay. Date are mean +- SD, n = 3. ** p < 0.01 (two-way ANOVA and Tukey''s multiple comparison test).
- Submitted by
- Invitrogen Antibodies (provider)
- Main image

- Experimental details
- Figure 8 Knockdown of CDC73 attenuates the inhibitory effect of oe-circ_0000629 on BC cells. T24 and SW780 cells were co-transfected with oe-circ_0000629 + shScr, oe-circ_0000629 + shCDC73-#1 or oe-circ_0000629 + shCDC73-#2. ( A ) mRNA expression of CDC73 in cells after co-transfection by RT-qPCR; ( B ) protein expression of CDC73 in cells after co-transfection by Western blot; ( C ) EdU staining for proliferative capacity of T24 and SW780 cells; ( D ) flow cytometric analysis of apoptotic T24 and SW780 cells; ( E ) expression of apoptosis-related proteins PUMA, Bax, and Bcl-2 in cells examined by Western blot; ( F ) the migration capacity of T24 and SW780 cells examined by Transwell assay; ( G ) the invasion capacity of T24 and SW780 cells examined by Transwell assay. Date are mean +- SD, n = 3. ** p < 0.01 (two-way ANOVA and Tukey''s multiple comparison test).
- Submitted by
- Invitrogen Antibodies (provider)
- Main image

- Experimental details
- FIGURE 5 Representative photomicrographs of immunohistochemical expression of BCL-2 in cardiac tissue of rats (magnification x400). (A) Normal control, (B) valsartan (VAL) 5 mg/kg/day, (C) amlodipine (ADP) 0.5 mg/kg/day, (D) lisinopril (LSP) 0.035 mg/kg/day, (E) trastuzumab ( TZM ) 2.25 mg/kg/day, (F) TZM + valsartan 5 mg/kg/day, (G) TZM + amlodipine 0.25 mg/kg/day, (H) TZM + lisinopril 0.035 mg/kg/day, (I) TZM + amlodipine + lisinopril, (J) TZM + valsartan + lisinopril, and (K) intensity score of BCL-2 expression, mean +- SEM ( n = 3), and significant difference denoted by # p < 0.05 vs. normal control or * p < 0.05 vs . TZM by one-way ANOVA followed by Turkey''s post hoc test.
- Submitted by
- Invitrogen Antibodies (provider)
- Main image

- Experimental details
- Figure 7 TP73-AS1 knockdown inhibits tumor growth and metastasis in nude mice. A: Images of resected tumors from nude mice from the indicated groups. n = 5 mice per group; B: Tumor growth curves established by measuring tumor volume after injection at the indicated time points; C: Weights of resected tumors from nude mice from the indicated groups; D and E: Quantitative real-time polymerase chain reaction to detect the expression of TP73-AS1 (D) and miR-128-3p (E) in xenograft tumor tissues; F: Ki67 expression in resected tumor tissues evaluated by immunohistochemistry analysis; G: Representative images and quantification of hematoxylin and eosin staining of lungs isolated from mice; H: Apoptosis markers detected by Western blot. b P < 0.01. GAPDH: Glyceraldehyde-3-phosphate dehydrogenase.
- Submitted by
- Invitrogen Antibodies (provider)
- Main image

- Experimental details
- Fig. 3 Desoxyrhapontigenin ameliorates neuronal apoptosis in the brain tissues of rats with anaesthesia-induced neuronal injury. a TUNEL-positive cells; b Protein expression of caspase-2, Bcl-2, and Bax by Western blotting. Mean +- SEM (n = 15); ## p < 0.01 vs. controls; ** p < 0.01 vs. ISF group
- Submitted by
- Invitrogen Antibodies (provider)
- Main image

- Experimental details
- Figure 4. Pristimerin ameliorates neuronal cell apoptosis in brain tissue homogenates of mice with sepsis-induced brain injuries. (A) Effects of pristimerin on expression levels of Bax, Bcl-2 and caspase-3, as revealed by Western blotting. (B) Effect of pristimerin on the apoptosis index, as revealed by the TUNEL assay. TUNEL: terminal deoxynucleotidyl transferase dUTP nick end-labelling. Means +- SEMs ( n = 10); ## p < 0.01 compared with positive controls; ** p < 0.01 compared with negative controls.
- Submitted by
- Invitrogen Antibodies (provider)
- Main image

- Experimental details
- Fig. 5 Overexpression of ASAP1-IT1 blocked miR-509-3p-mediated cell functions in cancer stem cells both in vitro and in vivo . A Number of A549 cell tumor spheres after expression of Mock, pcDNA, miR-509-3p, and ASAP1-IT1, * p < 0.01 compared with Mock + pcDNA, phi p < 0.01 compared with miR-509-3p + pcDNA, F p < 0.01 compared with miR-509-3p + ASAP1-IT1. B qRT-PCR analysis on stemness-related genes (SOX2, CD44, and CD133) in A549 stem cells, * p < 0.01 compared with Mock + pcDNA, phi p < 0.01compared with miR-509-3p + pcDNA. C Annexin V-FITC/PI staining of A549 stem cells with Mock, pcDNA, miR-509-3p, and ASAP1-IT1, * p < 0.01 compared with Mock + pcDNA, phi p < 0.01 compared with miR-509-3p + pcDNA. D Western blotting analysis on apoptosis-associated genes (Bax, Bcl-2, and cleaved-caspase-3) in A549 stem cells, * p < 0.01 compared with Mock + pcDNA, phi p < 0.01 compared with miR-509-3p + pcDNA. E Colony formation assay on cell growth after 15 days culture, * p < 0.01 compared with Mock + pcDNA, phi p < 0.01 compared with miR-509-3p + pcDNA. F qRT-PCR analysis of growth-associated genes (Cyclin A1, Cyclin B1, and PCNA) in A549 stem cells, * p < 0.01 compared with Mock + pcDNA, phi p < 0.01 compared with miR-509-3p + pcDNA. G Tumor volume in nude mice at the indicated time after inoculation, * p < 0.01 compared with Mock + pcDNA, phi p < 0.01 compared with miR-509-3p + pcDNA. H Photo of harvested tumors at the 24th day after inoculation. I Tumor weight at the 24th day after
- Submitted by
- Invitrogen Antibodies (provider)
- Main image

- Experimental details
- Figure 2. ASMTL-AS1 downregulation inhibits HCC proliferation and migration in vitro. a. qRT-PCR analysis of ASMTL-AS1 expression in HCC cell lines and THLE2 cells. b. qRT-PCR analysis of ASMTL-AS1 expression in HCC tissues and normal tissues. c. ASMTL-AS1 mainly located in cytoplasm. d. The effects of transfection of siASMTL-AS1 and si-NC in HCC cell lines (HCCLM3 and Huh7 cells) were detected by PCR analysis. e. CCK-8 assay was performed to test the cell viability and proliferation in downregulated CASMTL-AS1 groups (si-ASMTL-AS1) and negative control group (si-NC). f. Western blotting analysis was performed to detect the Bax and Bcl-2 expression in HCCLM3 and Huh7 cells. G. Transwell assay was performed the migrated and invaded abilities in HCC cell lines. * P < 0.05, ** P < 0.001, vs. Si-NC. H. ASMTL-AS1 downregulation inhibited HCC tumor growth in vivo. ** P < 0.001, vs. Sh-NC.
- Submitted by
- Invitrogen Antibodies (provider)
- Main image

- Experimental details
- Figure 4. MiR-1343-3p inhibitor abrogates the deceleration of HCC cell proliferation and migration caused by ASMTL-AS1 silence. HCCLM3 and Huh cells transfected with si-NC, si-ASMTL-AS1, miR-1343-3p inhibitor, inhibitor NC, si-ASMTL-AS1+ miR-1343-3p inhibitor. a. Proliferation test by CCK8 assay. b. Western blot detection of Bcl-2 and Bax. d. Migration was assessed using transwell migration assays. * P < 0.05,** P < 0.001,vs.Si-NC; #P < 0.05, ## P < 0.001, vs.inhibitor-NC; DeltaP
- Submitted by
- Invitrogen Antibodies (provider)
- Main image

- Experimental details
- Figure 6. LAMC1 silence attenuates the accelerated proliferation and migration of HCC cells caused by miR-1343-3p inhibitor. HCCLM3 and Huh7 were transfected with si-NC, si-LAMC1, miR-1343-3p inhibitor, inhibitor NC and si-LAMC1+ miR-1343-3p inhibitor. After 48 h transfection, a. CCK8 to detect cell proliferation change. b. Western blot and Western blot analysis of Bax and Bcl-2 protein expression. c. Migration was assessed using transwell migration assays. *P < 0.05, **P < 0.001, vs.Si-NC; # P < 0.05, ## P < 0.001, vs. inhibitor-NC; DeltaP
- Submitted by
- Invitrogen Antibodies (provider)
- Main image

- Experimental details
- 2 FIGURE Circ_0001946 expression affects cell proliferation, invasion, migration and apoptosis in vitro. (a-h) ECA109 and KYSE450 cells were introduced with vector control or a recombinant plasmid expressing circ_0001946 (oe-circ_0001946). (a) qRT-PCR validating the circ_0001946 upregulation efficacy of oe-circ_0001946 transfection in ECA109 and KYSE450 cells. (b) CCK-8 assay with transfected ECA109 and KYSE450 cells to assess cell proliferation. (c) Representative EDU assay showing cell proliferation ability performed in transfected ECA109 and KYSE450 cells. (d) Representative images showing a cell apoptosis assay and flow cytometry with transfected ECA109 and KYSE450 cells. (e) Representative immunoblotting analysis showing the levels of Bax and Bcl-2 in transfected ECA109 and KYSE450 cells. (f and g) Representative transwell assay presenting cell migration and invasion rates performed in transfected ECA109 and KYSE450 cells. (h) Representative pictures depicting a cell migration assay performed by wound-healing assay with transfected ECA109 and KYSE450 cells. * p < 0.05
- Submitted by
- Invitrogen Antibodies (provider)
- Main image

- Experimental details
- 4 FIGURE Reduction of miR-1290 underlies circ_0001946-dependent phenotypes in vitro. (a) qRT-PCR revealing the miR-1290 increase efficacy of miRNA mimic introduction in ECA109 and KYSE450 cells. (b) qRT-PCR for miR-1290 expression in circ_0001946-expressing or control ECA109 and KYSE450 cells transfected with or without miR-1290 mimic or mimic NC. (c) Proliferation analysis by CCK-8 assay with circ_0001946-expressing or control ECA109 and KYSE450 cells transfected as indicated. (d) Proliferation analysis by EDU assay with circ_0001946-expressing or control ECA109 and KYSE450 cells transfected as indicated. (e) Apoptosis assessment by flow cytometry with circ_0001946-expressing or control ECA109 and KYSE450 cells transfected as indicated. (f) Representative immunoblotting analysis showing Bax and Bcl-2 levels in circ_0001946-expressing or control ECA109 and KYSE450 cells transfected as indicated. (g and h) Representative migration (g) and invasion (h) analyses by transwell assay with circ_0001946-expressing or control ECA109 and KYSE450 cells transfected as indicated. (i) Migration evaluation by wound-healing assay with circ_0001946-expressing or control ECA109 and KYSE450 cells transfected as indicated. * p < 0.05
- Submitted by
- Invitrogen Antibodies (provider)
- Main image

- Experimental details
- 6 FIGURE SOX6 is a downstream effector of miR-1290. (a) qRT-PCR showing the miR-1290 downregulation efficacy of miR-1290 inhibitor transfection. (b) Representative immunoblotting analysis revealing the transfection efficiency of si-SOX6 in suppressing SOX6. (c-j) ECA109 and KYSE450 cells were transiently introduced with si-SOX6 + miR-1290 inhibitor, si-con+miR-1290 inhibitor, miR-1290 inhibitor or inhibitor NC. (c) Representative immunoblotting analysis showing SOX6 protein level in transfected ECA109 and KYSE450 cells. (d) Proliferation analysis by CCK-8 assay with transfected ECA109 and KYSE450 cells. (e) Proliferation analysis by EDU assay with transfected ECA109 and KYSE450 cells. (f) Apoptosis assessment by flow cytometry with transfected ECA109 and KYSE450 cells. (g) Representative immunoblotting analysis showing Bax and Bcl-2 levels in transfected ECA109 and KYSE450 cells. (h and i) Representative migration (h) and invasion (i) analyses by transwell assay with transfected ECA109 and KYSE450 cells. (j) Migration evaluation by wound-healing assay with transfected ECA109 and KYSE450 cells. * p < 0.05
- Submitted by
- Invitrogen Antibodies (provider)
- Main image

- Experimental details
- 7 FIGURE Circ_0001946 affects tumor growth in vivo. (a-e) ECA109 cells were infected by circ_0001946-expressing lentivirus (lenti-circ_0001946) or control lentivirus (vector). 5 x 10 6 infected cells were hypodermically implanted into the left flanks of the BALB/c nude mice ( n = 5 per group). (a) Growth curves of the xenografts. Tumor growth was monitored for 4 weeks. (b) Images and average weight of the xenografts. (c) qRT-PCR showing the expression of circ_0001946, miR-1290 and SOX6 mRNA in the xenografts. (d) Representative immunoblotting analysis presenting SOX6 protein level in the xenografts. (e) Representative immunohistochemistry images showing ki-67, Bax, Bcl-2, MMP2, and MMP9 staining of sections of the xenografts. * p < 0.05
- Submitted by
- Invitrogen Antibodies (provider)
- Main image

- Experimental details
- Immunocytochemical staining of cortical cell culture with antibodies against BCL-2 ( A , B ) and BAX ( D , E ), regulators of apoptosis, after 24-h incubation with 3 mug/mL of different-sized SeNPs without OGD/R ( A , D ) and 24 h after OGD/R ( B , E ). ( C , F )--Intensity levels of BCL-2 ( C ) and BAX ( F ) were determined by confocal imaging. We analyzed individual cells that had fluorescence of secondary antibodies. The quantative data reflecting the level of BCL-2 or BAX expression are presented as fluorescence intensity values in summary bar charts (mean +- SEM). The values were averaged by 150 cells for each column. The results obtained after immunostaining agree with the data of fluorescence presented in panels ( A , B , D , E ). Each value is the mean +- SE ( n >= 3, p < 0.05). Statistical significance was assessed using paired t -test. Black asterisks represent comparison of baseline expression levels after incubation with different sized nanoparticles versus control. Red asterisks represent comparison of expression level after incubation with different-sized SeNPs versus OGD/R-induced levels; n/s--data not significant ( p > 0.05), * p < 0.05, ** p < 0.01, *** p < 0.001.
- Submitted by
- Invitrogen Antibodies (provider)
- Main image

- Experimental details
- Figure 2 NSC-exosomes attenuates H 2 O 2 -induced neuronal apoptosis by activating autophagy in vitro. Cell apoptosis was examined by TUNEL staining (A), flow cytometry assay (B), and western blot of apoptosis markers (C). The autophagy flux was examined by immunofluorescence staining (D) and western blot of autophagy flux markers (E). The band intensities were analyzed using the gray values in Image J software.
- Submitted by
- Invitrogen Antibodies (provider)
- Main image

- Experimental details
- Figure 7 Simvastatin treatment alters the expression of anti-apoptotic proteins in the Bcl-2 family and is cell line-specific. Daoy ( A , D - F ), D283 ( B , G - I ), and D341 ( C , J - L ) cells were treated with 10 uM simvastatin and cells were collected every 24 h until 72 h, at which point Western blots for the anti-apoptotic proteins were performed. The anti-apoptotic proteins McL-1 ( A - D , G , J ), Bcl-xl ( A - E , H , K ), and Bcl-2 ( A - C , F , I , L ) were probed. Western blots were done to measure the expression of these anti-apoptotic proteins. GAPDH was used as the loading control. Western blot signals showing the expression of these pro-apoptotic proteins were quantified by ImageJ and Excel. Western blot signals were first normalized to the control at 24 h and these values were then normalized to their own GAPDH, which had also been normalized to its own control at 24 h. The simvastatin treatment values were then compared to their respective time-point control values and presented as a percentage. Data was collected in three independent biological experiments ( n = 3) and expressed as means +- SEM. Statistical differences are evaluated by one-way ANOVA, using GraphPad Prism 6.0. p -value is reported as *** p < 0.001, ** p < 0.01, or * p < 0.05. For the continuous full length-image of Western blot signals in Figure 7 A-C, please refer to Supplementary Figure S3 .
- Submitted by
- Invitrogen Antibodies (provider)
- Main image

- Experimental details
- Figure 1 Expression of connexin 43 (Cx43) and B-cell lymphoma-2 (Bcl-2) in head and neck squamous cell carcinoma (HNSCC) cell lines. ( A ) Cells were subjected to western blot analysis with antibodies against Cx43, Bcl-2 and the loading control, alpha-tubulin. ( B ) Densitometry analysis of Cx43 and Bcl-2 protein expression in Detroit 562 (metastatic pharyngeal carcinoma), FaDu (hypopharynx squamous cell carcinoma) and SCC25 (tongue squamous cell carcinoma) cells. Quantitative PCR (qPCR) analysis of Cx43 and Bcl-2 mRNA expression in HNSCC cell lines. Densitometry analysis and qPCR analysis show the results of three independent experiments. The expressions of all proteins and mRNAs were normalized to the expression of alpha-tubulin. Data are presented as mean +- SD (standard deviation). Statistical analysis was performed by Student's t -test, the Cx43 and Bcl-2 expression of the cell lines were compared to each other. * p < 0.05 ( C ) Representative immunofluorescence images of Cx43 and Bcl-2 expression in Detroit 562, FaDu and SCC25 cell lines. Cx43 and Bcl-2 were marked with Alexa Fluor 488 (green), nuclei were stained with DRAQ5 (blue).
- Submitted by
- Invitrogen Antibodies (provider)
- Main image

- Experimental details
- Figure 5. Silencing of HSPB1 increases the radiosensitivity of non-small cell lung carcinoma cells by regulating the expression of cell cycle- and apoptosis-associated proteins. Representative western blot and protein expression of cyclin B1, cyclin G1, Bax, Bcl-2, pro-caspase-3 and cleaved caspase-3 in A549 cells following irradiation with 0 or 6 Gy, and transfection with control, NC or si-HSPB1. Data are presented as the mean +- standard deviation. # P