MA1-710
antibody from Invitrogen Antibodies
Targeting: VDR
NR1I1, PPP1R163
Antibody data
- Antibody Data
- Antigen structure
- References [114]
- Comments [0]
- Validations
- Immunocytochemistry [3]
- Other assay [37]
Submit
Validation data
Reference
Comment
Report error
- Product number
- MA1-710 - Provider product page

- Provider
- Invitrogen Antibodies
- Product name
- VDR Monoclonal Antibody (9A7)
- Antibody type
- Monoclonal
- Antigen
- Purifed from natural sources
- Description
- MA1-710 detects vitamin D receptor (VDR) from human, rat, mouse, hamster, chicken, amphibian, and fish tissues. This antibody does not cross-react with estrogen or glucocorticoid receptors. MA1-710 detects both the occupied and unoccupied forms of the receptor. MA1-710 has been successfully used in Western blot, IF, ICC, IP, ChIP, and gel shift procedures. By Western blot, this antibody detects a 58 kDa and 60 kDa protein representing VDR in avians while the VDRs of mammalian species appear as single bands within the 52-55 kDa range. The MA1-710 immunogen is partially purified chicken intestinal cytoplasmic 1,25-(OH)2D3 receptor protein. This antibody recognizes an epitope between amino acid residues 89 and 105 of human VDR. This region is just C-terminal to the DNA binding domain of the VDR.
- Reactivity
- Human, Mouse, Rat, Chicken/Avian
- Host
- Rat
- Isotype
- IgG
- Antibody clone number
- 9A7
- Vial size
- 100 μg
- Concentration
- 1 mg/mL
- Storage
- -20°C, Avoid Freeze/Thaw Cycles
Submitted references CYP11A1‑derived vitamin D hydroxyderivatives as candidates for therapy of basal and squamous cell carcinomas.
Molecular distribution and localization of extracellular calcium-sensing receptor (CaSR) and vitamin D receptor (VDR) at three different laying stages in laying hens (Gallus gallus domesticus).
Altered vitamin D(3) metabolism in the ovary and periovarian adipose tissue of rats with letrozole-induced PCOS.
The Clinical Value of VDR and CTLA 4 in Evaluating the Prognosis of Invasive Duct Carcinoma of Egyptian Patients and their Benefit as a Target Therapy.
The Role of Classical and Novel Forms of Vitamin D in the Pathogenesis and Progression of Nonmelanoma Skin Cancers.
Impact of dietary vitamin D on initiation and progression of oral cancer.
Active Vitamin D and Vitamin D Receptor Help Prevent High Glucose Induced Oxidative Stress of Renal Tubular Cells via AKT/UCP2 Signaling Pathway.
Transcriptomic profiling of the myeloma bone-lining niche reveals BMP signalling inhibition to improve bone disease.
Preclinical Prevention Trial of Calcitriol: Impact of Stage of Intervention and Duration of Treatment on Oral Carcinogenesis.
Calcitriol Inhibits HCV Infection via Blockade of Activation of PPAR and Interference with Endoplasmic Reticulum-Associated Degradation.
LSD1 dual function in mediating epigenetic corruption of the vitamin D signaling in prostate cancer.
Tumor Expression of Vitamin D Receptor and Breast Cancer Histopathological Characteristics and Prognosis.
Diet-derived 25-hydroxyvitamin D3 activates vitamin D receptor target gene expression and suppresses EGFR mutant non-small cell lung cancer growth in vitro and in vivo.
Impact of Short-term 1,25-Dihydroxyvitamin D3 on the Chemopreventive Efficacy of Erlotinib against Oral Cancer.
Vitamin D Repletion Reduces the Progression of Premalignant Squamous Lesions in the NTCU Lung Squamous Cell Carcinoma Mouse Model.
Molecular Determinants for the Inactivation of the Retinoblastoma Tumor Suppressor by the Viral Cyclin-dependent Kinase UL97.
Vitamin D Receptor Polymorphisms Are Associated with Reduced Esophageal Vitamin D Receptor Expression and Reduced Esophageal Adenocarcinoma Risk.
Vitamin D signaling regulates oral keratinocyte proliferation in vitro and in vivo.
Inhibition of the transition of ductal carcinoma in situ to invasive ductal carcinoma by a Gemini vitamin D analog.
Ductuli efferentes of the male Golden Syrian hamster reproductive tract.
The paracrine feedback loop between vitamin D₃ (1,25(OH)₂D₃) and PTHrP in prehypertrophic chondrocytes.
A comparison of vitamin D activity in paired non-malignant and malignant human breast tissues.
CYP24 inhibition preserves 1α,25-dihydroxyvitamin D(3) anti-proliferative signaling in lung cancer cells.
Vitamin D regulates anti-Mullerian hormone expression in granulosa cells of the hen.
Mammary adipocytes bioactivate 25-hydroxyvitamin D₃ and signal via vitamin D₃ receptor, modulating mammary epithelial cell growth.
Nuclear vitamin D receptor expression is associated with improved survival in non-small cell lung cancer.
Age-related changes in the epithelial and stromal compartments of the mammary gland in normocalcemic mice lacking the vitamin D3 receptor.
Functional significance of vitamin D receptor FokI polymorphism in human breast cancer cells.
Is the vitamin d receptor found in muscle?
Calcitriol (1,25-dihydroxycholecalciferol) enhances mast cell tumour chemotherapy and receptor tyrosine kinase inhibitor activity in vitro and has single-agent activity against spontaneously occurring canine mast cell tumours.
A role for the phosphatidylinositol 3-kinase--protein kinase C zeta--Sp1 pathway in the 1,25-dihydroxyvitamin D3 induction of the 25-hydroxyvitamin D3 24-hydroxylase gene in human kidney cells.
Gemini vitamin D analog suppresses ErbB2-positive mammary tumor growth via inhibition of ErbB2/AKT/ERK signaling.
Interaction between vitamin D receptor with caveolin-3 and regulation by 1,25-dihydroxyvitamin D3 in adult rat cardiomyocytes.
The importance of nuclear import in protection of the vitamin D receptor from polyubiquitination and proteasome-mediated degradation.
Effects of 1alpha,25-dihydroxyvitamin D3 on transporters and enzymes of the rat intestine and kidney in vivo.
1 Alpha,25-dihydroxyvitamin D3 and its TX527 analog inhibit the growth of endothelial cells transformed by Kaposi sarcoma-associated herpes virus G protein-coupled receptor in vitro and in vivo.
Mitochondrial localization of vitamin D receptor in human platelets and differentiated megakaryocytes.
Vitamin D induction of the human antimicrobial Peptide cathelicidin in the urinary bladder.
Constitutive activation of the mitogen-activated protein kinase pathway impairs vitamin D signaling in human prostate epithelial cells.
Membrane localization, Caveolin-3 association and rapid actions of vitamin D receptor in cardiac myocytes.
An immunohistochemical study of vitamin D receptor expression in canine cutaneous mast cell tumours.
1{alpha},25-Dihydroxyvitamin D3 inhibits growth of VCaP prostate cancer cells despite inducing the growth-promoting TMPRSS2:ERG gene fusion.
1alpha,25-Dihydroxyvitamin D(3) triggered vitamin D receptor and farnesoid X receptor-like effects in rat intestine and liver in vivo.
Expression and activity of vitamin D receptor in the human placenta and in choriocarcinoma BeWo and JEG-3 cell lines.
The vitamin D3 transcriptomic response in skin cells derived from the Atlantic bottlenose dolphin.
In situ immunocytochemical detection of altered membrane composition induced by cell-cell contact in cultured mammalian cells.
Mammary epithelial cell transformation is associated with deregulation of the vitamin D pathway.
Vitamin D receptor levels and binding are reduced in aged rat intestinal subcellular fractions.
Caffeine decreases vitamin D receptor protein expression and 1,25(OH)2D3 stimulated alkaline phosphatase activity in human osteoblast cells.
VDR-dependent regulation of mast cell maturation mediated by 1,25-dihydroxyvitamin D3.
1alpha,25-dihydroxy-vitamin D3 stimulation of bronchial smooth muscle cells induces autocrine, contractility, and remodeling processes.
Oral treatment with a vitamin D3 analogue (BXL628) has anti-inflammatory effects in rodent model of interstitial cystitis.
Normocalcemic primary hyperparathyroidism in patients with recurrent kidney stones: pathological analysis of parathyroid glands.
Prostate cancer cell type-specific involvement of the VDR and RXR in regulation of the human PTHrP gene via a negative VDRE.
Complex role of the vitamin D receptor and its ligand in adipogenesis in 3T3-L1 cells.
Abnormal parathyroid cell proliferation precedes biochemical abnormalities in a mouse model of primary hyperparathyroidism.
EB1089, a vitamin D receptor agonist, reduces proliferation and decreases tumor growth rate in a mouse model of hormone-induced mammary cancer.
Characteristics of a human prostate stromal cell line related to its use in a stromal-epithelial coculture model for the study of cancer chemoprevention.
1 alpha,25-Dihydroxyvitamin D(3) is a preventive factor in the metastasis of lung cancer.
Importin 4 is responsible for ligand-independent nuclear translocation of vitamin D receptor.
Identification and characterization of a response element in the EGFR promoter that mediates transcriptional repression by 1,25-dihydroxyvitamin D3 in breast cancer cells.
Accelerated mammary gland development during pregnancy and delayed postlactational involution in vitamin D3 receptor null mice.
Inhibition of serum-stimulated mitogen activated protein kinase by 1alpha,25(OH)2-vitamin D3 in MCF-7 breast cancer cells.
The functional consequences of cross-talk between the vitamin D receptor and ERK signaling pathways are cell-specific.
Sequential versus combined treatment of human breast cancer cells with antiestrogens and the vitamin D analogue EB1089 and evaluation of predictive markers for vitamin D treatment.
Androgen and vitamin D receptor expression in archival human breast tumors.
Vitamin D3 modulation of plasminogen activator inhibitor type-1 in human breast carcinomas under organ culture.
Vitamin D receptor status alters mammary gland morphology and tumorigenesis in MMTV-neu mice.
Randomized study of high-dose pulse calcitriol or placebo prior to radical prostatectomy.
Effect of cellular environment on the selective activation of the vitamin D receptor by 1alpha,25-dihydroxyvitamin D3 and its analog 1alpha-fluoro-16-ene-20-epi-23-ene-26,27-bishomo-25-hydroxyvitamin D3 (Ro-26-9228).
Nuclear coactivator-62 kDa/Ski-interacting protein is a nuclear matrix-associated coactivator that may couple vitamin D receptor-mediated transcription and RNA splicing.
Efficacy of Vitamin D compounds to modulate estrogen receptor negative breast cancer growth and invasion.
Vitamin D-inducible calcium transport and gene expression in three Caco-2 cell lines.
Deletion of deoxyribonucleic acid binding domain of the vitamin D receptor abrogates genomic and nongenomic functions of vitamin D.
Enhancement of VDR-mediated transcription by phosphorylation: correlation with increased interaction between the VDR and DRIP205, a subunit of the VDR-interacting protein coactivator complex.
Novel N-terminal variant of human VDR.
Carbonic anhydrase II is an AP-1 target gene in osteoclasts.
Glucocorticoid receptor-interacting protein-1 and receptor-associated coactivator-3 differentially interact with the vitamin D receptor (VDR) and regulate VDR-retinoid X receptor transcriptional cross-talk.
Regulation of ligand-induced heterodimerization and coactivator interaction by the activation function-2 domain of the vitamin D receptor.
Immunochemical studies on the putative plasmalemmal receptor for 1, 25(OH)(2)D(3). I. Chick intestine.
Immunochemical studies on the putative plasmalemmal receptor for 1, 25(OH)(2)D(3). I. Chick intestine.
Regulation of rat cytochrome P450C24 (CYP24) gene expression. Evidence for functional cooperation of Ras-activated Ets transcription factors with the vitamin D receptor in 1,25-dihydroxyvitamin D(3)-mediated induction.
Cofactor dynamics and sufficiency in estrogen receptor-regulated transcription.
Immunochemical studies on the putative plasmalemmal receptor for 1, 25-dihydroxyvitamin D(3). III. Vitamin D status.
1,25-Dihydroxyvitamin D3 increases nuclear vitamin D3 receptors by blocking ubiquitin/proteasome-mediated degradation in human skin.
Identification of amino acid sequence in the hinge region of human vitamin D receptor that transfers a cytosolic protein to the nucleus.
Identification of amino acid sequence in the hinge region of human vitamin D receptor that transfers a cytosolic protein to the nucleus.
Differential regulation of gene transcription in subpopulations of human B lymphocytes by vitamin D3.
Vitamin D3 differentially regulates parathyroid hormone/parathyroid hormone-related peptide receptor expression in bone and cartilage.
Induction of a functional vitamin D receptor in all-trans-retinoic acid-induced monocytic differentiation of M2-type leukemic blast cells.
Characterization of the activation function-2 domain of the human 1,25-dihydroxyvitamin D3 receptor.
Heterodimeric DNA binding by the vitamin D receptor and retinoid X receptors is enhanced by 1,25-dihydroxyvitamin D3 and inhibited by 9-cis-retinoic acid. Evidence for allosteric receptor interactions.
Subcellular distribution of normal and mutant vitamin D receptors in living cells. Studies with a novel fluorescent ligand.
Subcellular distribution of normal and mutant vitamin D receptors in living cells. Studies with a novel fluorescent ligand.
Vitamin D receptor binding to the negative human parathyroid hormone vitamin D response element does not require the retinoid x receptor.
Identification and characterization of 1,25-dihydroxyvitamin D3-responsive repressor sequences in the rat parathyroid hormone-related peptide gene.
Characterization of a response element in the 5'-flanking region of the avian (chicken) PTH gene that mediates negative regulation of gene transcription by 1,25-dihydroxyvitamin D3 and binds the vitamin D3 receptor.
Transcriptional repression of the interleukin-2 gene by vitamin D3: direct inhibition of NFATp/AP-1 complex formation by a nuclear hormone receptor.
Monocytic differentiation of acute promyelocytic leukemia cells in response to 1,25-dihydroxyvitamin D3 is independent of nuclear receptor binding.
20-epi-vitamin D3 analogues: a novel class of potent inhibitors of proliferation and inducers of differentiation of human breast cancer cell lines.
Vitamin D receptor gene expression in mammalian kidney.
Functional block for 1 alpha,25-dihydroxyvitamin D3-mediated gene regulation in human B lymphocytes.
Transcriptional and posttranscriptional mechanisms modulate creatine kinase expression during differentiation of osteoblastic cells.
Specific binding to vitamin D response elements of chicken intestinal DNA-binding activity is not related to the vitamin D receptor.
Characterization of a vitamin D3-resistant human chronic myelogenous leukemia cell line.
Baculovirus-mediated expression of the human vitamin D receptor. Functional characterization, vitamin D response element interactions, and evidence for a receptor auxiliary factor.
Human vitamin D receptor is selectively phosphorylated by protein kinase C on serine 51, a residue crucial to its trans-activation function.
Human vitamin D receptor is selectively phosphorylated by protein kinase C on serine 51, a residue crucial to its trans-activation function.
Immunohistochemical detection of 1,25-dihydroxyvitamin D3 receptors and estrogen receptors by monoclonal antibodies: comparison of four immunoperoxidase methods.
Immunohistochemical detection of 1,25-dihydroxyvitamin D3 receptors and estrogen receptors by monoclonal antibodies: comparison of four immunoperoxidase methods.
Avian and mammalian receptors for 1,25-dihydroxyvitamin D3: in vitro translation to characterize size and hormone-dependent regulation.
Monoclonal antibodies to chick intestinal receptors for 1,25-dihydroxyvitamin D3. Interaction and effects of binding on receptor function.
Serum and monoclonal antibodies against the chick intestinal receptor for 1,25-dihydroxyvitamin D3. Generation by a preparation enriched in a 64,000-dalton protein.
Development of hybridomas secreting monoclonal antibodies to the chicken intestinal 1 alpha,25-dihydroxyvitamin D3 receptor.
Slominski AT, Brożyna AA, Kim TK, Elsayed MM, Janjetovic Z, Qayyum S, Slominski RM, Oak ASW, Li C, Podgorska E, Li W, Jetten AM, Tuckey RC, Tang EKY, Elmets C, Athar M
International journal of oncology 2022 Aug;61(2)
International journal of oncology 2022 Aug;61(2)
Molecular distribution and localization of extracellular calcium-sensing receptor (CaSR) and vitamin D receptor (VDR) at three different laying stages in laying hens (Gallus gallus domesticus).
Hui Q, Zhao X, Lu P, Liu S, Nyachoti M, O K, Yang C
Poultry science 2021 May;100(5):101060
Poultry science 2021 May;100(5):101060
Altered vitamin D(3) metabolism in the ovary and periovarian adipose tissue of rats with letrozole-induced PCOS.
Grzesiak M, Burzawa G, Kurowska P, Blaszczyk K, Szlaga A, Blasiak A, Sechman A, Rak A
Histochemistry and cell biology 2021 Jan;155(1):101-116
Histochemistry and cell biology 2021 Jan;155(1):101-116
The Clinical Value of VDR and CTLA 4 in Evaluating the Prognosis of Invasive Duct Carcinoma of Egyptian Patients and their Benefit as a Target Therapy.
Holah NS
Asian Pacific journal of cancer prevention : APJCP 2021 Apr 1;22(4):1183-1194
Asian Pacific journal of cancer prevention : APJCP 2021 Apr 1;22(4):1183-1194
The Role of Classical and Novel Forms of Vitamin D in the Pathogenesis and Progression of Nonmelanoma Skin Cancers.
Slominski AT, Brożyna AA, Zmijewski MA, Janjetovic Z, Kim TK, Slominski RM, Tuckey RC, Mason RS, Jetten AM, Guroji P, Reichrath J, Elmets C, Athar M
Advances in experimental medicine and biology 2020;1268:257-283
Advances in experimental medicine and biology 2020;1268:257-283
Impact of dietary vitamin D on initiation and progression of oral cancer.
Verma A, Vincent-Chong VK, DeJong H, Hershberger PA, Seshadri M
The Journal of steroid biochemistry and molecular biology 2020 May;199:105603
The Journal of steroid biochemistry and molecular biology 2020 May;199:105603
Active Vitamin D and Vitamin D Receptor Help Prevent High Glucose Induced Oxidative Stress of Renal Tubular Cells via AKT/UCP2 Signaling Pathway.
Zhu X, Wu S, Guo H
BioMed research international 2019;2019:9013904
BioMed research international 2019;2019:9013904
Transcriptomic profiling of the myeloma bone-lining niche reveals BMP signalling inhibition to improve bone disease.
Gooding S, Olechnowicz SWZ, Morris EV, Armitage AE, Arezes J, Frost J, Repapi E, Edwards JR, Ashley N, Waugh C, Gray N, Martinez-Hackert E, Lim PJ, Pasricha SR, Knowles H, Mead AJ, Ramasamy K, Drakesmith H, Edwards CM
Nature communications 2019 Oct 4;10(1):4533
Nature communications 2019 Oct 4;10(1):4533
Preclinical Prevention Trial of Calcitriol: Impact of Stage of Intervention and Duration of Treatment on Oral Carcinogenesis.
Vincent-Chong VK, DeJong H, Attwood K, Hershberger PA, Seshadri M
Neoplasia (New York, N.Y.) 2019 Apr;21(4):376-388
Neoplasia (New York, N.Y.) 2019 Apr;21(4):376-388
Calcitriol Inhibits HCV Infection via Blockade of Activation of PPAR and Interference with Endoplasmic Reticulum-Associated Degradation.
Lin YM, Sun HY, Chiu WT, Su HC, Chien YC, Chong LW, Chang HC, Bai CH, Young KC, Tsao CW
Viruses 2018 Jan 30;10(2)
Viruses 2018 Jan 30;10(2)
LSD1 dual function in mediating epigenetic corruption of the vitamin D signaling in prostate cancer.
Battaglia S, Karasik E, Gillard B, Williams J, Winchester T, Moser MT, Smiraglia DJ, Foster BA
Clinical epigenetics 2017;9:82
Clinical epigenetics 2017;9:82
Tumor Expression of Vitamin D Receptor and Breast Cancer Histopathological Characteristics and Prognosis.
Al-Azhri J, Zhang Y, Bshara W, Zirpoli G, McCann SE, Khoury T, Morrison CD, Edge SB, Ambrosone CB, Yao S
Clinical cancer research : an official journal of the American Association for Cancer Research 2017 Jan 1;23(1):97-103
Clinical cancer research : an official journal of the American Association for Cancer Research 2017 Jan 1;23(1):97-103
Diet-derived 25-hydroxyvitamin D3 activates vitamin D receptor target gene expression and suppresses EGFR mutant non-small cell lung cancer growth in vitro and in vivo.
Verone-Boyle AR, Shoemaker S, Attwood K, Morrison CD, Makowski AJ, Battaglia S, Hershberger PA
Oncotarget 2016 Jan 5;7(1):995-1013
Oncotarget 2016 Jan 5;7(1):995-1013
Impact of Short-term 1,25-Dihydroxyvitamin D3 on the Chemopreventive Efficacy of Erlotinib against Oral Cancer.
Bothwell KD, Shaurova T, Merzianu M, Suresh A, Kuriakose MA, Johnson CS, Hershberger PA, Seshadri M
Cancer prevention research (Philadelphia, Pa.) 2015 Sep;8(9):765-76
Cancer prevention research (Philadelphia, Pa.) 2015 Sep;8(9):765-76
Vitamin D Repletion Reduces the Progression of Premalignant Squamous Lesions in the NTCU Lung Squamous Cell Carcinoma Mouse Model.
Mazzilli SA, Hershberger PA, Reid ME, Bogner PN, Atwood K, Trump DL, Johnson CS
Cancer prevention research (Philadelphia, Pa.) 2015 Oct;8(10):895-904
Cancer prevention research (Philadelphia, Pa.) 2015 Oct;8(10):895-904
Molecular Determinants for the Inactivation of the Retinoblastoma Tumor Suppressor by the Viral Cyclin-dependent Kinase UL97.
Iwahori S, Hakki M, Chou S, Kalejta RF
The Journal of biological chemistry 2015 Aug 7;290(32):19666-80
The Journal of biological chemistry 2015 Aug 7;290(32):19666-80
Vitamin D Receptor Polymorphisms Are Associated with Reduced Esophageal Vitamin D Receptor Expression and Reduced Esophageal Adenocarcinoma Risk.
Janmaat VT, Van De Winkel A, Peppelenbosch MP, Spaander MC, Uitterlinden AG, Pourfarzad F, Tilanus HW, Rygiel AM, Moons LM, Arp PP, Krishnadath KK, Kuipers EJ, Van Der Laan LJ
Molecular medicine (Cambridge, Mass.) 2015 Apr 21;21(1):346-54
Molecular medicine (Cambridge, Mass.) 2015 Apr 21;21(1):346-54
Vitamin D signaling regulates oral keratinocyte proliferation in vitro and in vivo.
Yuan FN, Valiyaparambil J, Woods MC, Tran H, Pant R, Adams JS, Mallya SM
International journal of oncology 2014 May;44(5):1625-33
International journal of oncology 2014 May;44(5):1625-33
Inhibition of the transition of ductal carcinoma in situ to invasive ductal carcinoma by a Gemini vitamin D analog.
Wahler J, So JY, Kim YC, Liu F, Maehr H, Uskokovic M, Suh N
Cancer prevention research (Philadelphia, Pa.) 2014 Jun;7(6):617-26
Cancer prevention research (Philadelphia, Pa.) 2014 Jun;7(6):617-26
Ductuli efferentes of the male Golden Syrian hamster reproductive tract.
Ford J Jr, Carnes K, Hess RA
Andrology 2014 Jul;2(4):510-20
Andrology 2014 Jul;2(4):510-20
The paracrine feedback loop between vitamin D₃ (1,25(OH)₂D₃) and PTHrP in prehypertrophic chondrocytes.
Bach FC, Rutten K, Hendriks K, Riemers FM, Cornelissen P, de Bruin A, Arkesteijn GJ, Wubbolts R, Horton WA, Penning LC, Tryfonidou MA
Journal of cellular physiology 2014 Dec;229(12):1999-2014
Journal of cellular physiology 2014 Dec;229(12):1999-2014
A comparison of vitamin D activity in paired non-malignant and malignant human breast tissues.
Suetani RJ, Ho K, Jindal S, Manavis J, Neilsen PM, Pishas KI, Rippy E, Bochner M, Kollias J, Gill PG, Morris HA, Callen DF
Molecular and cellular endocrinology 2012 Oct 15;362(1-2):202-10
Molecular and cellular endocrinology 2012 Oct 15;362(1-2):202-10
CYP24 inhibition preserves 1α,25-dihydroxyvitamin D(3) anti-proliferative signaling in lung cancer cells.
Zhang Q, Kanterewicz B, Buch S, Petkovich M, Parise R, Beumer J, Lin Y, Diergaarde B, Hershberger PA
Molecular and cellular endocrinology 2012 May 15;355(1):153-61
Molecular and cellular endocrinology 2012 May 15;355(1):153-61
Vitamin D regulates anti-Mullerian hormone expression in granulosa cells of the hen.
Wojtusik J, Johnson PA
Biology of reproduction 2012 Mar;86(3):91
Biology of reproduction 2012 Mar;86(3):91
Mammary adipocytes bioactivate 25-hydroxyvitamin D₃ and signal via vitamin D₃ receptor, modulating mammary epithelial cell growth.
Ching S, Kashinkunti S, Niehaus MD, Zinser GM
Journal of cellular biochemistry 2011 Nov;112(11):3393-405
Journal of cellular biochemistry 2011 Nov;112(11):3393-405
Nuclear vitamin D receptor expression is associated with improved survival in non-small cell lung cancer.
Srinivasan M, Parwani AV, Hershberger PA, Lenzner DE, Weissfeld JL
The Journal of steroid biochemistry and molecular biology 2011 Jan;123(1-2):30-6
The Journal of steroid biochemistry and molecular biology 2011 Jan;123(1-2):30-6
Age-related changes in the epithelial and stromal compartments of the mammary gland in normocalcemic mice lacking the vitamin D3 receptor.
Welsh J, Zinser LN, Mianecki-Morton L, Martin J, Waltz SE, James H, Zinser GM
PloS one 2011 Jan 26;6(1):e16479
PloS one 2011 Jan 26;6(1):e16479
Functional significance of vitamin D receptor FokI polymorphism in human breast cancer cells.
Alimirah F, Peng X, Murillo G, Mehta RG
PloS one 2011 Jan 24;6(1):e16024
PloS one 2011 Jan 24;6(1):e16024
Is the vitamin d receptor found in muscle?
Wang Y, DeLuca HF
Endocrinology 2011 Feb;152(2):354-63
Endocrinology 2011 Feb;152(2):354-63
Calcitriol (1,25-dihydroxycholecalciferol) enhances mast cell tumour chemotherapy and receptor tyrosine kinase inhibitor activity in vitro and has single-agent activity against spontaneously occurring canine mast cell tumours.
Malone EK, Rassnick KM, Wakshlag JJ, Russell DS, Al-Sarraf R, Ruslander DM, Johnson CS, Trump DL
Veterinary and comparative oncology 2010 Sep;8(3):209-20
Veterinary and comparative oncology 2010 Sep;8(3):209-20
A role for the phosphatidylinositol 3-kinase--protein kinase C zeta--Sp1 pathway in the 1,25-dihydroxyvitamin D3 induction of the 25-hydroxyvitamin D3 24-hydroxylase gene in human kidney cells.
Dwivedi PP, Gao XH, Tan JC, Evdokiou A, Ferrante A, Morris HA, May BK, Hii CS
Cellular signalling 2010 Mar;22(3):543-52
Cellular signalling 2010 Mar;22(3):543-52
Gemini vitamin D analog suppresses ErbB2-positive mammary tumor growth via inhibition of ErbB2/AKT/ERK signaling.
Lee HJ, So JY, DeCastro A, Smolarek A, Paul S, Maehr H, Uskokovic M, Suh N
The Journal of steroid biochemistry and molecular biology 2010 Jul;121(1-2):408-12
The Journal of steroid biochemistry and molecular biology 2010 Jul;121(1-2):408-12
Interaction between vitamin D receptor with caveolin-3 and regulation by 1,25-dihydroxyvitamin D3 in adult rat cardiomyocytes.
Zhao G, Simpson RU
The Journal of steroid biochemistry and molecular biology 2010 Jul;121(1-2):159-63
The Journal of steroid biochemistry and molecular biology 2010 Jul;121(1-2):159-63
The importance of nuclear import in protection of the vitamin D receptor from polyubiquitination and proteasome-mediated degradation.
Peleg S, Nguyen CV
Journal of cellular biochemistry 2010 Jul 1;110(4):926-34
Journal of cellular biochemistry 2010 Jul 1;110(4):926-34
Effects of 1alpha,25-dihydroxyvitamin D3 on transporters and enzymes of the rat intestine and kidney in vivo.
Chow EC, Sun H, Khan AA, Groothuis GM, Pang KS
Biopharmaceutics & drug disposition 2010 Jan;31(1):91-108
Biopharmaceutics & drug disposition 2010 Jan;31(1):91-108
1 Alpha,25-dihydroxyvitamin D3 and its TX527 analog inhibit the growth of endothelial cells transformed by Kaposi sarcoma-associated herpes virus G protein-coupled receptor in vitro and in vivo.
Gonzalez-Pardo V, Martin D, Gutkind JS, Verstuyf A, Bouillon R, de Boland AR, Boland RL
Endocrinology 2010 Jan;151(1):23-31
Endocrinology 2010 Jan;151(1):23-31
Mitochondrial localization of vitamin D receptor in human platelets and differentiated megakaryocytes.
Silvagno F, De Vivo E, Attanasio A, Gallo V, Mazzucco G, Pescarmona G
PloS one 2010 Jan 13;5(1):e8670
PloS one 2010 Jan 13;5(1):e8670
Vitamin D induction of the human antimicrobial Peptide cathelicidin in the urinary bladder.
Hertting O, Holm Å, Lüthje P, Brauner H, Dyrdak R, Jonasson AF, Wiklund P, Chromek M, Brauner A
PloS one 2010 Dec 14;5(12):e15580
PloS one 2010 Dec 14;5(12):e15580
Constitutive activation of the mitogen-activated protein kinase pathway impairs vitamin D signaling in human prostate epithelial cells.
Zhang Z, Kovalenko P, Cui M, Desmet M, Clinton SK, Fleet JC
Journal of cellular physiology 2010 Aug;224(2):433-42
Journal of cellular physiology 2010 Aug;224(2):433-42
Membrane localization, Caveolin-3 association and rapid actions of vitamin D receptor in cardiac myocytes.
Zhao G, Simpson RU
Steroids 2010 Aug-Sep;75(8-9):555-9
Steroids 2010 Aug-Sep;75(8-9):555-9
An immunohistochemical study of vitamin D receptor expression in canine cutaneous mast cell tumours.
Russell DS, Rassnick KM, Erb HN, Vaughan MM, McDonough SP
Journal of comparative pathology 2010 Aug-Oct;143(2-3):223-6
Journal of comparative pathology 2010 Aug-Oct;143(2-3):223-6
1{alpha},25-Dihydroxyvitamin D3 inhibits growth of VCaP prostate cancer cells despite inducing the growth-promoting TMPRSS2:ERG gene fusion.
Washington MN, Weigel NL
Endocrinology 2010 Apr;151(4):1409-17
Endocrinology 2010 Apr;151(4):1409-17
1alpha,25-Dihydroxyvitamin D(3) triggered vitamin D receptor and farnesoid X receptor-like effects in rat intestine and liver in vivo.
Chow EC, Maeng HJ, Liu S, Khan AA, Groothuis GM, Pang KS
Biopharmaceutics & drug disposition 2009 Nov;30(8):457-75
Biopharmaceutics & drug disposition 2009 Nov;30(8):457-75
Expression and activity of vitamin D receptor in the human placenta and in choriocarcinoma BeWo and JEG-3 cell lines.
Pospechova K, Rozehnal V, Stejskalova L, Vrzal R, Pospisilova N, Jamborova G, May K, Siegmund W, Dvorak Z, Nachtigal P, Semecky V, Pavek P
Molecular and cellular endocrinology 2009 Feb 27;299(2):178-87
Molecular and cellular endocrinology 2009 Feb 27;299(2):178-87
The vitamin D3 transcriptomic response in skin cells derived from the Atlantic bottlenose dolphin.
Ellis BC, Gattoni-Celli S, Mancia A, Kindy MS
Developmental and comparative immunology 2009 Aug;33(8):901-12
Developmental and comparative immunology 2009 Aug;33(8):901-12
In situ immunocytochemical detection of altered membrane composition induced by cell-cell contact in cultured mammalian cells.
Du W, Cui Z, Tsui ZC, Chen Q, Willingham MC
Microscopy research and technique 2008 Oct;71(10):749-59
Microscopy research and technique 2008 Oct;71(10):749-59
Mammary epithelial cell transformation is associated with deregulation of the vitamin D pathway.
Kemmis CM, Welsh J
Journal of cellular biochemistry 2008 Nov 1;105(4):980-8
Journal of cellular biochemistry 2008 Nov 1;105(4):980-8
Vitamin D receptor levels and binding are reduced in aged rat intestinal subcellular fractions.
González Pardo V, Boland R, de Boland AR
Biogerontology 2008 Apr;9(2):109-18
Biogerontology 2008 Apr;9(2):109-18
Caffeine decreases vitamin D receptor protein expression and 1,25(OH)2D3 stimulated alkaline phosphatase activity in human osteoblast cells.
Rapuri PB, Gallagher JC, Nawaz Z
The Journal of steroid biochemistry and molecular biology 2007 Mar;103(3-5):368-71
The Journal of steroid biochemistry and molecular biology 2007 Mar;103(3-5):368-71
VDR-dependent regulation of mast cell maturation mediated by 1,25-dihydroxyvitamin D3.
Baroni E, Biffi M, Benigni F, Monno A, Carlucci D, Carmeliet G, Bouillon R, D'Ambrosio D
Journal of leukocyte biology 2007 Jan;81(1):250-62
Journal of leukocyte biology 2007 Jan;81(1):250-62
1alpha,25-dihydroxy-vitamin D3 stimulation of bronchial smooth muscle cells induces autocrine, contractility, and remodeling processes.
Bossé Y, Maghni K, Hudson TJ
Physiological genomics 2007 Apr 24;29(2):161-8
Physiological genomics 2007 Apr 24;29(2):161-8
Oral treatment with a vitamin D3 analogue (BXL628) has anti-inflammatory effects in rodent model of interstitial cystitis.
Benigni F, Baroni E, Zecevic M, Zvara P, Streng T, Hedlund P, Colli E, D'Ambrosio D, Andersson KE
BJU international 2006 Mar;97(3):617-24
BJU international 2006 Mar;97(3):617-24
Normocalcemic primary hyperparathyroidism in patients with recurrent kidney stones: pathological analysis of parathyroid glands.
Yang AH, Hsu CW, Chen JY, Tseng LM, Won GS, Lee CH
Virchows Archiv : an international journal of pathology 2006 Jul;449(1):62-8
Virchows Archiv : an international journal of pathology 2006 Jul;449(1):62-8
Prostate cancer cell type-specific involvement of the VDR and RXR in regulation of the human PTHrP gene via a negative VDRE.
Sepulveda VA, Weigel NL, Falzon M
Steroids 2006 Feb;71(2):102-15
Steroids 2006 Feb;71(2):102-15
Complex role of the vitamin D receptor and its ligand in adipogenesis in 3T3-L1 cells.
Blumberg JM, Tzameli I, Astapova I, Lam FS, Flier JS, Hollenberg AN
The Journal of biological chemistry 2006 Apr 21;281(16):11205-13
The Journal of biological chemistry 2006 Apr 21;281(16):11205-13
Abnormal parathyroid cell proliferation precedes biochemical abnormalities in a mouse model of primary hyperparathyroidism.
Mallya SM, Gallagher JJ, Wild YK, Kifor O, Costa-Guda J, Saucier K, Brown EM, Arnold A
Molecular endocrinology (Baltimore, Md.) 2005 Oct;19(10):2603-9
Molecular endocrinology (Baltimore, Md.) 2005 Oct;19(10):2603-9
EB1089, a vitamin D receptor agonist, reduces proliferation and decreases tumor growth rate in a mouse model of hormone-induced mammary cancer.
Milliken EL, Zhang X, Flask C, Duerk JL, MacDonald PN, Keri RA
Cancer letters 2005 Nov 18;229(2):205-15
Cancer letters 2005 Nov 18;229(2):205-15
Characteristics of a human prostate stromal cell line related to its use in a stromal-epithelial coculture model for the study of cancer chemoprevention.
Diaw L, Roth M, Schwinn DA, d'Alelio ME, Green LJ, Tangrea JA
In vitro cellular & developmental biology. Animal 2005 May-Jun;41(5-6):142-8
In vitro cellular & developmental biology. Animal 2005 May-Jun;41(5-6):142-8
1 alpha,25-Dihydroxyvitamin D(3) is a preventive factor in the metastasis of lung cancer.
Nakagawa K, Kawaura A, Kato S, Takeda E, Okano T
Carcinogenesis 2005 Feb;26(2):429-40
Carcinogenesis 2005 Feb;26(2):429-40
Importin 4 is responsible for ligand-independent nuclear translocation of vitamin D receptor.
Miyauchi Y, Michigami T, Sakaguchi N, Sekimoto T, Yoneda Y, Pike JW, Yamagata M, Ozono K
The Journal of biological chemistry 2005 Dec 9;280(49):40901-8
The Journal of biological chemistry 2005 Dec 9;280(49):40901-8
Identification and characterization of a response element in the EGFR promoter that mediates transcriptional repression by 1,25-dihydroxyvitamin D3 in breast cancer cells.
McGaffin KR, Chrysogelos SA
Journal of molecular endocrinology 2005 Aug;35(1):117-33
Journal of molecular endocrinology 2005 Aug;35(1):117-33
Accelerated mammary gland development during pregnancy and delayed postlactational involution in vitamin D3 receptor null mice.
Zinser GM, Welsh J
Molecular endocrinology (Baltimore, Md.) 2004 Sep;18(9):2208-23
Molecular endocrinology (Baltimore, Md.) 2004 Sep;18(9):2208-23
Inhibition of serum-stimulated mitogen activated protein kinase by 1alpha,25(OH)2-vitamin D3 in MCF-7 breast cancer cells.
Capiati DA, Rossi AM, Picotto G, Benassati S, Boland RL
Journal of cellular biochemistry 2004 Oct 1;93(2):384-97
Journal of cellular biochemistry 2004 Oct 1;93(2):384-97
The functional consequences of cross-talk between the vitamin D receptor and ERK signaling pathways are cell-specific.
Narayanan R, Sepulveda VA, Falzon M, Weigel NL
The Journal of biological chemistry 2004 Nov 5;279(45):47298-310
The Journal of biological chemistry 2004 Nov 5;279(45):47298-310
Sequential versus combined treatment of human breast cancer cells with antiestrogens and the vitamin D analogue EB1089 and evaluation of predictive markers for vitamin D treatment.
Christensen GL, Jepsen JS, Fog CK, Christensen IJ, Lykkesfeldt AE
Breast cancer research and treatment 2004 May;85(1):53-63
Breast cancer research and treatment 2004 May;85(1):53-63
Androgen and vitamin D receptor expression in archival human breast tumors.
Krishan A, Arya P, Ganjei-Azar P, Shirley SE, Escoffery CT, Nadji M
Cytometry. Part B, Clinical cytometry 2004 Mar;58(1):53-60
Cytometry. Part B, Clinical cytometry 2004 Mar;58(1):53-60
Vitamin D3 modulation of plasminogen activator inhibitor type-1 in human breast carcinomas under organ culture.
Barbosa EM, Nonogaki S, Katayama ML, Folgueira MA, Alves VF, Brentani MM
Virchows Archiv : an international journal of pathology 2004 Feb;444(2):175-82
Virchows Archiv : an international journal of pathology 2004 Feb;444(2):175-82
Vitamin D receptor status alters mammary gland morphology and tumorigenesis in MMTV-neu mice.
Zinser GM, Welsh J
Carcinogenesis 2004 Dec;25(12):2361-72
Carcinogenesis 2004 Dec;25(12):2361-72
Randomized study of high-dose pulse calcitriol or placebo prior to radical prostatectomy.
Beer TM, Myrthue A, Garzotto M, O'hara MF, Chin R, Lowe BA, Montalto MA, Corless CL, Henner WD
Cancer epidemiology, biomarkers & prevention : a publication of the American Association for Cancer Research, cosponsored by the American Society of Preventive Oncology 2004 Dec;13(12):2225-32
Cancer epidemiology, biomarkers & prevention : a publication of the American Association for Cancer Research, cosponsored by the American Society of Preventive Oncology 2004 Dec;13(12):2225-32
Effect of cellular environment on the selective activation of the vitamin D receptor by 1alpha,25-dihydroxyvitamin D3 and its analog 1alpha-fluoro-16-ene-20-epi-23-ene-26,27-bishomo-25-hydroxyvitamin D3 (Ro-26-9228).
Ismail A, Nguyen CV, Ahene A, Fleet JC, Uskokovic MR, Peleg S
Molecular endocrinology (Baltimore, Md.) 2004 Apr;18(4):874-87
Molecular endocrinology (Baltimore, Md.) 2004 Apr;18(4):874-87
Nuclear coactivator-62 kDa/Ski-interacting protein is a nuclear matrix-associated coactivator that may couple vitamin D receptor-mediated transcription and RNA splicing.
Zhang C, Dowd DR, Staal A, Gu C, Lian JB, van Wijnen AJ, Stein GS, MacDonald PN
The Journal of biological chemistry 2003 Sep 12;278(37):35325-36
The Journal of biological chemistry 2003 Sep 12;278(37):35325-36
Efficacy of Vitamin D compounds to modulate estrogen receptor negative breast cancer growth and invasion.
Flanagan L, Packman K, Juba B, O'Neill S, Tenniswood M, Welsh J
The Journal of steroid biochemistry and molecular biology 2003 Feb;84(2-3):181-92
The Journal of steroid biochemistry and molecular biology 2003 Feb;84(2-3):181-92
Vitamin D-inducible calcium transport and gene expression in three Caco-2 cell lines.
Fleet JC, Eksir F, Hance KW, Wood RJ
American journal of physiology. Gastrointestinal and liver physiology 2002 Sep;283(3):G618-25
American journal of physiology. Gastrointestinal and liver physiology 2002 Sep;283(3):G618-25
Deletion of deoxyribonucleic acid binding domain of the vitamin D receptor abrogates genomic and nongenomic functions of vitamin D.
Erben RG, Soegiarto DW, Weber K, Zeitz U, Lieberherr M, Gniadecki R, Möller G, Adamski J, Balling R
Molecular endocrinology (Baltimore, Md.) 2002 Jul;16(7):1524-37
Molecular endocrinology (Baltimore, Md.) 2002 Jul;16(7):1524-37
Enhancement of VDR-mediated transcription by phosphorylation: correlation with increased interaction between the VDR and DRIP205, a subunit of the VDR-interacting protein coactivator complex.
Barletta F, Freedman LP, Christakos S
Molecular endocrinology (Baltimore, Md.) 2002 Feb;16(2):301-14
Molecular endocrinology (Baltimore, Md.) 2002 Feb;16(2):301-14
Novel N-terminal variant of human VDR.
Sunn KL, Cock TA, Crofts LA, Eisman JA, Gardiner EM
Molecular endocrinology (Baltimore, Md.) 2001 Sep;15(9):1599-609
Molecular endocrinology (Baltimore, Md.) 2001 Sep;15(9):1599-609
Carbonic anhydrase II is an AP-1 target gene in osteoclasts.
David JP, Rincon M, Neff L, Horne WC, Baron R
Journal of cellular physiology 2001 Jul;188(1):89-97
Journal of cellular physiology 2001 Jul;188(1):89-97
Glucocorticoid receptor-interacting protein-1 and receptor-associated coactivator-3 differentially interact with the vitamin D receptor (VDR) and regulate VDR-retinoid X receptor transcriptional cross-talk.
Issa LL, Leong GM, Barry JB, Sutherland RL, Eisman JA
Endocrinology 2001 Apr;142(4):1606-15
Endocrinology 2001 Apr;142(4):1606-15
Regulation of ligand-induced heterodimerization and coactivator interaction by the activation function-2 domain of the vitamin D receptor.
Liu YY, Nguyen C, Peleg S
Molecular endocrinology (Baltimore, Md.) 2000 Nov;14(11):1776-87
Molecular endocrinology (Baltimore, Md.) 2000 Nov;14(11):1776-87
Immunochemical studies on the putative plasmalemmal receptor for 1, 25(OH)(2)D(3). I. Chick intestine.
Nemere I, Ray R, McManus W
American journal of physiology. Endocrinology and metabolism 2000 Jun;278(6):E1104-14
American journal of physiology. Endocrinology and metabolism 2000 Jun;278(6):E1104-14
Immunochemical studies on the putative plasmalemmal receptor for 1, 25(OH)(2)D(3). I. Chick intestine.
Nemere I, Ray R, McManus W
American journal of physiology. Endocrinology and metabolism 2000 Jun;278(6):E1104-14
American journal of physiology. Endocrinology and metabolism 2000 Jun;278(6):E1104-14
Regulation of rat cytochrome P450C24 (CYP24) gene expression. Evidence for functional cooperation of Ras-activated Ets transcription factors with the vitamin D receptor in 1,25-dihydroxyvitamin D(3)-mediated induction.
Dwivedi PP, Omdahl JL, Kola I, Hume DA, May BK
The Journal of biological chemistry 2000 Jan 7;275(1):47-55
The Journal of biological chemistry 2000 Jan 7;275(1):47-55
Cofactor dynamics and sufficiency in estrogen receptor-regulated transcription.
Shang Y, Hu X, DiRenzo J, Lazar MA, Brown M
Cell 2000 Dec 8;103(6):843-52
Cell 2000 Dec 8;103(6):843-52
Immunochemical studies on the putative plasmalemmal receptor for 1, 25-dihydroxyvitamin D(3). III. Vitamin D status.
Nemere I, Campbell K
Steroids 2000 Aug;65(8):451-7
Steroids 2000 Aug;65(8):451-7
1,25-Dihydroxyvitamin D3 increases nuclear vitamin D3 receptors by blocking ubiquitin/proteasome-mediated degradation in human skin.
Li XY, Boudjelal M, Xiao JH, Peng ZH, Asuru A, Kang S, Fisher GJ, Voorhees JJ
Molecular endocrinology (Baltimore, Md.) 1999 Oct;13(10):1686-94
Molecular endocrinology (Baltimore, Md.) 1999 Oct;13(10):1686-94
Identification of amino acid sequence in the hinge region of human vitamin D receptor that transfers a cytosolic protein to the nucleus.
Michigami T, Suga A, Yamazaki M, Shimizu C, Cai G, Okada S, Ozono K
The Journal of biological chemistry 1999 Nov 19;274(47):33531-8
The Journal of biological chemistry 1999 Nov 19;274(47):33531-8
Identification of amino acid sequence in the hinge region of human vitamin D receptor that transfers a cytosolic protein to the nucleus.
Michigami T, Suga A, Yamazaki M, Shimizu C, Cai G, Okada S, Ozono K
The Journal of biological chemistry 1999 Nov 19;274(47):33531-8
The Journal of biological chemistry 1999 Nov 19;274(47):33531-8
Differential regulation of gene transcription in subpopulations of human B lymphocytes by vitamin D3.
Morgan JW, Sliney DJ, Morgan DM, Maizel AL
Endocrinology 1999 Jan;140(1):381-91
Endocrinology 1999 Jan;140(1):381-91
Vitamin D3 differentially regulates parathyroid hormone/parathyroid hormone-related peptide receptor expression in bone and cartilage.
Amizuka N, Kwan MY, Goltzman D, Ozawa H, White JH
The Journal of clinical investigation 1999 Feb;103(3):373-81
The Journal of clinical investigation 1999 Feb;103(3):373-81
Induction of a functional vitamin D receptor in all-trans-retinoic acid-induced monocytic differentiation of M2-type leukemic blast cells.
Manfredini R, Trevisan F, Grande A, Tagliafico E, Montanari M, Lemoli R, Visani G, Tura S, Ferrari S, Ferrari S
Cancer research 1999 Aug 1;59(15):3803-11
Cancer research 1999 Aug 1;59(15):3803-11
Characterization of the activation function-2 domain of the human 1,25-dihydroxyvitamin D3 receptor.
Nakajima S, Yamagata M, Sakai N, Ozono K
Molecular and cellular endocrinology 1998 Apr 30;139(1-2):15-24
Molecular and cellular endocrinology 1998 Apr 30;139(1-2):15-24
Heterodimeric DNA binding by the vitamin D receptor and retinoid X receptors is enhanced by 1,25-dihydroxyvitamin D3 and inhibited by 9-cis-retinoic acid. Evidence for allosteric receptor interactions.
Thompson PD, Jurutka PW, Haussler CA, Whitfield GK, Haussler MR
The Journal of biological chemistry 1998 Apr 3;273(14):8483-91
The Journal of biological chemistry 1998 Apr 3;273(14):8483-91
Subcellular distribution of normal and mutant vitamin D receptors in living cells. Studies with a novel fluorescent ligand.
Barsony J, Renyi I, McKoy W
The Journal of biological chemistry 1997 Feb 28;272(9):5774-82
The Journal of biological chemistry 1997 Feb 28;272(9):5774-82
Subcellular distribution of normal and mutant vitamin D receptors in living cells. Studies with a novel fluorescent ligand.
Barsony J, Renyi I, McKoy W
The Journal of biological chemistry 1997 Feb 28;272(9):5774-82
The Journal of biological chemistry 1997 Feb 28;272(9):5774-82
Vitamin D receptor binding to the negative human parathyroid hormone vitamin D response element does not require the retinoid x receptor.
Mackey SL, Heymont JL, Kronenberg HM, Demay MB
Molecular endocrinology (Baltimore, Md.) 1996 Mar;10(3):298-305
Molecular endocrinology (Baltimore, Md.) 1996 Mar;10(3):298-305
Identification and characterization of 1,25-dihydroxyvitamin D3-responsive repressor sequences in the rat parathyroid hormone-related peptide gene.
Kremer R, Sebag M, Champigny C, Meerovitch K, Hendy GN, White J, Goltzman D
The Journal of biological chemistry 1996 Jul 5;271(27):16310-6
The Journal of biological chemistry 1996 Jul 5;271(27):16310-6
Characterization of a response element in the 5'-flanking region of the avian (chicken) PTH gene that mediates negative regulation of gene transcription by 1,25-dihydroxyvitamin D3 and binds the vitamin D3 receptor.
Liu SM, Koszewski N, Lupez M, Malluche HH, Olivera A, Russell J
Molecular endocrinology (Baltimore, Md.) 1996 Feb;10(2):206-15
Molecular endocrinology (Baltimore, Md.) 1996 Feb;10(2):206-15
Transcriptional repression of the interleukin-2 gene by vitamin D3: direct inhibition of NFATp/AP-1 complex formation by a nuclear hormone receptor.
Alroy I, Towers TL, Freedman LP
Molecular and cellular biology 1995 Oct;15(10):5789-99
Molecular and cellular biology 1995 Oct;15(10):5789-99
Monocytic differentiation of acute promyelocytic leukemia cells in response to 1,25-dihydroxyvitamin D3 is independent of nuclear receptor binding.
Bhatia M, Kirkland JB, Meckling-Gill KA
The Journal of biological chemistry 1995 Jul 7;270(27):15962-5
The Journal of biological chemistry 1995 Jul 7;270(27):15962-5
20-epi-vitamin D3 analogues: a novel class of potent inhibitors of proliferation and inducers of differentiation of human breast cancer cell lines.
Elstner E, Linker-Israeli M, Said J, Umiel T, de Vos S, Shintaku IP, Heber D, Binderup L, Uskokovic M, Koeffler HP
Cancer research 1995 Jul 1;55(13):2822-30
Cancer research 1995 Jul 1;55(13):2822-30
Vitamin D receptor gene expression in mammalian kidney.
Liu L, Ng M, Iacopino AM, Dunn ST, Hughes MR, Bourdeau JE
Journal of the American Society of Nephrology : JASN 1994 Nov;5(5):1251-8
Journal of the American Society of Nephrology : JASN 1994 Nov;5(5):1251-8
Functional block for 1 alpha,25-dihydroxyvitamin D3-mediated gene regulation in human B lymphocytes.
Morgan JW, Reddy GS, Uskokovic MR, May BK, Omdahl JL, Maizel AL, Sharma S
The Journal of biological chemistry 1994 May 6;269(18):13437-43
The Journal of biological chemistry 1994 May 6;269(18):13437-43
Transcriptional and posttranscriptional mechanisms modulate creatine kinase expression during differentiation of osteoblastic cells.
Ch'ng JL, Ibrahim B
The Journal of biological chemistry 1994 Jan 21;269(3):2336-41
The Journal of biological chemistry 1994 Jan 21;269(3):2336-41
Specific binding to vitamin D response elements of chicken intestinal DNA-binding activity is not related to the vitamin D receptor.
Ferrari S, Battini R, Molinari S
Molecular endocrinology (Baltimore, Md.) 1994 Feb;8(2):173-81
Molecular endocrinology (Baltimore, Md.) 1994 Feb;8(2):173-81
Characterization of a vitamin D3-resistant human chronic myelogenous leukemia cell line.
Lasky SR, Posner MR, Iwata K, Santos-Moore A, Yen A, Samuel V, Clark J, Maizel AL
Blood 1994 Dec 15;84(12):4283-94
Blood 1994 Dec 15;84(12):4283-94
Baculovirus-mediated expression of the human vitamin D receptor. Functional characterization, vitamin D response element interactions, and evidence for a receptor auxiliary factor.
MacDonald PN, Haussler CA, Terpening CM, Galligan MA, Reeder MC, Whitfield GK, Haussler MR
The Journal of biological chemistry 1991 Oct 5;266(28):18808-13
The Journal of biological chemistry 1991 Oct 5;266(28):18808-13
Human vitamin D receptor is selectively phosphorylated by protein kinase C on serine 51, a residue crucial to its trans-activation function.
Hsieh JC, Jurutka PW, Galligan MA, Terpening CM, Haussler CA, Samuels DS, Shimizu Y, Shimizu N, Haussler MR
Proceedings of the National Academy of Sciences of the United States of America 1991 Oct 15;88(20):9315-9
Proceedings of the National Academy of Sciences of the United States of America 1991 Oct 15;88(20):9315-9
Human vitamin D receptor is selectively phosphorylated by protein kinase C on serine 51, a residue crucial to its trans-activation function.
Hsieh JC, Jurutka PW, Galligan MA, Terpening CM, Haussler CA, Samuels DS, Shimizu Y, Shimizu N, Haussler MR
Proceedings of the National Academy of Sciences of the United States of America 1991 Oct 15;88(20):9315-9
Proceedings of the National Academy of Sciences of the United States of America 1991 Oct 15;88(20):9315-9
Immunohistochemical detection of 1,25-dihydroxyvitamin D3 receptors and estrogen receptors by monoclonal antibodies: comparison of four immunoperoxidase methods.
Milde P, Merke J, Ritz E, Haussler MR, Rauterberg EW
The journal of histochemistry and cytochemistry : official journal of the Histochemistry Society 1989 Nov;37(11):1609-17
The journal of histochemistry and cytochemistry : official journal of the Histochemistry Society 1989 Nov;37(11):1609-17
Immunohistochemical detection of 1,25-dihydroxyvitamin D3 receptors and estrogen receptors by monoclonal antibodies: comparison of four immunoperoxidase methods.
Milde P, Merke J, Ritz E, Haussler MR, Rauterberg EW
The journal of histochemistry and cytochemistry : official journal of the Histochemistry Society 1989 Nov;37(11):1609-17
The journal of histochemistry and cytochemistry : official journal of the Histochemistry Society 1989 Nov;37(11):1609-17
Avian and mammalian receptors for 1,25-dihydroxyvitamin D3: in vitro translation to characterize size and hormone-dependent regulation.
Mangelsdorf DJ, Pike JW, Haussler MR
Proceedings of the National Academy of Sciences of the United States of America 1987 Jan;84(2):354-8
Proceedings of the National Academy of Sciences of the United States of America 1987 Jan;84(2):354-8
Monoclonal antibodies to chick intestinal receptors for 1,25-dihydroxyvitamin D3. Interaction and effects of binding on receptor function.
Pike JW
The Journal of biological chemistry 1984 Jan 25;259(2):1167-73
The Journal of biological chemistry 1984 Jan 25;259(2):1167-73
Serum and monoclonal antibodies against the chick intestinal receptor for 1,25-dihydroxyvitamin D3. Generation by a preparation enriched in a 64,000-dalton protein.
Pike JW, Marion SL, Donaldson CA, Haussler MR
The Journal of biological chemistry 1983 Jan 25;258(2):1289-96
The Journal of biological chemistry 1983 Jan 25;258(2):1289-96
Development of hybridomas secreting monoclonal antibodies to the chicken intestinal 1 alpha,25-dihydroxyvitamin D3 receptor.
Pike JW, Donaldson CA, Marion SL, Haussler MR
Proceedings of the National Academy of Sciences of the United States of America 1982 Dec;79(24):7719-23
Proceedings of the National Academy of Sciences of the United States of America 1982 Dec;79(24):7719-23
No comments: Submit comment
Supportive validation
- Submitted by
- Invitrogen Antibodies (provider)
- Main image

- Experimental details
- Immunofluorescent analysis of Vitamin D Receptor (green) showing staining in the nucleus of U251 cells (right) compared to a negative control without primary antibody (left). Formalin-fixed cells were permeabilized with 0.1% Triton X-100 in TBS for 5-10 minutes and blocked with 3% BSA-PBS for 30 minutes at room temperature. Cells were probed with a Vitamin D Receptor monoclonal antibody (Product # MA1-710) in 3% BSA-PBS at a dilution of 1:20 and incubated overnight at 4ºC in a humidified chamber. Cells were washed with PBST and incubated with a DyLight-conjugated secondary antibody in PBS at room temperature in the dark. Nuclei (blue) were stained with Hoechst or DAPI. Images were taken at a magnification of 60x.
- Submitted by
- Invitrogen Antibodies (provider)
- Main image

- Experimental details
- Immunofluorescent analysis of Vitamin D Receptor (green) showing staining in the nucleus of U251 cells (right) compared to a negative control without primary antibody (left). Formalin-fixed cells were permeabilized with 0.1% Triton X-100 in TBS for 5-10 minutes and blocked with 3% BSA-PBS for 30 minutes at room temperature. Cells were probed with a Vitamin D Receptor monoclonal antibody (Product # MA1-710) in 3% BSA-PBS at a dilution of 1:20 and incubated overnight at 4ºC in a humidified chamber. Cells were washed with PBST and incubated with a DyLight-conjugated secondary antibody in PBS at room temperature in the dark. Nuclei (blue) were stained with Hoechst or DAPI. Images were taken at a magnification of 60x.
- Submitted by
- Invitrogen Antibodies (provider)
- Main image

- Experimental details
- Immunofluorescent analysis of Vitamin D Receptor (green) showing staining in the nucleus of U251 cells (right) compared to a negative control without primary antibody (left). Formalin-fixed cells were permeabilized with 0.1% Triton X-100 in TBS for 5-10 minutes and blocked with 3% BSA-PBS for 30 minutes at room temperature. Cells were probed with a Vitamin D Receptor monoclonal antibody (Product # MA1-710) in 3% BSA-PBS at a dilution of 1:20 and incubated overnight at 4ºC in a humidified chamber. Cells were washed with PBST and incubated with a DyLight-conjugated secondary antibody in PBS at room temperature in the dark. Nuclei (blue) were stained with Hoechst or DAPI. Images were taken at a magnification of 60x.
Supportive validation
- Submitted by
- Invitrogen Antibodies (provider)
- Main image

- Experimental details
- NULL
- Submitted by
- Invitrogen Antibodies (provider)
- Main image

- Experimental details
- NULL
- Submitted by
- Invitrogen Antibodies (provider)
- Main image

- Experimental details
- NULL
- Submitted by
- Invitrogen Antibodies (provider)
- Main image

- Experimental details
- NULL
- Submitted by
- Invitrogen Antibodies (provider)
- Main image

- Experimental details
- NULL
- Submitted by
- Invitrogen Antibodies (provider)
- Main image

- Experimental details
- NULL
- Submitted by
- Invitrogen Antibodies (provider)
- Main image

- Experimental details
- NULL
- Submitted by
- Invitrogen Antibodies (provider)
- Main image

- Experimental details
- NULL
- Submitted by
- Invitrogen Antibodies (provider)
- Main image

- Experimental details
- NULL
- Submitted by
- Invitrogen Antibodies (provider)
- Main image

- Experimental details
- NULL
- Submitted by
- Invitrogen Antibodies (provider)
- Main image

- Experimental details
- NULL
- Submitted by
- Invitrogen Antibodies (provider)
- Main image

- Experimental details
- NULL
- Submitted by
- Invitrogen Antibodies (provider)
- Main image

- Experimental details
- NULL
- Submitted by
- Invitrogen Antibodies (provider)
- Main image

- Experimental details
- NULL
- Submitted by
- Invitrogen Antibodies (provider)
- Main image

- Experimental details
- NULL
- Submitted by
- Invitrogen Antibodies (provider)
- Main image

- Experimental details
- NULL
- Submitted by
- Invitrogen Antibodies (provider)
- Main image

- Experimental details
- NULL
- Submitted by
- Invitrogen Antibodies (provider)
- Main image

- Experimental details
- NULL
- Submitted by
- Invitrogen Antibodies (provider)
- Main image

- Experimental details
- NULL
- Submitted by
- Invitrogen Antibodies (provider)
- Main image

- Experimental details
- NULL
- Submitted by
- Invitrogen Antibodies (provider)
- Main image

- Experimental details
- NULL
- Submitted by
- Invitrogen Antibodies (provider)
- Main image

- Experimental details
- NULL
- Submitted by
- Invitrogen Antibodies (provider)
- Main image

- Experimental details
- Figure 7 Results of the in vivo study (A + B) and the primary cell culture (C + D) of Col2-pd2EGFP transgenic mice growth plate chondrocytes. A: Histomorphometry (H&E) and immunofluorescent staining for collagen type X (red) of tibial growth plates from Col2-Col2-pd2EGFP transgenic mice (6 weeks of age) indicating that vitamin D 3 deficient mice (VitD-) developed rickets. Supplementation with 1,25(OH) 2 D 3 (VitD-; +1,25D) reversed the rachitic phenotype as compared with controls (VitD+). Note that Col2-pd2EGFP fluorescence (green) is native (mean +- SD; n = 7). B: Relative ColX , Vdr , Pthrp , and Pthr1 gene expression corrected for reference genes in sorted Col2-pd2EGFP positive growth plate chondrocytes after termination of the study, at 6 weeks of age (mean +- SD; n = 6). Relative target gene expression in the growth plate of control (VitD+) mice was set at 1. C: Relative ColX , Vdr , Pthrp , and Pthr1 gene expression corrected for reference genes in control or 1,25(OH) 2 D 3 -treated cultured primary Col2-pd2EGFP growth plate chondrocytes. Time is shown in days after the start of differentiation (T 0 , T 3 , T 5 , and T 7 ). From T 2 onward, 10 -8 M 1,25(OH) 2 D 3 was daily added to the culture medium. Relative target gene expression at T 0 in the control culture was set at 1. These data were not subjected to statistical analysis due to the small sample size (n = 1 experimental replicate). D: From left to right: Immunofluorescent staining for collagen type X and native e
- Submitted by
- Invitrogen Antibodies (provider)
- Main image

- Experimental details
- Figure 3 Bladder epithelial cells are equipped with the machinery for local 25D 3 conversion and activity. Expression of CYP27B1, VDR and CYP24A1 was detected on mRNA level in normal bladder cells (HBEP) and three bladder cells lines (TERT-NHUC, 5637 and T24) by RT-PCR ( A , C , E ) and on protein level in tissue from bladder biopsies by fluorescence immunohistochemistry ( B , D , F ). mRNA expression results were normalized to expression in the kidney epithelial cell line A498. The proteins are stained with AlexaFluor 594 (red), the cell nucleus with DAPI (blue). CYP27B1 protein was detected in the bladder mucosa where it was evenly distributed in the bladder epithelial layers with an abundance of staining seen in the peri-nuclear area, consistent with its association to mitochondria ( B ). VDR protein was localized in the cytoplasm and nucleus ( D ). Low levels of the CYP24A1 protein were detected in bladder mucosa ( F ). All images are captured at x63 magnification and the right panels of images B, D and F show controls stained without primary antibodies against CYP27B1, VDR and CYP24A1, respectively.
- Submitted by
- Invitrogen Antibodies (provider)
- Main image

- Experimental details
- Figure 1 VDR and PTHrP expression in 1,25(OH) 2 D 3 - and PTHrP-treated ATDC5 chondrocytes in the prehypertrophic phase of differentiation. ATDC5 cells were treated starting from day 7 of differentiation (T 0 ) with 10 -8 M PTHrP or 1,25(OH) 2 D 3 at T 0 , T 24 , and T 48 . A. Relative Vdr gene expression (mean +- SD; n = 8). T 0 in the control culture was set at 1. B: VDR protein expression expressed as VDR/beta-actin ratio (mean +- SD; n = 6). T 0 in the control culture was set at 1. c = control culture, P = 10 -8 M PTHrP-treated culture, d = 10 -8 M 1,25(OH) 2 D 3 -treated culture. C: Relative Pthrp gene expression (mean +- SD; n = 8). T 0 in the control culture was set at 1. D: PTHrP protein levels corrected for DNA content (pg PTHrP/ng DNA) in ATDC5 culture media of control cultures and 10 -8 M 1,25(OH) 2 D 3 -treated cultures, determined using a PTHrP ELISA (mean +- SD; n = 4). * P < 0.05, ** P < 0.01, *** P < 0.001.
- Submitted by
- Invitrogen Antibodies (provider)
- Main image

- Experimental details
- Figure 3 Identification of a functional vitamin D 3 response element (VDRE) in the PTHrP and PTHR1 promoter region. A: Schematic presentation of the mouse PTHrP promoter region with location of the vitamin D 3 response elements (VDREs). Primers were designed for VDRE1 and VDRE2. The location of VDRE1 and VDRE2 upstream from TSS is 913 and 571 bp, respectively. bp, base pairs; TSS, transcription start site. B: VDR ChIP assay performed on ATDC5 cells in the prehypertrophic phase of differentiation. Cells were fixed after 24 h of treatment with 10 -8 M 1,25(OH) 2 D 3 . IgG was used as normalization control and a sequence 1,000 bp upstream of VDRE2 was used as a negative control. Enrichment is given as mean +- SD; n = 8. The results indicate functional binding of 1,25(OH) 2 D 3 and its receptor, the VDR, to the PTHrP promoter region. C: Overview of expected VDREs in the PTHR1 promoter region. The PTHR1 gene has two promoter regions, P1 and P2. In bone and cartilage, the P2 promoter controls PTHR1 expression, whereas expression of P1 is restricted mainly to the kidney. The location of the expected VDRE1 (AGGTGA) and VDRE2 (GGTTGA) is 2,092; and 2,027 bp upstream from TSS, respectively. The arrows indicate the position of the primers used in this study. bp, base pairs; TSS, transcription start site. D: VDR ChIP assay performed on ATDC5 cells in the prehypertrophic phase of differentiation. The VDRE combination contains both the expected VDRE1 and VDRE2 sequence. The same conditions
- Submitted by
- Invitrogen Antibodies (provider)
- Main image

- Experimental details
- Figure 4 The role of VDR in the paracrine feedback loop between PTHrP and 1,25(OH) 2 D 3 . A,B: Relative Vdr and Pthrp gene expression in ATDC5 cells in the prehypertrophic phase of differentiation (mean +- SD; n = 6). In the VDR-oligo groups, silencing of the VDR was performed on differentiation day 4. At T 0 (day 7 of differentiation), T 24 , and T 48 , 10 -8 M 1,25(OH) 2 D 3 was added to the three 1,25(OH) 2 D 3 -treated culture groups. Relative target gene expression at T 0 in the control culture was set at 1. C: Western blot analysis confirming the successful siRNA transfection in 10 -8 M 1,25(OH) 2 D 3 -treated prehypertrophic ATDC5 cells with approximately 50% downregulation of VDR production. Time is shown in hours after 1,25(OH) 2 D 3 was first added and the VDR/beta-actin ratio (mean +- SD; n = 3) in the 1,25(OH) 2 D 3 culture at T 24 was set at 1. d = 10 -8 M 1,25(OH) 2 D 3 -supplemented culture, ds = 1,25(OH) 2 D 3 + scrambled mock culture, do = 1,25(OH) 2 D 3 + VDR-oligo culture. D: PTHrP protein levels (mean +- SD; n = 3) corrected for DNA content in ATDC5 culture media, determined using a PTHrP ELISA. * P < 0.05, ** P < 0.01, *** P < 0.001.
- Submitted by
- Invitrogen Antibodies (provider)
- Main image

- Experimental details
- Fig. 1 LSD1 expression in prostate tissues is increased in advanced prostate tumors. Western blot and immunohistochemistry (IHC) staining were used to measure protein levels of LSD1 and VDR in wild-type (WT) and TRAMP mice. CWR22 xenograft mice were used to investigate the role of LSD1 and VDR in PCa growth kinetics. a Western blotting image showing the expression of LSD1 and VDR protein levels in wild-type and TRAMP prostate lysates. WT wild-type mouse, T tumor/TRAMP mouse, CR castration-recurrent tumor from TRAMP mouse. b LSD1 ( left ) and VDR ( right ) protein quantification of LSD1, or VDR, normalized to GAPDH. Data from wild-type samples were compared with the data from tumor samples using Student's t test. p values are indicated in the plot. c LSD1 and VDR IHC staining in age-matched prostate samples of 25-week-old TRAMP and WT mice. Staining shows a strong nuclear localization, in brown , in both WT and TRAMP tumors, with a stronger signal in tumor. Labels in the image indicate protein (LSD1, VDR), magnification (x 10, x 20), and tissue type (WT, tumor (T)). d Kaplan-Meier plots showing time to recurrence for CWR22 xenografts, measured as time necessary for the tumor to reach 1000 mm 3 in volume. The X -axis indicates weeks of the experiment where time 0 is the time of testosterone pellet removal. The Y -axis indicates the percentage of mice with tumor that did not reach 1000 mm 3 . The black lines indicate mice with low LSD1/VDR levels, and the red lines indicate
- Submitted by
- Invitrogen Antibodies (provider)
- Main image

- Experimental details
- Figure 1 Expression of the VDR in aging mammary glands of WT mice. A. Real Time PCR for VDR gene expression in aging mammary glands (12, 14, and 16 months) derived from wild type (WT) mice were compared to mature 10 week (10wk) pubertal and late pregnancy mammary glands. Data are expressed relative to 18S RNA (Relative VDR Expression) and represent mean +- s.e.m. of triplicate runs. B. Western blot of VDR protein expression in aging mammary glands (12 and 14 months) from WT mice, which is undetectable in VDR KO glands. C. Formalin fixed sections of mammary gland from 12, 14, and 16 month old WT mice were subjected to immunohistochemistry with a monoclonal antibody directed against VDR. A representative stained section of a 12 month WT gland shows positive staining in the mammary epithelium, stroma and adipose, a pattern that is similar to pubertal mammary gland expression [15] . VDR positive cells appear brown against the blue hematoxylin counterstain.
- Submitted by
- Invitrogen Antibodies (provider)
- Main image

- Experimental details
- Figure 5 Representative western blot images (A) of chicken calcium-sensing receptor (cCaSR) and chicken vitamin D receptor (cVDR); the quantitative relative expression of cCaSR (B) and cVDR (C) in different tissues at the 40 wk of age (peak production). Data were presented as mean +- SEM, n = 6. Different letters represent a significant difference ( P < 0.05).
- Submitted by
- Invitrogen Antibodies (provider)
- Main image

- Experimental details
- Plate1 Immunohistochemical Staining of VDR and CTLA 4 in Breast Carcinoma Cases A: A case of IDC grade III exhibiting high cytoplasmic expression of CTLA 4 in tumor cells and positive expression in lymphocytes (IHC x 200), B: A case of IDC grade II exhibiting low cytoplasmic expression of CTLA 4 in tumor cells and positive expression in lymphocytes (IHC x 200), C: A case of IDC grade II exhibiting high nuclear expression of VDR (IHC x 200), D: A case of IDC grade II exhibiting low nuclear expression of VDR (IHC x 200). E: A case of IDC grade III exhibiting high nuclear expression of VDR (IHC x 200). F: A case of IDC grade I exhibiting low cytoplasmic expression of CTLA4 (IHC x 200).
- Submitted by
- Invitrogen Antibodies (provider)
- Main image

- Experimental details
- Figure 6 Impact of calcitriol intervention on disease phenotype and vitamin D signaling. The panel of images represent photomicrographs of hematoxylin and eosin stained tongue sections (H&E) along with matched fields of VDR and CYP24A1 (10X magnification). Corresponding Ki67 immunostained field (40X) magnification is also shown on the right. The images for the control (4NQO alone) and the three calcitriol regimens have been shown for normal tongue epithelium ( A ), low-grade dysplasia ( B ), high-grade dysplasia ( C ), and invasive cancer ( D ). Figure 6
- Submitted by
- Invitrogen Antibodies (provider)
- Main image

- Experimental details
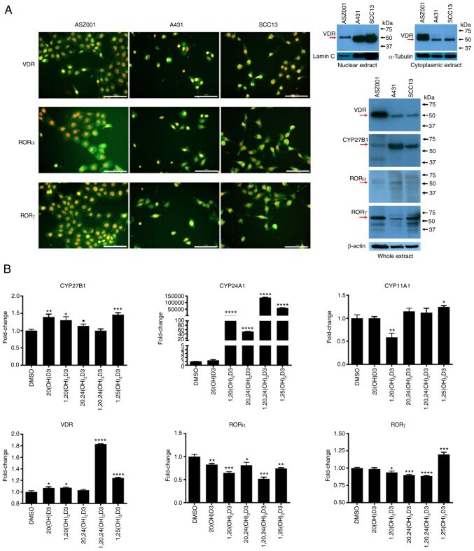
- Expression of nuclear receptors for vitamin D3 hydroxyderivatives and CYP enzymes involved in vitamin D metabolism in murine ASZ001, human A431 and human SCC13 carcinoma lines. (A) Immunofluorescence detection (left panel) was performed using antibodies against VDR (MA1-710) and RORalpha and RORgamma (). The antigen is in green, while cell nuclei are red-counterstained with propidium iodide; scale bar=100 u m. Right panel shows detection of VDR and RORalpha and RORgamma by western blotting (arrows) using specific anti-receptor antibodies (see Materials and methods) for isolated cytoplasmic or nuclear fractions (VDR) from the cells or whole extracts (CYP27B1, RORalpha and RORgamma). Human hepatoma and human melanoma SKMEL-188 cells were used as positive controls for RORalpha and RORgamma. Loading was evaluated using antibodies against lamin C and alpha-tubulin for nuclear or cytoplasmic fractions, respectively, while with anti-beta-actin for whole extracts. (B) shows expression at the mRNA level of Cyp27b1, Cyp24a1, Cyp11a1, Vdr, Rora and Rorc , respectively in ASZ001 murine carcinoma line treated with 10 -7 M of the secosteroids listed on the x-axis. Data represent fold change, using beta-actin as a housekeeping gene and are shown as means +- SEM (n=4) with * P
- Submitted by
- Invitrogen Antibodies (provider)
- Main image

- Experimental details
- Figure 3 Protein and mRNA levels of HK2 cells analyzed by western blot and RT-PCR. (a), (b), and (c) show the protein levels of VDR, p-AKT, and UCP2 evaluated by western blot. (d) mRNA levels of VDR, AKT, and UCP2 measured by RT-PCR. Results are presented as the fold change in activity relative to normoxic cells. The data are expressed as the mean +- SD. *p
- Submitted by
- Invitrogen Antibodies (provider)
- Main image

- Experimental details
- Figure 5 Effects of calcitriol, PPAR stimulators and ERAD inhibitor on expression of VDR. ( A ) HCV-infected Huh7.5-SEAP cells (1.5 x 10 4 ) were treated with 5 muM of Wy14643, 10 muM of linoleic acid, 30 muM of Ly171883, or 20 muM of kifunensine for 1 h ahead of treatments with 100 nM of calcitriol for 6 days in a 24-well plate, fixed with 1% paraformaldehyde, stained with core and VDR antibodies and counterstained with DAPI. After staining, these cells were mounted on glass slides and observed under confocal laser scanning microscope. Scale bar, 10 muM; ( B ) The arbitrary units (AU) of immunofluorescence intensity were assessed using Image J; ( C ) Cell lysates (7 x 10 5 ) were collected and the VDR level was detected by Western blot. Data are expressed as mean +- SD obtained from three individual experiments. # p < 0.05 and ## p < 0.01 vs. compared with the HCV-infected Huh7.5-SEAP group. & p < 0.05 and && p < 0.01 vs. the calcitriol-treated group. The symbol (-) referred to the cells without HCV infection; the symbol (+) referred to the cells with HCV infection; the symbol (++) referred to the cells with HCV infection and co-treated with drug (e.g., calcitriol, individual PPAR agonist, or ERAD inhibitor); the symbol (+++) referred to the HCV-infected cells pre-incubated with individual PPAR agonist or ERAD inhibitor before calcitriol treatment.
- Submitted by
- Invitrogen Antibodies (provider)
- Main image

- Experimental details
- 2 Localization of VDR and 1alpha-OHase in human primary breast adipocytes. Adipocytes were plated and grown on chamber slides, formalin fixed, and either processed as unstained control cells (a,b) or stained to detect 1alpha-OHase (d), VDR (e), or the nuclear compartment using DAPI incorporation (c,f). Primary adipocytes were incubated with 1alpha-OHase (d) or without (a) primary antibody directed against 1alpha-OHase protein to assess the expression and localization within primary adipocytes. 1alpha-OHase expression is shown as brown cytoplasmic staining (d) against the blue hematoxylin counterstain (a,d). Immunofluorescent detection of VDR (e) shows nuclear staining within the adipocytes compared to the no primary antibody control (b). Nuclear incorporation of DAPI staining (c,f) of control cells (b) or VDR stained cells (f) emphasizes the nuclear localization of VDR expression.
- Submitted by
- Invitrogen Antibodies (provider)
- Main image

- Experimental details
- Fig. 5 BMP inhibition promotes osteoblast differentiation in myeloma in vivo via down-regulation of Wnt inhibitors. a Mineralisation of murine pre-osteoblast cell line 2T3 in the presence of LDN193189 or BMPR1a-FC. b - e Histomorphometric analysis of haematoxylin- and TRAP-stained femur sections from healthy and myeloma-bearing mice: n = 5 per control group, 10 per myeloma group, total n = 30. Missing data points: see Methods . b Bone-lining cell density (N.Ob/T.Ar, per mm 3 ) in mice treated with vehicle vs. LDN193189 and vehicle vs. BMPR1a-FC. c Mineral apposition rate (mum per day) and bone formation rate (mum 3 /mum 2 per day) in healthy and myeloma-bearing mice treated with vehicle vs. LDN193189. d Images of bone-lining cell layer in healthy mice treated with vehicle, LDN193189 or BMPR1a-FC. e Bone-lining cell layer thickness (mum) in healthy mice treated with vehicle vs. BMPR1a-FC and vehicle vs. LDN193189. f Images of bone-lining cell layer in healthy mice treated with vehicle vs. BMPR1a-Fc, stained for osterix and vitamin D receptor (VDR). Blue = Hoescht, green = osterix, red = VDR, yellow/orange = expression of osterix and VDR. Scale bar = 100 mum. g Gene sets enriched (FDR 25 genes) on GSEA of stromal progenitors from LDN193189 vs. vehicle-treated myeloma-bearing mice. h Effect of siRNA double knockdown of Acvr1 and Bmpr1a (rat osteosarcoma line UMR-106.01) on Acvr1 , Bmpr1a , Smad6 , Dkk1 and Sost (sclerostin) gene expression ( n = 4 replicates). Effect