Antibody data
- Antibody Data
- Antigen structure
- References [24]
- Comments [0]
- Validations
- Western blot [1]
- Other assay [2]
Submit
Validation data
Reference
Comment
Report error
- Product number
- MA5-16124 - Provider product page

- Provider
- Invitrogen Antibodies
- Product name
- SREBP1 Monoclonal Antibody (2A4)
- Antibody type
- Monoclonal
- Antigen
- Other
- Description
- In Western blot, a band can be seen at 125 kDa (precursor) and additional bands may be seen at 60-70 kDa (cleaved). Suggested positive control: IMR 5 and HeLa cells..
- Reactivity
- Human, Mouse, Rat, Canine, Chicken/Avian, Hamster
- Host
- Mouse
- Isotype
- IgG
- Antibody clone number
- 2A4
- Vial size
- 100 μL
- Concentration
- 1 mg/mL
- Storage
- Store at 4°C short term. For long term storage, store at -20°C, avoiding freeze/thaw cycles.
Submitted references TNF-Receptor-1 inhibition reduces liver steatosis, hepatocellular injury and fibrosis in NAFLD mice.
Protein Arginine Methyltransferase PRMT5 Regulates Fatty Acid Metabolism and Lipid Droplet Biogenesis in White Adipose Tissues.
Treg Cells Promote the SREBP1-Dependent Metabolic Fitness of Tumor-Promoting Macrophages via Repression of CD8(+) T Cell-Derived Interferon-γ.
Reprogramming towards anabolism impedes degeneration in a preclinical model of retinitis pigmentosa.
TTC39B deficiency stabilizes LXR reducing both atherosclerosis and steatohepatitis.
PPARδ activation attenuates hepatic steatosis in Ldlr-/- mice by enhanced fat oxidation, reduced lipogenesis, and improved insulin sensitivity.
The epigenetic drug 5-azacytidine interferes with cholesterol and lipid metabolism.
Lack of liver X receptors leads to cell proliferation in a model of mouse dorsal prostate epithelial cell.
Effect of cholesterol on lipogenesis and VLDL-TG assembly and secretion in goose primary hepatocytes.
Inhibition of intestinal bile acid transporter Slc10a2 improves triglyceride metabolism and normalizes elevated plasma glucose levels in mice.
Evaluation of Fbxw7 expression and its correlation with expression of SREBP-1 in a mouse model of NAFLD.
The lipogenic transcription factor ChREBP dissociates hepatic steatosis from insulin resistance in mice and humans.
The oxysterol 24(s),25-epoxycholesterol attenuates human smooth muscle-derived foam cell formation via reduced low-density lipoprotein uptake and enhanced cholesterol efflux.
Glucose 6-phosphate, rather than xylulose 5-phosphate, is required for the activation of ChREBP in response to glucose in the liver.
Distinct regulation of adiponutrin/PNPLA3 gene expression by the transcription factors ChREBP and SREBP1c in mouse and human hepatocytes.
Fbxw7 regulates lipid metabolism and cell fate decisions in the mouse liver.
The TRC8 ubiquitin ligase is sterol regulated and interacts with lipid and protein biosynthetic pathways.
Regulation of energy substrate utilization and hepatic insulin sensitivity by phosphatidylcholine transfer protein/StarD2.
Insulin regulation of glucokinase gene expression: evidence against a role for sterol regulatory element binding protein 1 in primary hepatocytes.
Liver-specific inhibition of ChREBP improves hepatic steatosis and insulin resistance in ob/ob mice.
Polyunsaturated fatty acids suppress glycolytic and lipogenic genes through the inhibition of ChREBP nuclear protein translocation.
Hepatic farnesyl diphosphate synthase expression is suppressed by polyunsaturated fatty acids.
Hepatic glucokinase is required for the synergistic action of ChREBP and SREBP-1c on glycolytic and lipogenic gene expression.
Dysregulation of sterol response element-binding proteins and downstream effectors in prostate cancer during progression to androgen independence.
Wandrer F, Liebig S, Marhenke S, Vogel A, John K, Manns MP, Teufel A, Itzel T, Longerich T, Maier O, Fischer R, Kontermann RE, Pfizenmaier K, Schulze-Osthoff K, Bantel H
Cell death & disease 2020 Mar 31;11(3):212
Cell death & disease 2020 Mar 31;11(3):212
Protein Arginine Methyltransferase PRMT5 Regulates Fatty Acid Metabolism and Lipid Droplet Biogenesis in White Adipose Tissues.
Jia Z, Yue F, Chen X, Narayanan N, Qiu J, Syed SA, Imbalzano AN, Deng M, Yu P, Hu C, Kuang S
Advanced science (Weinheim, Baden-Wurttemberg, Germany) 2020 Dec;7(23):2002602
Advanced science (Weinheim, Baden-Wurttemberg, Germany) 2020 Dec;7(23):2002602
Treg Cells Promote the SREBP1-Dependent Metabolic Fitness of Tumor-Promoting Macrophages via Repression of CD8(+) T Cell-Derived Interferon-γ.
Liu C, Chikina M, Deshpande R, Menk AV, Wang T, Tabib T, Brunazzi EA, Vignali KM, Sun M, Stolz DB, Lafyatis RA, Chen W, Delgoffe GM, Workman CJ, Wendell SG, Vignali DAA
Immunity 2019 Aug 20;51(2):381-397.e6
Immunity 2019 Aug 20;51(2):381-397.e6
Reprogramming towards anabolism impedes degeneration in a preclinical model of retinitis pigmentosa.
Zhang L, Justus S, Xu Y, Pluchenik T, Hsu CW, Yang J, Duong JK, Lin CS, Jia Y, Bassuk AG, Mahajan VB, Tsang SH
Human molecular genetics 2016 Oct 1;25(19):4244-4255
Human molecular genetics 2016 Oct 1;25(19):4244-4255
TTC39B deficiency stabilizes LXR reducing both atherosclerosis and steatohepatitis.
Hsieh J, Koseki M, Molusky MM, Yakushiji E, Ichi I, Westerterp M, Iqbal J, Chan RB, Abramowicz S, Tascau L, Takiguchi S, Yamashita S, Welch CL, Di Paolo G, Hussain MM, Lefkowitch JH, Rader DJ, Tall AR
Nature 2016 Jul 14;535(7611):303-7
Nature 2016 Jul 14;535(7611):303-7
PPARδ activation attenuates hepatic steatosis in Ldlr-/- mice by enhanced fat oxidation, reduced lipogenesis, and improved insulin sensitivity.
Bojic LA, Telford DE, Fullerton MD, Ford RJ, Sutherland BG, Edwards JY, Sawyez CG, Gros R, Kemp BE, Steinberg GR, Huff MW
Journal of lipid research 2014 Jul;55(7):1254-66
Journal of lipid research 2014 Jul;55(7):1254-66
The epigenetic drug 5-azacytidine interferes with cholesterol and lipid metabolism.
Poirier S, Samami S, Mamarbachi M, Demers A, Chang TY, Vance DE, Hatch GM, Mayer G
The Journal of biological chemistry 2014 Jul 4;289(27):18736-51
The Journal of biological chemistry 2014 Jul 4;289(27):18736-51
Lack of liver X receptors leads to cell proliferation in a model of mouse dorsal prostate epithelial cell.
Dufour J, Pommier A, Alves G, De Boussac H, Lours-Calet C, Volle DH, Lobaccaro JM, Baron S
PloS one 2013;8(3):e58876
PloS one 2013;8(3):e58876
Effect of cholesterol on lipogenesis and VLDL-TG assembly and secretion in goose primary hepatocytes.
Han CC, Wang JW, Pan ZX, Tang H, Xiang SX, Wang J, Li L, Xu F, Wei SH
Molecular and cellular biochemistry 2013 Feb;374(1-2):163-72
Molecular and cellular biochemistry 2013 Feb;374(1-2):163-72
Inhibition of intestinal bile acid transporter Slc10a2 improves triglyceride metabolism and normalizes elevated plasma glucose levels in mice.
Lundåsen T, Andersson EM, Snaith M, Lindmark H, Lundberg J, Östlund-Lindqvist AM, Angelin B, Rudling M
PloS one 2012;7(5):e37787
PloS one 2012;7(5):e37787
Evaluation of Fbxw7 expression and its correlation with expression of SREBP-1 in a mouse model of NAFLD.
Tu K, Zheng X, Yin G, Zan X, Yao Y, Liu Q
Molecular medicine reports 2012 Sep;6(3):525-30
Molecular medicine reports 2012 Sep;6(3):525-30
The lipogenic transcription factor ChREBP dissociates hepatic steatosis from insulin resistance in mice and humans.
Benhamed F, Denechaud PD, Lemoine M, Robichon C, Moldes M, Bertrand-Michel J, Ratziu V, Serfaty L, Housset C, Capeau J, Girard J, Guillou H, Postic C
The Journal of clinical investigation 2012 Jun;122(6):2176-94
The Journal of clinical investigation 2012 Jun;122(6):2176-94
The oxysterol 24(s),25-epoxycholesterol attenuates human smooth muscle-derived foam cell formation via reduced low-density lipoprotein uptake and enhanced cholesterol efflux.
Beyea MM, Reaume S, Sawyez CG, Edwards JY, O'Neil C, Hegele RA, Pickering JG, Huff MW
Journal of the American Heart Association 2012 Jun;1(3):e000810
Journal of the American Heart Association 2012 Jun;1(3):e000810
Glucose 6-phosphate, rather than xylulose 5-phosphate, is required for the activation of ChREBP in response to glucose in the liver.
Dentin R, Tomas-Cobos L, Foufelle F, Leopold J, Girard J, Postic C, Ferré P
Journal of hepatology 2012 Jan;56(1):199-209
Journal of hepatology 2012 Jan;56(1):199-209
Distinct regulation of adiponutrin/PNPLA3 gene expression by the transcription factors ChREBP and SREBP1c in mouse and human hepatocytes.
Dubuquoy C, Robichon C, Lasnier F, Langlois C, Dugail I, Foufelle F, Girard J, Burnol AF, Postic C, Moldes M
Journal of hepatology 2011 Jul;55(1):145-53
Journal of hepatology 2011 Jul;55(1):145-53
Fbxw7 regulates lipid metabolism and cell fate decisions in the mouse liver.
Onoyama I, Suzuki A, Matsumoto A, Tomita K, Katagiri H, Oike Y, Nakayama K, Nakayama KI
The Journal of clinical investigation 2011 Jan;121(1):342-54
The Journal of clinical investigation 2011 Jan;121(1):342-54
The TRC8 ubiquitin ligase is sterol regulated and interacts with lipid and protein biosynthetic pathways.
Lee JP, Brauweiler A, Rudolph M, Hooper JE, Drabkin HA, Gemmill RM
Molecular cancer research : MCR 2010 Jan;8(1):93-106
Molecular cancer research : MCR 2010 Jan;8(1):93-106
Regulation of energy substrate utilization and hepatic insulin sensitivity by phosphatidylcholine transfer protein/StarD2.
Scapa EF, Pocai A, Wu MK, Gutierrez-Juarez R, Glenz L, Kanno K, Li H, Biddinger S, Jelicks LA, Rossetti L, Cohen DE
FASEB journal : official publication of the Federation of American Societies for Experimental Biology 2008 Jul;22(7):2579-90
FASEB journal : official publication of the Federation of American Societies for Experimental Biology 2008 Jul;22(7):2579-90
Insulin regulation of glucokinase gene expression: evidence against a role for sterol regulatory element binding protein 1 in primary hepatocytes.
Gregori C, Guillet-Deniau I, Girard J, Decaux JF, Pichard AL
FEBS letters 2006 Jan 23;580(2):410-4
FEBS letters 2006 Jan 23;580(2):410-4
Liver-specific inhibition of ChREBP improves hepatic steatosis and insulin resistance in ob/ob mice.
Dentin R, Benhamed F, Hainault I, Fauveau V, Foufelle F, Dyck JR, Girard J, Postic C
Diabetes 2006 Aug;55(8):2159-70
Diabetes 2006 Aug;55(8):2159-70
Polyunsaturated fatty acids suppress glycolytic and lipogenic genes through the inhibition of ChREBP nuclear protein translocation.
Dentin R, Benhamed F, Pégorier JP, Foufelle F, Viollet B, Vaulont S, Girard J, Postic C
The Journal of clinical investigation 2005 Oct;115(10):2843-54
The Journal of clinical investigation 2005 Oct;115(10):2843-54
Hepatic farnesyl diphosphate synthase expression is suppressed by polyunsaturated fatty acids.
Le Jossic-Corcos C, Gonthier C, Zaghini I, Logette E, Shechter I, Bournot P
The Biochemical journal 2005 Feb 1;385(Pt 3):787-94
The Biochemical journal 2005 Feb 1;385(Pt 3):787-94
Hepatic glucokinase is required for the synergistic action of ChREBP and SREBP-1c on glycolytic and lipogenic gene expression.
Dentin R, Pégorier JP, Benhamed F, Foufelle F, Ferré P, Fauveau V, Magnuson MA, Girard J, Postic C
The Journal of biological chemistry 2004 May 7;279(19):20314-26
The Journal of biological chemistry 2004 May 7;279(19):20314-26
Dysregulation of sterol response element-binding proteins and downstream effectors in prostate cancer during progression to androgen independence.
Ettinger SL, Sobel R, Whitmore TG, Akbari M, Bradley DR, Gleave ME, Nelson CC
Cancer research 2004 Mar 15;64(6):2212-21
Cancer research 2004 Mar 15;64(6):2212-21
No comments: Submit comment
Supportive validation
- Submitted by
- Invitrogen Antibodies (provider)
- Main image

- Experimental details
- Western blot analysis of SREBP1 using a monoclonal antibody (Product # MA5-16124).
Supportive validation
- Submitted by
- Invitrogen Antibodies (provider)
- Main image

- Experimental details
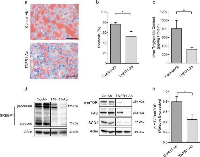
- Fig. 1 Reduction of liver steatosis by TNFR1 inhibition in NAFLD mice. a NAFLD mice treated with anti-TNFR1-Ab for 8 weeks revealed decreased liver steatosis, detected by Oil Red O staining, compared to mice treated with control-Ab (scale bars: 50 um). Representative results of anti-TNFR1-Ab-treated ( n = 7) and control-Ab-treated ( n = 6) mice are shown. b Liver steatosis, as semi-quantitatively assessed by pathologist, was significantly decreased in NAFLD mice treated with anti-TNFR1-Ab ( n = 7) compared to control-Ab ( n = 6) treatment. c Compared to control-Ab administration ( n = 6), TNFR1-Ab treatment ( n = 7) resulted in a significant decrease of liver triglyceride content. d Western blot analysis of liver extracts from two representative mice treated with either anti-TNFR1-Ab or control-Ab. Mice treated with TNFR1-Ab revealed ameliorated mTOR activation (p-mTOR), as well as decreased expression and cleavage-mediated activation of transcription factor SREBP1 compared to control-Ab-treated mice. Accordingly, expression of SREBP1-regulated target genes of lipogenesis, i.e., fatty acid synthase (FAS) and stearoyl-CoA desaturase-1 (SCD1) was decreased in liver tissues from TNFR1-Ab-treated compared to control-Ab-treated mice. All images were derived from the same blots; the vertical lines indicate juxtaposition of lanes non-adjacent within the same blot. e Densitometric analyses revealed a significantly higher ratio of phosphorylated compared to non-phosphorylated version
- Submitted by
- Invitrogen Antibodies (provider)
- Main image

- Experimental details
- Figure 7 Prmt5 regulates fatty acid metabolic pathways through interacting with SREBP1a. a) Heatmap of top 25 significant changed TAGs from eWAT of WT (Prmt5 flox/flox ) and Prmt5 AKO mice (upper) and list of TAGs that were decrease by >2-fold in Prmt5 AKO compared to WT (Prmt5 flox/flox ) eWAT (lower), n = 5 pairs male mice of 6-month-old. b) Concentration of FFA, cholesterol, HDL, LDL, and TAG from the serum of WT (Prmt5 flox/flox ) and Prmt5 AKO mice, n = 4 pairs male mice of 6-month-old. c) Heatmap of top 25 significant changed TAGs from WT (Prmt5 flox/flox ) and Prmt5 AKO mice (upper) and list of TAGs that were decreased by >1.6-fold in Prmt5 AKO compared to WT (Prmt5 flox/flox ) eWAT (lower), after 12-week of HFD, n = 4 pairs of male mice. d) Concentration of FFA, cholesterol, HDL, LDL, and TAG from the serum of WT (Prmt5 flox/flox ) and Prmt5 AKO mice, n = 3 pairs male mice after 12-week HFD feeding. e) Fold change of Free Fatty Acids (FFA) in eWAT of WT (Prmt5 flox/flox ) and Prmt5 AKO mice. f) Ratio of 18:1/16:0 FFA indicating de novo lipogenesis. e,f) n = 5 pairs of 6-month-old male mice. g,h) Expression of g) adipogenic and h) lipogenic genes in eWAT from WT (Prmt5 flox/flox ) and Prmt5 AKO mice, n = 3 pairs of male mice at 6-month-old. i) Representative Western blots showing relative protein levels of PPAR gamma , ATGL, CEBP alpha , FABP4, and beta -Tubulin from eWAT of male WT (Prmt5 flox/flox ) and Prmt5 AKO mice after 12-week of HFD. j) Heatmap from RNA-sequenc