Antibody data
- Antibody Data
- Antigen structure
- References [1]
- Comments [0]
- Validations
- Western blot [1]
- Immunocytochemistry [2]
- Other assay [3]
Submit
Validation data
Reference
Comment
Report error
- Product number
- 710857 - Provider product page

- Provider
- Invitrogen Antibodies
- Product name
- ZO-3 Recombinant Superclonal™ Antibody (24HCLC)
- Antibody type
- Other
- Antigen
- Other
- Description
- This antibody is predicted to react with Monkey, Pig and Bovine. Recombinant rabbit Superclonal™ antibodies are unique offerings from Thermo Fisher Scientific. They are comprised of a selection of multiple different recombinant monoclonal antibodies, providing the best of both worlds - the sensitivity of polyclonal antibodies with the specificity of monoclonal antibodies - all delivered with the consistency only found in a recombinant antibody. While functionally the same as a polyclonal antibody - recognizing multiple epitope sites on the target and producing higher detection sensitivity for low abundance targets - a recombinant rabbit Superclonal™ antibody has a known mixture of light and heavy chains. The exact population can be produced in every lot, circumventing the biological variability typically associated with polyclonal antibody production. Note: Formerly called “Recombinant polyclonal antibody”, this product is now rebranded as “Recombinant Superclonal™ antibody”. The physical product and the performance remain unchanged.
- Reactivity
- Human
- Host
- Rabbit
- Isotype
- IgG
- Antibody clone number
- 24HCLC
- Vial size
- 100 μg
- Concentration
- 0.5 mg/mL
- Storage
- Store at 4°C short term. For long term storage, store at -20°C, avoiding freeze/thaw cycles.
Submitted references Long non‑coding RNA NEAT1 promotes ovarian cancer cell invasion and migration by interacting with miR‑1321 and regulating tight junction protein 3 expression.
Luo M, Zhang L, Yang H, Luo K, Qing C
Molecular medicine reports 2020 Oct;22(4):3429-3439
Molecular medicine reports 2020 Oct;22(4):3429-3439
No comments: Submit comment
Supportive validation
- Submitted by
- Invitrogen Antibodies (provider)
- Main image

- Experimental details
- Western blot analysis was performed on whole cell extracts (30 µg lysate) of Caco-2 (Lane1), MCF-7 (Lane 2) and HT-29 (Lane 3). The blots were probed with ZO-3 Recombinant Rabbit Superclonal™ Antibody (Product # 710857, 1-2 µg/mL) and detected by chemiluminescence using Goat anti-Rabbit IgG (Heavy Chain) Superclonal Secondary Antibody, HRP conjugate (Product # A27036, 0.4 µg/mL, 1:2500 dilution). A 140 kDa band corresponding to ZO-3 was observed across cell lines tested. Known quantity of protein samples were electrophoresed using Novex®NuPAGE®4-12% Bis-Tris gel (Product # NP0321BOX), XCell SureLock Electrophoresis System (Product # EI0002), and Novex® Sharp Pre-Stained Protein Standard (Product # LC5800). Resolved proteins were then transferred onto a nitrocellulose membrane with iBlot® Dry Blotting System (Product # IB21001). The membrane was probed with the relevant primary and secondary Antibody following blocking with 5% skimmed milk. Chemiluminescent detection was performed using Pierce™ ECL Western blotting Substrate (Product # 32106).
Supportive validation
- Submitted by
- Invitrogen Antibodies (provider)
- Main image

- Experimental details
- Immunofluorescence was performed on fixed and permeabilized Caco-2 cells for detection of ZO-3 using Anti-ZO-3 Recombinant Rabbit Polyclonal Antibody (Product # 710857, 1 µg/mL) and labeled with Goat anti-Rabbit IgG (H+L) Superclonal Secondary Antibody, Alexa Fluor® 488 conjugate (Product # A27034, 1:2000). Panel a) shows representative cells that were stained for detection and localization of ZO-3 protein (green), Panel b) is stained for nuclei (blue) using SlowFade® Gold Antifade Mountant with DAPI (Product # S36938). Panel c) represents cytoskeletal F-actin staining using Alexa Fluor® 555 Rhodamine Phalloidin (Product # R415, 1:300). Panel d) is a composite image of Panels a, b and c clearly demonstrating junctional localization of ZO-3. Panel e) represents control cells with no primary Antibody to assess background.
- Submitted by
- Invitrogen Antibodies (provider)
- Main image

- Experimental details
- Immunofluorescence was performed on fixed and permeabilized Caco-2 cells for detection of ZO-3 using Anti-ZO-3 Recombinant Rabbit Superclonal™ Antibody (Product # 710857, 1 µg/mL) and labeled with Goat anti-Rabbit IgG (Heavy Chain) Superclonal Secondary Antibody, Alexa Fluor® 488 conjugate (Product # A27034, 1:2000). Panel a) shows representative cells that were stained for detection and localization of ZO-3 protein (green), Panel b) is stained for nuclei (blue) using SlowFade® Gold Antifade Mountant with DAPI (Product # S36938). Panel c) represents cytoskeletal F-actin staining using Alexa Fluor® 555 Rhodamine Phalloidin (Product # R415, 1:300). Panel d) is a composite image of Panels a, b and c clearly demonstrating junctional localization of ZO-3. Panel e) represents control cells with no primary Antibody to assess background.
Supportive validation
- Submitted by
- Invitrogen Antibodies (provider)
- Main image

- Experimental details
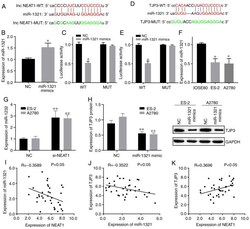
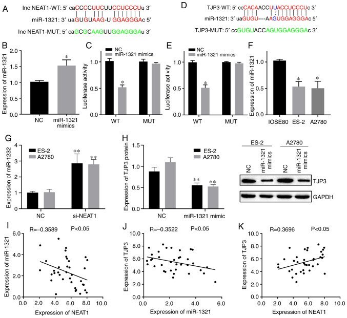
- Figure 2. Interrelation of NEAT1, miR-1321 and TJP3. (A) StarBase website predicted the complementary binding sites between NEAT1 and miR-1321. (B) Transfection efficiency of miR-1321 mimics was detected using RT-qPCR. (C) Targeting relationship of NEAT1 and miR-1321 was identified using dual-luciferase reporter gene assays. (D) StarBase website predicted the complementary binding site between miR-1321 and TJP3. (E) Targeting relationship of miR-1321 and TJP3 was identified using dual-luciferase reporter gene assays. (F) Expression of miR-1321 in ES-2 and A2780 cells was measured using RT-qPCR. (G) Effect of NEAT1 on miR-1321 expression was determined using RT-qPCR. (H) Effect of miR-1321 on expression of TJP3 protein was measured using western blotting. Correlations of (I) lncRNA NEAT1 and miR-1321, (J) miR-1321 and TJP3, and (K) lncRNA NEAT1 and TJP3 on ovarian cancer specimens were investigated using a Pearson Correlation Coefficient. Data are representative of >=3 independent experiments. Data are presented as the mean +- SD. *P
- Submitted by
- Invitrogen Antibodies (provider)
- Main image

- Experimental details
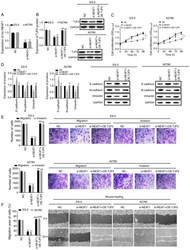
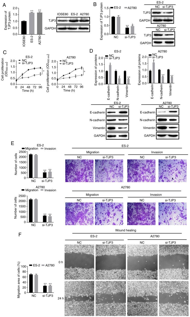
- Figure 3. TJP3 expression and function in OC. (A) TJP3 protein expression level in normal epithelial cells (IOSE80) and OC cells (SKOV3, OVCAR-3, ES-2 and A2780) were measured using western blotting. (B) Transfection efficiency of si-TJP3 in ES-2 and A2780 cells were detected using western blotting. (C) Proliferative abilities of ES-2 and A2780 cells were measured using Cell Counting Kit-8 assays. (D) E-cadherin, N-cadherin and Vimentin protein expression levels in ES-2 and A2780 cells were assessed using western blotting. (E) Migratory and invasive abilities of ES-2 and A2780 cells were measured using Transwell assays. Scale bar, 100 um. (F) Migratory abilities of ES-2 and A2780 cells were measured using a wound-healing assay. Scale bar, 100 um. All data are representative of >=3 independent experiments. Data are presented as the mean +- SD. *P
- Submitted by
- Invitrogen Antibodies (provider)
- Main image

- Experimental details
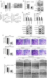
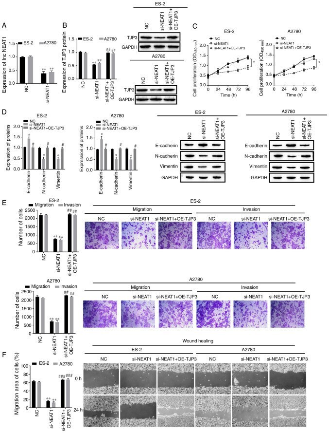
- Figure 4. NEAT1 promotes cell epithelial-mesenchymal transition, migration and invasion of ovarian cancer by regulating TJP3. (A) Transfection efficiency of si-NEAT1 in ES-2 and A2780 cells were detected using reverse transcription-quantitative PCR. (B) Effect of NEAT1 on TJP3 protein expression was measured using western blotting. (C) Proliferative abilities of ES-2 and A2780 cells were measured using Cell Counting Kit-8 assays. (D) E-cadherin, N-cadherin and Vimentin protein expression levels in ES-2 and A2780 cells were assessed using western blotting. (E) Migratory and invasive abilities of ES-2 and A2780 cells were measured using Transwell assays. Scale bar, 100 um. (F) Migratory abilities of ES-2 and A2780 cells were measured using a wound-healing assay. Scale bar, 100 um. All data are representative of >=3 independent experiments. Data are presented as the mean +- SD. *P