MA3-926
antibody from Invitrogen Antibodies
Targeting: SLC8A1
NCX1
Antibody data
- Antibody Data
- Antigen structure
- References [91]
- Comments [0]
- Validations
- Immunocytochemistry [8]
- Immunohistochemistry [2]
- Flow cytometry [1]
- Other assay [23]
Submit
Validation data
Reference
Comment
Report error
- Product number
- MA3-926 - Provider product page

- Provider
- Invitrogen Antibodies
- Product name
- Sodium/Calcium Exchanger Monoclonal Antibody (C2C12)
- Antibody type
- Monoclonal
- Antigen
- Purifed from natural sources
- Description
- MA3-926 detects sodium/calcium exchanger from human, canine, rabbit, mouse, guinea pig and rat kidney and cardiac tissues. MA3-926 has been successfully used in Western blot, immunofluorescence, immunohistochemistry, and immunoprecipitation procedures. By Western blot, this antibody detects a 120 kDa protein representing the sodium/calcium exchanger from guinea pig cardiac extract. The bands seen at 70 kDa and 160 kDa represent a proteolytic fragment and non-reduced exchanger respectively. MA3-926 is not recommended for Western blot procedures of rat tissues. Immunohistochemical staining of the sodium/calcium exchanger in rat heart with MA3-926 results in staining of the plasma membrane and intense staining of cardiac T-tubular membrane. The MA3-926 antigen is purified canine cardiac sodium/calcium exchanger. This antibody recognizes an epitope between amino acids 371-525, which is on the intracellular side of the plasma membrane.
- Reactivity
- Human, Mouse, Rat, Canine, Guinea Pig, Rabbit
- Host
- Mouse
- Isotype
- IgM
- Antibody clone number
- C2C12
- Vial size
- 100 μg
- Concentration
- 1 mg/mL
- Storage
- -20°C, Avoid Freeze/Thaw Cycles
Submitted references NCX1 coupled with TRPC1 to promote gastric cancer via Ca(2+)/AKT/β-catenin pathway.
FAT10 protects against ischemia-induced ventricular arrhythmia by decreasing Nedd4-2/Nav1.5 complex formation.
Breast Cancer Promotes Cardiac Dysfunction Through Deregulation of Cardiomyocyte Ca(2+)-Handling Protein Expression That is Not Reversed by Exercise Training.
Dexamethasone Treatment Increases the Intracellular Calcium Level Through TRPV6 in A549 Cells.
Dynamin and reverse-mode sodium calcium exchanger blockade confers neuroprotection from diffuse axonal injury.
A calcium transport mechanism for atrial fibrillation in Tbx5-mutant mice.
Evidence for a regulated Ca(2+) entry in proximal tubular cells and its implication in calcium stone formation.
Structural Immaturity of Human iPSC-Derived Cardiomyocytes: In Silico Investigation of Effects on Function and Disease Modeling.
Preconception Exposure to Fine Particulate Matter Leads to Cardiac Dysfunction in Adult Male Offspring.
PM(2.5) exposure in utero contributes to neonatal cardiac dysfunction in mice.
Genomic upregulation of cardiac Cav1.2α and NCX1 by estrogen in women.
In Utero Particulate Matter Exposure Produces Heart Failure, Electrical Remodeling, and Epigenetic Changes at Adulthood.
Calcium/calmodulin-dependent kinase II and nitric oxide synthase 1-dependent modulation of ryanodine receptors during β-adrenergic stimulation is restricted to the dyadic cleft.
Genotype-Dependent and -Independent Calcium Signaling Dysregulation in Human Hypertrophic Cardiomyopathy.
The angiotensin receptor-associated protein Atrap is a stimulator of the cardiac Ca2+-ATPase SERCA2a.
Cardiac Resynchronization Therapy Reduces Subcellular Heterogeneity of Ryanodine Receptors, T-Tubules, and Ca2+ Sparks Produced by Dyssynchronous Heart Failure.
Dystrophic cardiomyopathy: role of TRPV2 channels in stretch-induced cell damage.
Generation and characterization of functional cardiomyocytes derived from human T cell-derived induced pluripotent stem cells.
Hierarchical clustering of ryanodine receptors enables emergence of a calcium clock in sinoatrial node cells.
Progesterone modulates SERCA2a expression and function in rabbit cardiomyocytes.
Preservation of cardiomyocytes from the adult heart.
Effects of SEA0400 on arrhythmogenicity in a Langendorff-perfused 1-month myocardial infarction rabbit model.
The topology of the C-terminal sections of the NCX1 Na (+) /Ca ( 2+) exchanger and the NCKX2 Na (+) /Ca ( 2+) -K (+) exchanger.
Bradycardia alters Ca(2+) dynamics enhancing dispersion of repolarization and arrhythmia risk.
Knockout of the Na,K-ATPase α2-isoform in cardiac myocytes delays pressure overload-induced cardiac dysfunction.
Estradiol promotes sudden cardiac death in transgenic long QT type 2 rabbits while progesterone is protective.
Sildenafil prevents and reverses transverse-tubule remodeling and Ca(2+) handling dysfunction in right ventricle failure induced by pulmonary artery hypertension.
Knockout of the Na,K-ATPase α₂-isoform in the cardiovascular system does not alter basal blood pressure but prevents ACTH-induced hypertension.
NCX is an important determinant for premature ventricular activity in a drug-induced model of Andersen-Tawil syndrome.
Decrease in the density of t-tubular L-type Ca2+ channel currents in failing ventricular myocytes.
Angiotensin receptor blockade improves the net balance of cardiac Ca(2+) handling-related proteins in sympathetic hyperactivity-induced heart failure.
Regional genomic regulation of cardiac sodium-calcium exchanger by oestrogen.
Baroreflex sensitivity impairment is associated with cardiac diastolic dysfunction in rats.
Microvolt T-wave alternans and beat-to-beat variability of repolarization during early postischemic remodeling in a pig heart.
Colocalization of voltage-gated Na+ channels with the Na+/Ca2+ exchanger in rabbit cardiomyocytes during development.
Discrepant electrophysiological characteristics and calcium homeostasis of left atrial anterior and posterior myocytes.
Hyperglycemia can delay left ventricular dysfunction but not autonomic damage after myocardial infarction in rodents.
Aerobic exercise training improves skeletal muscle function and Ca2+ handling-related protein expression in sympathetic hyperactivity-induced heart failure.
Caffeine-induced Ca(2+) signaling as an index of cardiac progenitor cells differentiation.
Cardioprotection via modulation of calcium homeostasis by thiopental in hypoxia-reoxygenated neonatal rat cardiomyocytes.
A transmural gradient in the cardiac Na/K pump generates a transmural gradient in Na/Ca exchange.
Heat stress responses modulate calcium regulations and electrophysiological characteristics in atrial myocytes.
Aerobic exercise training improves Ca2+ handling and redox status of skeletal muscle in mice.
Electrophysiological consequences of dyssynchronous heart failure and its restoration by resynchronization therapy.
Distribution patterns of the Na+-Ca2+ exchanger and caveolin-3 in developing rabbit cardiomyocytes.
Enhanced calcium cycling and contractile function in transgenic hearts expressing constitutively active G alpha o* protein.
Characterization of the phospholemman knockout mouse heart: depressed left ventricular function with increased Na-K-ATPase activity.
SIK1 is part of a cell sodium-sensing network that regulates active sodium transport through a calcium-dependent process.
Three-dimensional distribution of cardiac Na+-Ca2+ exchanger and ryanodine receptor during development.
Thiol-oxidant monochloramine mobilizes intracellular Ca2+ in parietal cells of rabbit gastric glands.
Stress and high heart rate provoke ventricular tachycardia in mice expressing triadin.
Cellular and molecular determinants of altered Ca2+ handling in the failing rabbit heart: primary defects in SR Ca2+ uptake and release mechanisms.
Disruption of the intracellular Ca2+ homeostasis in the cardiac excitation-contraction coupling is a crucial mechanism of arrhythmic toxicity in aconitine-induced cardiomyocytes.
Differential distribution of NCX1 contributes to spine-dendrite compartmentalization in CA1 pyramidal cells.
Gene expression of the Na-Ca2+ exchanger, SERCA2a and calsequestrin after myocardial ischemia in the neonatal rabbit heart.
High intracellular Na+ preserves myocardial function at low heart rates in isolated myocardium from failing hearts.
Functional properties of human embryonic stem cell-derived cardiomyocytes: intracellular Ca2+ handling and the role of sarcoplasmic reticulum in the contraction.
Distinct subcellular location of the Ca2+-binding protein S100A1 differentially modulates Ca2+-cycling in ventricular rat cardiomyocytes.
Adiponectin represses gluconeogenesis independent of insulin in hepatocytes.
Insights into cardioprotection obtained from study of cellular Ca2+ handling in myocardium of true hibernating mammals.
Cardiac adenoviral S100A1 gene delivery rescues failing myocardium.
The alpha 1 isoform of Na,K-ATPase regulates cardiac contractility and functionally interacts and co-localizes with the Na/Ca exchanger in heart.
Cellular mechanisms of contractile dysfunction in hibernating myocardium.
Transgenic triadin 1 overexpression alters SR Ca2+ handling and leads to a blunted contractile response to beta-adrenergic agonists.
Transgenic overexpression of the Ca2+-binding protein S100A1 in the heart leads to increased in vivo myocardial contractile performance.
Na(+)-Ca(2+) exchanger overexpression predisposes to reactive oxygen species-induced injury.
Na(+)-Ca(2+) exchanger overexpression predisposes to reactive oxygen species-induced injury.
Molecular determinants of cAMP-mediated regulation of the Na+-Ca2+ exchanger expressed in human cell lines.
Defective intracellular Ca(2+) signaling contributes to cardiomyopathy in Type 1 diabetic rats.
Heterogeneous expression of Ca(2+) handling proteins in rabbit sinoatrial node.
Heterogeneous expression of Ca(2+) handling proteins in rabbit sinoatrial node.
Alkalosis stimulates endothelial nitric oxide synthase in cultured human pulmonary arterial endothelial cells.
Expressing and purifying membrane transport proteins in high yield.
Overexpression of Na+/Ca2+ exchanger gene attenuates postinfarction myocardial dysfunction.
Cardiac remodeling and atrial fibrillation in transgenic mice overexpressing junctin.
Cardiac-specific IGF-1 expression attenuates dilated cardiomyopathy in tropomodulin-overexpressing transgenic mice.
Cardiac-specific IGF-1 expression attenuates dilated cardiomyopathy in tropomodulin-overexpressing transgenic mice.
Intrarenal and cellular localization of CLC-K2 protein in the mouse kidney.
Comparative analysis of the isoform expression pattern of Ca(2+)-regulatory membrane proteins in fast-twitch, slow-twitch, cardiac, neonatal and chronic low-frequency stimulated muscle fibers.
Comparative analysis of the isoform expression pattern of Ca(2+)-regulatory membrane proteins in fast-twitch, slow-twitch, cardiac, neonatal and chronic low-frequency stimulated muscle fibers.
Restoration of diastolic function in senescent rat hearts through adenoviral gene transfer of sarcoplasmic reticulum Ca(2+)-ATPase.
Restoration of diastolic function in senescent rat hearts through adenoviral gene transfer of sarcoplasmic reticulum Ca(2+)-ATPase.
Effects of chronic low-frequency stimulation on Ca2+-regulatory membrane proteins in rabbit fast muscle.
Effects of chronic low-frequency stimulation on Ca2+-regulatory membrane proteins in rabbit fast muscle.
Mechanisms of altered excitation-contraction coupling in canine tachycardia-induced heart failure, I: experimental studies.
Mechanisms of altered excitation-contraction coupling in canine tachycardia-induced heart failure, I: experimental studies.
Mapping of the cardiac sodium-calcium exchanger with monoclonal antibodies.
Mapping of the cardiac sodium-calcium exchanger with monoclonal antibodies.
The cardiac Na+-Ca2+ exchanger binds to the cytoskeletal protein ankyrin.
Distribution of the Na(+)-Ca2+ exchange protein in mammalian cardiac myocytes: an immunofluorescence and immunocolloidal gold-labeling study.
Expression of the cardiac Na(+)-Ca2+ exchanger in insect cells using a baculovirus vector.
Wan H, Gao N, Lu W, Lu C, Chen J, Wang Y, Dong H
Oncogene 2022 Aug;41(35):4169-4182
Oncogene 2022 Aug;41(35):4169-4182
FAT10 protects against ischemia-induced ventricular arrhythmia by decreasing Nedd4-2/Nav1.5 complex formation.
Liu X, Ge J, Chen C, Shen Y, Xie J, Zhu X, Liu M, Hu J, Chen L, Guo L, Zhou Q, Yan X, Qiu Y, Wan R, Marian AJ, Hong K
Cell death & disease 2021 Jan 5;12(1):25
Cell death & disease 2021 Jan 5;12(1):25
Breast Cancer Promotes Cardiac Dysfunction Through Deregulation of Cardiomyocyte Ca(2+)-Handling Protein Expression That is Not Reversed by Exercise Training.
da Costa TSR, Urias U, Negrao MV, Jordão CP, Passos CS, Gomes-Santos IL, Salemi VMC, Camargo AA, Brum PC, Oliveira EM, Hajjar LA, Chammas R, Filho RK, Negrao CE
Journal of the American Heart Association 2021 Feb;10(5):e018076
Journal of the American Heart Association 2021 Feb;10(5):e018076
Dexamethasone Treatment Increases the Intracellular Calcium Level Through TRPV6 in A549 Cells.
Jeon BH, Yoo YM, Jung EM, Jeung EB
International journal of molecular sciences 2020 Feb 5;21(3)
International journal of molecular sciences 2020 Feb 5;21(3)
Dynamin and reverse-mode sodium calcium exchanger blockade confers neuroprotection from diffuse axonal injury.
Omelchenko A, Shrirao AB, Bhattiprolu AK, Zahn JD, Schloss RS, Dickson S, Meaney DF, Boustany NN, Yarmush ML, Firestein BL
Cell death & disease 2019 Sep 27;10(10):727
Cell death & disease 2019 Sep 27;10(10):727
A calcium transport mechanism for atrial fibrillation in Tbx5-mutant mice.
Dai W, Laforest B, Tyan L, Shen KM, Nadadur RD, Alvarado FJ, Mazurek SR, Lazarevic S, Gadek M, Wang Y, Li Y, Valdivia HH, Shen L, Broman MT, Moskowitz IP, Weber CR
eLife 2019 Mar 21;8
eLife 2019 Mar 21;8
Evidence for a regulated Ca(2+) entry in proximal tubular cells and its implication in calcium stone formation.
Ibeh CL, Yiu AJ, Kanaras YL, Paal E, Birnbaumer L, Jose PA, Bandyopadhyay BC
Journal of cell science 2019 Apr 30;132(9)
Journal of cell science 2019 Apr 30;132(9)
Structural Immaturity of Human iPSC-Derived Cardiomyocytes: In Silico Investigation of Effects on Function and Disease Modeling.
Koivumäki JT, Naumenko N, Tuomainen T, Takalo J, Oksanen M, Puttonen KA, Lehtonen Š, Kuusisto J, Laakso M, Koistinaho J, Tavi P
Frontiers in physiology 2018;9:80
Frontiers in physiology 2018;9:80
Preconception Exposure to Fine Particulate Matter Leads to Cardiac Dysfunction in Adult Male Offspring.
Tanwar V, Adelstein JM, Grimmer JA, Youtz DJ, Katapadi A, Sugar BP, Falvo MJ, Baer LA, Stanford KI, Wold LE
Journal of the American Heart Association 2018 Dec 18;7(24):e010797
Journal of the American Heart Association 2018 Dec 18;7(24):e010797
PM(2.5) exposure in utero contributes to neonatal cardiac dysfunction in mice.
Tanwar V, Adelstein JM, Grimmer JA, Youtz DJ, Sugar BP, Wold LE
Environmental pollution (Barking, Essex : 1987) 2017 Nov;230:116-124
Environmental pollution (Barking, Essex : 1987) 2017 Nov;230:116-124
Genomic upregulation of cardiac Cav1.2α and NCX1 by estrogen in women.
Papp R, Bett GCL, Lis A, Rasmusson RL, Baczkó I, Varró A, Salama G
Biology of sex differences 2017 Aug 14;8(1):26
Biology of sex differences 2017 Aug 14;8(1):26
In Utero Particulate Matter Exposure Produces Heart Failure, Electrical Remodeling, and Epigenetic Changes at Adulthood.
Tanwar V, Gorr MW, Velten M, Eichenseer CM, Long VP 3rd, Bonilla IM, Shettigar V, Ziolo MT, Davis JP, Baine SH, Carnes CA, Wold LE
Journal of the American Heart Association 2017 Apr 11;6(4)
Journal of the American Heart Association 2017 Apr 11;6(4)
Calcium/calmodulin-dependent kinase II and nitric oxide synthase 1-dependent modulation of ryanodine receptors during β-adrenergic stimulation is restricted to the dyadic cleft.
Dries E, Santiago DJ, Johnson DM, Gilbert G, Holemans P, Korte SM, Roderick HL, Sipido KR
The Journal of physiology 2016 Oct 15;594(20):5923-5939
The Journal of physiology 2016 Oct 15;594(20):5923-5939
Genotype-Dependent and -Independent Calcium Signaling Dysregulation in Human Hypertrophic Cardiomyopathy.
Helms AS, Alvarado FJ, Yob J, Tang VT, Pagani F, Russell MW, Valdivia HH, Day SM
Circulation 2016 Nov 29;134(22):1738-1748
Circulation 2016 Nov 29;134(22):1738-1748
The angiotensin receptor-associated protein Atrap is a stimulator of the cardiac Ca2+-ATPase SERCA2a.
Mederle K, Gess B, Pluteanu F, Plackic J, Tiefenbach KJ, Grill A, Kockskämper J, Castrop H
Cardiovascular research 2016 Jun 1;110(3):359-70
Cardiovascular research 2016 Jun 1;110(3):359-70
Cardiac Resynchronization Therapy Reduces Subcellular Heterogeneity of Ryanodine Receptors, T-Tubules, and Ca2+ Sparks Produced by Dyssynchronous Heart Failure.
Li H, Lichter JG, Seidel T, Tomaselli GF, Bridge JH, Sachse FB
Circulation. Heart failure 2015 Nov;8(6):1105-14
Circulation. Heart failure 2015 Nov;8(6):1105-14
Dystrophic cardiomyopathy: role of TRPV2 channels in stretch-induced cell damage.
Lorin C, Vögeli I, Niggli E
Cardiovascular research 2015 Apr 1;106(1):153-62
Cardiovascular research 2015 Apr 1;106(1):153-62
Generation and characterization of functional cardiomyocytes derived from human T cell-derived induced pluripotent stem cells.
Seki T, Yuasa S, Kusumoto D, Kunitomi A, Saito Y, Tohyama S, Yae K, Kishino Y, Okada M, Hashimoto H, Takei M, Egashira T, Kodaira M, Kuroda Y, Tanaka A, Okata S, Suzuki T, Murata M, Fujita J, Fukuda K
PloS one 2014;9(1):e85645
PloS one 2014;9(1):e85645
Hierarchical clustering of ryanodine receptors enables emergence of a calcium clock in sinoatrial node cells.
Stern MD, Maltseva LA, Juhaszova M, Sollott SJ, Lakatta EG, Maltsev VA
The Journal of general physiology 2014 May;143(5):577-604
The Journal of general physiology 2014 May;143(5):577-604
Progesterone modulates SERCA2a expression and function in rabbit cardiomyocytes.
Moshal KS, Zhang Z, Roder K, Kim TY, Cooper L, Patedakis Litvinov B, Lu Y, Reddy V, Terentyev D, Choi BR, Koren G
American journal of physiology. Cell physiology 2014 Dec 1;307(11):C1050-7
American journal of physiology. Cell physiology 2014 Dec 1;307(11):C1050-7
Preservation of cardiomyocytes from the adult heart.
Abi-Gerges N, Pointon A, Pullen GF, Morton MJ, Oldman KL, Armstrong D, Valentin JP, Pollard CE
Journal of molecular and cellular cardiology 2013 Nov;64:108-19
Journal of molecular and cellular cardiology 2013 Nov;64:108-19
Effects of SEA0400 on arrhythmogenicity in a Langendorff-perfused 1-month myocardial infarction rabbit model.
Chou CC, Chang PC, Wen MS, Lee HL, Chu Y, Baba A, Matsuda T, Yeh SJ, Wu D
Pacing and clinical electrophysiology : PACE 2013 May;36(5):596-606
Pacing and clinical electrophysiology : PACE 2013 May;36(5):596-606
The topology of the C-terminal sections of the NCX1 Na (+) /Ca ( 2+) exchanger and the NCKX2 Na (+) /Ca ( 2+) -K (+) exchanger.
Szerencsei RT, Kinjo TG, Schnetkamp PP
Channels (Austin, Tex.) 2013 Mar-Apr;7(2):109-14
Channels (Austin, Tex.) 2013 Mar-Apr;7(2):109-14
Bradycardia alters Ca(2+) dynamics enhancing dispersion of repolarization and arrhythmia risk.
Kim JJ, Němec J, Papp R, Strongin R, Abramson JJ, Salama G
American journal of physiology. Heart and circulatory physiology 2013 Mar 15;304(6):H848-60
American journal of physiology. Heart and circulatory physiology 2013 Mar 15;304(6):H848-60
Knockout of the Na,K-ATPase α2-isoform in cardiac myocytes delays pressure overload-induced cardiac dysfunction.
Rindler TN, Lasko VM, Nieman ML, Okada M, Lorenz JN, Lingrel JB
American journal of physiology. Heart and circulatory physiology 2013 Apr 15;304(8):H1147-58
American journal of physiology. Heart and circulatory physiology 2013 Apr 15;304(8):H1147-58
Estradiol promotes sudden cardiac death in transgenic long QT type 2 rabbits while progesterone is protective.
Odening KE, Choi BR, Liu GX, Hartmann K, Ziv O, Chaves L, Schofield L, Centracchio J, Zehender M, Peng X, Brunner M, Koren G
Heart rhythm 2012 May;9(5):823-32
Heart rhythm 2012 May;9(5):823-32
Sildenafil prevents and reverses transverse-tubule remodeling and Ca(2+) handling dysfunction in right ventricle failure induced by pulmonary artery hypertension.
Xie YP, Chen B, Sanders P, Guo A, Li Y, Zimmerman K, Wang LC, Weiss RM, Grumbach IM, Anderson ME, Song LS
Hypertension (Dallas, Tex. : 1979) 2012 Feb;59(2):355-62
Hypertension (Dallas, Tex. : 1979) 2012 Feb;59(2):355-62
Knockout of the Na,K-ATPase α₂-isoform in the cardiovascular system does not alter basal blood pressure but prevents ACTH-induced hypertension.
Rindler TN, Dostanic I, Lasko VM, Nieman ML, Neumann JC, Lorenz JN, Lingrel JB
American journal of physiology. Heart and circulatory physiology 2011 Oct;301(4):H1396-404
American journal of physiology. Heart and circulatory physiology 2011 Oct;301(4):H1396-404
NCX is an important determinant for premature ventricular activity in a drug-induced model of Andersen-Tawil syndrome.
Radwański PB, Poelzing S
Cardiovascular research 2011 Oct 1;92(1):57-66
Cardiovascular research 2011 Oct 1;92(1):57-66
Decrease in the density of t-tubular L-type Ca2+ channel currents in failing ventricular myocytes.
Horiuchi-Hirose M, Kashihara T, Nakada T, Kurebayashi N, Shimojo H, Shibazaki T, Sheng X, Yano S, Hirose M, Hongo M, Sakurai T, Moriizumi T, Ueda H, Yamada M
American journal of physiology. Heart and circulatory physiology 2011 Mar;300(3):H978-88
American journal of physiology. Heart and circulatory physiology 2011 Mar;300(3):H978-88
Angiotensin receptor blockade improves the net balance of cardiac Ca(2+) handling-related proteins in sympathetic hyperactivity-induced heart failure.
Ferreira JC, Moreira JB, Campos JC, Pereira MG, Mattos KC, Coelho MA, Brum PC
Life sciences 2011 Mar 28;88(13-14):578-85
Life sciences 2011 Mar 28;88(13-14):578-85
Regional genomic regulation of cardiac sodium-calcium exchanger by oestrogen.
Chen G, Yang X, Alber S, Shusterman V, Salama G
The Journal of physiology 2011 Mar 1;589(Pt 5):1061-80
The Journal of physiology 2011 Mar 1;589(Pt 5):1061-80
Baroreflex sensitivity impairment is associated with cardiac diastolic dysfunction in rats.
Mostarda C, Moraes-Silva IC, Moreira ED, Medeiros A, Piratello AC, Consolim-Colombo FM, Caldini EG, Brum PC, Krieger EM, Irigoyen MC
Journal of cardiac failure 2011 Jun;17(6):519-25
Journal of cardiac failure 2011 Jun;17(6):519-25
Microvolt T-wave alternans and beat-to-beat variability of repolarization during early postischemic remodeling in a pig heart.
Floré V, Claus P, Antoons G, Oosterhoff P, Holemans P, Vos MA, Sipido KR, Willems R
Heart rhythm 2011 Jul;8(7):1050-7
Heart rhythm 2011 Jul;8(7):1050-7
Colocalization of voltage-gated Na+ channels with the Na+/Ca2+ exchanger in rabbit cardiomyocytes during development.
Gershome C, Lin E, Kashihara H, Hove-Madsen L, Tibbits GF
American journal of physiology. Heart and circulatory physiology 2011 Jan;300(1):H300-11
American journal of physiology. Heart and circulatory physiology 2011 Jan;300(1):H300-11
Discrepant electrophysiological characteristics and calcium homeostasis of left atrial anterior and posterior myocytes.
Suenari K, Chen YC, Kao YH, Cheng CC, Lin YK, Chen YJ, Chen SA
Basic research in cardiology 2011 Jan;106(1):65-74
Basic research in cardiology 2011 Jan;106(1):65-74
Hyperglycemia can delay left ventricular dysfunction but not autonomic damage after myocardial infarction in rodents.
Rodrigues B, Rosa KT, Medeiros A, Schaan BD, Brum PC, De Angelis K, Irigoyen MC
Cardiovascular diabetology 2011 Apr 6;10:26
Cardiovascular diabetology 2011 Apr 6;10:26
Aerobic exercise training improves skeletal muscle function and Ca2+ handling-related protein expression in sympathetic hyperactivity-induced heart failure.
Bueno CR Jr, Ferreira JC, Pereira MG, Bacurau AV, Brum PC
Journal of applied physiology (Bethesda, Md. : 1985) 2010 Sep;109(3):702-9
Journal of applied physiology (Bethesda, Md. : 1985) 2010 Sep;109(3):702-9
Caffeine-induced Ca(2+) signaling as an index of cardiac progenitor cells differentiation.
Altomare C, Barile L, Marangoni S, Rocchetti M, Alemanni M, Mostacciuolo G, Giacomello A, Messina E, Zaza A
Basic research in cardiology 2010 Nov;105(6):737-49
Basic research in cardiology 2010 Nov;105(6):737-49
Cardioprotection via modulation of calcium homeostasis by thiopental in hypoxia-reoxygenated neonatal rat cardiomyocytes.
Kim HS, Hwang KC, Park WK
Yonsei medical journal 2010 Mar;51(2):187-96
Yonsei medical journal 2010 Mar;51(2):187-96
A transmural gradient in the cardiac Na/K pump generates a transmural gradient in Na/Ca exchange.
Wang W, Gao J, Entcheva E, Cohen IS, Gordon C, Mathias RT
The Journal of membrane biology 2010 Feb;233(1-3):51-62
The Journal of membrane biology 2010 Feb;233(1-3):51-62
Heat stress responses modulate calcium regulations and electrophysiological characteristics in atrial myocytes.
Chen YC, Kao YH, Huang CF, Cheng CC, Chen YJ, Chen SA
Journal of molecular and cellular cardiology 2010 Apr;48(4):781-8
Journal of molecular and cellular cardiology 2010 Apr;48(4):781-8
Aerobic exercise training improves Ca2+ handling and redox status of skeletal muscle in mice.
Ferreira JC, Bacurau AV, Bueno CR Jr, Cunha TC, Tanaka LY, Jardim MA, Ramires PR, Brum PC
Experimental biology and medicine (Maywood, N.J.) 2010 Apr;235(4):497-505
Experimental biology and medicine (Maywood, N.J.) 2010 Apr;235(4):497-505
Electrophysiological consequences of dyssynchronous heart failure and its restoration by resynchronization therapy.
Aiba T, Hesketh GG, Barth AS, Liu T, Daya S, Chakir K, Dimaano VL, Abraham TP, O'Rourke B, Akar FG, Kass DA, Tomaselli GF
Circulation 2009 Mar 10;119(9):1220-30
Circulation 2009 Mar 10;119(9):1220-30
Distribution patterns of the Na+-Ca2+ exchanger and caveolin-3 in developing rabbit cardiomyocytes.
Lin E, Hung VH, Kashihara H, Dan P, Tibbits GF
Cell calcium 2009 Apr;45(4):369-83
Cell calcium 2009 Apr;45(4):369-83
Enhanced calcium cycling and contractile function in transgenic hearts expressing constitutively active G alpha o* protein.
Zhu M, Gach AA, Liu G, Xu X, Lim CC, Zhang JX, Mao L, Chuprun K, Koch WJ, Liao R, Koren G, Blaxall BC, Mende U
American journal of physiology. Heart and circulatory physiology 2008 Mar;294(3):H1335-47
American journal of physiology. Heart and circulatory physiology 2008 Mar;294(3):H1335-47
Characterization of the phospholemman knockout mouse heart: depressed left ventricular function with increased Na-K-ATPase activity.
Bell JR, Kennington E, Fuller W, Dighe K, Donoghue P, Clark JE, Jia LG, Tucker AL, Moorman JR, Marber MS, Eaton P, Dunn MJ, Shattock MJ
American journal of physiology. Heart and circulatory physiology 2008 Feb;294(2):H613-21
American journal of physiology. Heart and circulatory physiology 2008 Feb;294(2):H613-21
SIK1 is part of a cell sodium-sensing network that regulates active sodium transport through a calcium-dependent process.
Sjöström M, Stenström K, Eneling K, Zwiller J, Katz AI, Takemori H, Bertorello AM
Proceedings of the National Academy of Sciences of the United States of America 2007 Oct 23;104(43):16922-7
Proceedings of the National Academy of Sciences of the United States of America 2007 Oct 23;104(43):16922-7
Three-dimensional distribution of cardiac Na+-Ca2+ exchanger and ryanodine receptor during development.
Dan P, Lin E, Huang J, Biln P, Tibbits GF
Biophysical journal 2007 Oct 1;93(7):2504-18
Biophysical journal 2007 Oct 1;93(7):2504-18
Thiol-oxidant monochloramine mobilizes intracellular Ca2+ in parietal cells of rabbit gastric glands.
Walsh BM, Naik HB, Dubach JM, Beshire M, Wieland AM, Soybel DI
American journal of physiology. Cell physiology 2007 Nov;293(5):C1687-97
American journal of physiology. Cell physiology 2007 Nov;293(5):C1687-97
Stress and high heart rate provoke ventricular tachycardia in mice expressing triadin.
Kirchhof P, Klimas J, Fabritz L, Zwiener M, Jones LR, Schäfers M, Hermann S, Boknik P, Schmitz W, Breithardt G, Kirchhefer U, Neumann J
Journal of molecular and cellular cardiology 2007 May;42(5):962-71
Journal of molecular and cellular cardiology 2007 May;42(5):962-71
Cellular and molecular determinants of altered Ca2+ handling in the failing rabbit heart: primary defects in SR Ca2+ uptake and release mechanisms.
Armoundas AA, Rose J, Aggarwal R, Stuyvers BD, O'rourke B, Kass DA, Marbán E, Shorofsky SR, Tomaselli GF, William Balke C
American journal of physiology. Heart and circulatory physiology 2007 Mar;292(3):H1607-18
American journal of physiology. Heart and circulatory physiology 2007 Mar;292(3):H1607-18
Disruption of the intracellular Ca2+ homeostasis in the cardiac excitation-contraction coupling is a crucial mechanism of arrhythmic toxicity in aconitine-induced cardiomyocytes.
Fu M, Wu M, Wang JF, Qiao YJ, Wang Z
Biochemical and biophysical research communications 2007 Mar 23;354(4):929-36
Biochemical and biophysical research communications 2007 Mar 23;354(4):929-36
Differential distribution of NCX1 contributes to spine-dendrite compartmentalization in CA1 pyramidal cells.
Lörincz A, Rózsa B, Katona G, Vizi ES, Tamás G
Proceedings of the National Academy of Sciences of the United States of America 2007 Jan 16;104(3):1033-8
Proceedings of the National Academy of Sciences of the United States of America 2007 Jan 16;104(3):1033-8
Gene expression of the Na-Ca2+ exchanger, SERCA2a and calsequestrin after myocardial ischemia in the neonatal rabbit heart.
Seehase M, Quentin T, Wiludda E, Hellige G, Paul T, Schiffmann H
Biology of the neonate 2006;90(3):174-84
Biology of the neonate 2006;90(3):174-84
High intracellular Na+ preserves myocardial function at low heart rates in isolated myocardium from failing hearts.
Schillinger W, Teucher N, Christians C, Kohlhaas M, Sossalla S, Van Nguyen P, Schmidt AG, Schunck O, Nebendahl K, Maier LS, Zeitz O, Hasenfuss G
European journal of heart failure 2006 Nov;8(7):673-80
European journal of heart failure 2006 Nov;8(7):673-80
Functional properties of human embryonic stem cell-derived cardiomyocytes: intracellular Ca2+ handling and the role of sarcoplasmic reticulum in the contraction.
Dolnikov K, Shilkrut M, Zeevi-Levin N, Gerecht-Nir S, Amit M, Danon A, Itskovitz-Eldor J, Binah O
Stem cells (Dayton, Ohio) 2006 Feb;24(2):236-45
Stem cells (Dayton, Ohio) 2006 Feb;24(2):236-45
Distinct subcellular location of the Ca2+-binding protein S100A1 differentially modulates Ca2+-cycling in ventricular rat cardiomyocytes.
Most P, Boerries M, Eicher C, Schweda C, Völkers M, Wedel T, Söllner S, Katus HA, Remppis A, Aebi U, Koch WJ, Schoenenberger CA
Journal of cell science 2005 Jan 15;118(Pt 2):421-31
Journal of cell science 2005 Jan 15;118(Pt 2):421-31
Adiponectin represses gluconeogenesis independent of insulin in hepatocytes.
Zhou H, Song X, Briggs M, Violand B, Salsgiver W, Gulve EA, Luo Y
Biochemical and biophysical research communications 2005 Dec 16;338(2):793-9
Biochemical and biophysical research communications 2005 Dec 16;338(2):793-9
Insights into cardioprotection obtained from study of cellular Ca2+ handling in myocardium of true hibernating mammals.
Yatani A, Kim SJ, Kudej RK, Wang Q, Depre C, Irie K, Kranias EG, Vatner SF, Vatner DE
American journal of physiology. Heart and circulatory physiology 2004 Jun;286(6):H2219-28
American journal of physiology. Heart and circulatory physiology 2004 Jun;286(6):H2219-28
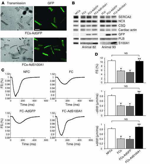
Cardiac adenoviral S100A1 gene delivery rescues failing myocardium.
Most P, Pleger ST, Völkers M, Heidt B, Boerries M, Weichenhan D, Löffler E, Janssen PM, Eckhart AD, Martini J, Williams ML, Katus HA, Remppis A, Koch WJ
The Journal of clinical investigation 2004 Dec;114(11):1550-63
The Journal of clinical investigation 2004 Dec;114(11):1550-63
The alpha 1 isoform of Na,K-ATPase regulates cardiac contractility and functionally interacts and co-localizes with the Na/Ca exchanger in heart.
Dostanic I, Schultz Jel J, Lorenz JN, Lingrel JB
The Journal of biological chemistry 2004 Dec 24;279(52):54053-61
The Journal of biological chemistry 2004 Dec 24;279(52):54053-61
Cellular mechanisms of contractile dysfunction in hibernating myocardium.
Bito V, Heinzel FR, Weidemann F, Dommke C, van der Velden J, Verbeken E, Claus P, Bijnens B, De Scheerder I, Stienen GJ, Sutherland GR, Sipido KR
Circulation research 2004 Apr 2;94(6):794-801
Circulation research 2004 Apr 2;94(6):794-801
Transgenic triadin 1 overexpression alters SR Ca2+ handling and leads to a blunted contractile response to beta-adrenergic agonists.
Kirchhefer U, Jones LR, Begrow F, Boknik P, Hein L, Lohse MJ, Riemann B, Schmitz W, Stypmann J, Neumann J
Cardiovascular research 2004 Apr 1;62(1):122-34
Cardiovascular research 2004 Apr 1;62(1):122-34
Transgenic overexpression of the Ca2+-binding protein S100A1 in the heart leads to increased in vivo myocardial contractile performance.
Most P, Remppis A, Pleger ST, Löffler E, Ehlermann P, Bernotat J, Kleuss C, Heierhorst J, Ruiz P, Witt H, Karczewski P, Mao L, Rockman HA, Duncan SJ, Katus HA, Koch WJ
The Journal of biological chemistry 2003 Sep 5;278(36):33809-17
The Journal of biological chemistry 2003 Sep 5;278(36):33809-17
Na(+)-Ca(2+) exchanger overexpression predisposes to reactive oxygen species-induced injury.
Wagner S, Seidler T, Picht E, Maier LS, Kazanski V, Teucher N, Schillinger W, Pieske B, Isenberg G, Hasenfuss G, Kögler H
Cardiovascular research 2003 Nov 1;60(2):404-12
Cardiovascular research 2003 Nov 1;60(2):404-12
Na(+)-Ca(2+) exchanger overexpression predisposes to reactive oxygen species-induced injury.
Wagner S, Seidler T, Picht E, Maier LS, Kazanski V, Teucher N, Schillinger W, Pieske B, Isenberg G, Hasenfuss G, Kögler H
Cardiovascular research 2003 Nov 1;60(2):404-12
Cardiovascular research 2003 Nov 1;60(2):404-12
Molecular determinants of cAMP-mediated regulation of the Na+-Ca2+ exchanger expressed in human cell lines.
He LP, Cleemann L, Soldatov NM, Morad M
The Journal of physiology 2003 May 1;548(Pt 3):677-89
The Journal of physiology 2003 May 1;548(Pt 3):677-89
Defective intracellular Ca(2+) signaling contributes to cardiomyopathy in Type 1 diabetic rats.
Choi KM, Zhong Y, Hoit BD, Grupp IL, Hahn H, Dilly KW, Guatimosim S, Lederer WJ, Matlib MA
American journal of physiology. Heart and circulatory physiology 2002 Oct;283(4):H1398-408
American journal of physiology. Heart and circulatory physiology 2002 Oct;283(4):H1398-408
Heterogeneous expression of Ca(2+) handling proteins in rabbit sinoatrial node.
Musa H, Lei M, Honjo H, Jones SA, Dobrzynski H, Lancaster MK, Takagishi Y, Henderson Z, Kodama I, Boyett MR
The journal of histochemistry and cytochemistry : official journal of the Histochemistry Society 2002 Mar;50(3):311-24
The journal of histochemistry and cytochemistry : official journal of the Histochemistry Society 2002 Mar;50(3):311-24
Heterogeneous expression of Ca(2+) handling proteins in rabbit sinoatrial node.
Musa H, Lei M, Honjo H, Jones SA, Dobrzynski H, Lancaster MK, Takagishi Y, Henderson Z, Kodama I, Boyett MR
The journal of histochemistry and cytochemistry : official journal of the Histochemistry Society 2002 Mar;50(3):311-24
The journal of histochemistry and cytochemistry : official journal of the Histochemistry Society 2002 Mar;50(3):311-24
Alkalosis stimulates endothelial nitric oxide synthase in cultured human pulmonary arterial endothelial cells.
Mizuno S, Demura Y, Ameshima S, Okamura S, Miyamori I, Ishizaki T
American journal of physiology. Lung cellular and molecular physiology 2002 Jul;283(1):L113-9
American journal of physiology. Lung cellular and molecular physiology 2002 Jul;283(1):L113-9
Expressing and purifying membrane transport proteins in high yield.
Hale CC, Hill CK, Price EM, Bossuyt J
Journal of biochemical and biophysical methods 2002 Jan 4;50(2-3):233-43
Journal of biochemical and biophysical methods 2002 Jan 4;50(2-3):233-43
Overexpression of Na+/Ca2+ exchanger gene attenuates postinfarction myocardial dysfunction.
Min JY, Sullivan MF, Yan X, Feng X, Chu V, Wang JF, Amende I, Morgan JP, Philipson KD, Hampton TG
American journal of physiology. Heart and circulatory physiology 2002 Dec;283(6):H2466-71
American journal of physiology. Heart and circulatory physiology 2002 Dec;283(6):H2466-71
Cardiac remodeling and atrial fibrillation in transgenic mice overexpressing junctin.
Hong CS, Cho MC, Kwak YG, Song CH, Lee YH, Lim JS, Kwon YK, Chae SW, Kim DH
FASEB journal : official publication of the Federation of American Societies for Experimental Biology 2002 Aug;16(10):1310-2
FASEB journal : official publication of the Federation of American Societies for Experimental Biology 2002 Aug;16(10):1310-2
Cardiac-specific IGF-1 expression attenuates dilated cardiomyopathy in tropomodulin-overexpressing transgenic mice.
Welch S, Plank D, Witt S, Glascock B, Schaefer E, Chimenti S, Andreoli AM, Limana F, Leri A, Kajstura J, Anversa P, Sussman MA
Circulation research 2002 Apr 5;90(6):641-8
Circulation research 2002 Apr 5;90(6):641-8
Cardiac-specific IGF-1 expression attenuates dilated cardiomyopathy in tropomodulin-overexpressing transgenic mice.
Welch S, Plank D, Witt S, Glascock B, Schaefer E, Chimenti S, Andreoli AM, Limana F, Leri A, Kajstura J, Anversa P, Sussman MA
Circulation research 2002 Apr 5;90(6):641-8
Circulation research 2002 Apr 5;90(6):641-8
Intrarenal and cellular localization of CLC-K2 protein in the mouse kidney.
Kobayashi K, Uchida S, Mizutani S, Sasaki S, Marumo F
Journal of the American Society of Nephrology : JASN 2001 Jul;12(7):1327-1334
Journal of the American Society of Nephrology : JASN 2001 Jul;12(7):1327-1334
Comparative analysis of the isoform expression pattern of Ca(2+)-regulatory membrane proteins in fast-twitch, slow-twitch, cardiac, neonatal and chronic low-frequency stimulated muscle fibers.
Froemming GR, Murray BE, Harmon S, Pette D, Ohlendieck K
Biochimica et biophysica acta 2000 Jun 1;1466(1-2):151-68
Biochimica et biophysica acta 2000 Jun 1;1466(1-2):151-68
Comparative analysis of the isoform expression pattern of Ca(2+)-regulatory membrane proteins in fast-twitch, slow-twitch, cardiac, neonatal and chronic low-frequency stimulated muscle fibers.
Froemming GR, Murray BE, Harmon S, Pette D, Ohlendieck K
Biochimica et biophysica acta 2000 Jun 1;1466(1-2):151-68
Biochimica et biophysica acta 2000 Jun 1;1466(1-2):151-68
Restoration of diastolic function in senescent rat hearts through adenoviral gene transfer of sarcoplasmic reticulum Ca(2+)-ATPase.
Schmidt U, del Monte F, Miyamoto MI, Matsui T, Gwathmey JK, Rosenzweig A, Hajjar RJ
Circulation 2000 Feb 22;101(7):790-6
Circulation 2000 Feb 22;101(7):790-6
Restoration of diastolic function in senescent rat hearts through adenoviral gene transfer of sarcoplasmic reticulum Ca(2+)-ATPase.
Schmidt U, del Monte F, Miyamoto MI, Matsui T, Gwathmey JK, Rosenzweig A, Hajjar RJ
Circulation 2000 Feb 22;101(7):790-6
Circulation 2000 Feb 22;101(7):790-6
Effects of chronic low-frequency stimulation on Ca2+-regulatory membrane proteins in rabbit fast muscle.
Ohlendieck K, Frömming GR, Murray BE, Maguire PB, Leisner E, Traub I, Pette D
Pflugers Archiv : European journal of physiology 1999 Oct;438(5):700-8
Pflugers Archiv : European journal of physiology 1999 Oct;438(5):700-8
Effects of chronic low-frequency stimulation on Ca2+-regulatory membrane proteins in rabbit fast muscle.
Ohlendieck K, Frömming GR, Murray BE, Maguire PB, Leisner E, Traub I, Pette D
Pflugers Archiv : European journal of physiology 1999 Oct;438(5):700-8
Pflugers Archiv : European journal of physiology 1999 Oct;438(5):700-8
Mechanisms of altered excitation-contraction coupling in canine tachycardia-induced heart failure, I: experimental studies.
O'Rourke B, Kass DA, Tomaselli GF, Kääb S, Tunin R, Marbán E
Circulation research 1999 Mar 19;84(5):562-70
Circulation research 1999 Mar 19;84(5):562-70
Mechanisms of altered excitation-contraction coupling in canine tachycardia-induced heart failure, I: experimental studies.
O'Rourke B, Kass DA, Tomaselli GF, Kääb S, Tunin R, Marbán E
Circulation research 1999 Mar 19;84(5):562-70
Circulation research 1999 Mar 19;84(5):562-70
Mapping of the cardiac sodium-calcium exchanger with monoclonal antibodies.
Porzig H, Li Z, Nicoll DA, Philipson KD
The American journal of physiology 1993 Sep;265(3 Pt 1):C748-56
The American journal of physiology 1993 Sep;265(3 Pt 1):C748-56
Mapping of the cardiac sodium-calcium exchanger with monoclonal antibodies.
Porzig H, Li Z, Nicoll DA, Philipson KD
The American journal of physiology 1993 Sep;265(3 Pt 1):C748-56
The American journal of physiology 1993 Sep;265(3 Pt 1):C748-56
The cardiac Na+-Ca2+ exchanger binds to the cytoskeletal protein ankyrin.
Li ZP, Burke EP, Frank JS, Bennett V, Philipson KD
The Journal of biological chemistry 1993 Jun 5;268(16):11489-91
The Journal of biological chemistry 1993 Jun 5;268(16):11489-91
Distribution of the Na(+)-Ca2+ exchange protein in mammalian cardiac myocytes: an immunofluorescence and immunocolloidal gold-labeling study.
Frank JS, Mottino G, Reid D, Molday RS, Philipson KD
The Journal of cell biology 1992 Apr;117(2):337-45
The Journal of cell biology 1992 Apr;117(2):337-45
Expression of the cardiac Na(+)-Ca2+ exchanger in insect cells using a baculovirus vector.
Li Z, Smith CD, Smolley JR, Bridge JH, Frank JS, Philipson KD
The Journal of biological chemistry 1992 Apr 15;267(11):7828-33
The Journal of biological chemistry 1992 Apr 15;267(11):7828-33
No comments: Submit comment
Supportive validation
- Submitted by
- Invitrogen Antibodies (provider)
- Main image

- Experimental details
- Immunofluorescent analysis of Sodiµm/Calcium Exchanger using Anti-Sodiµm/Calcium Exchanger Monoclonal Antibody (C2C12) (Product # MA3-926) shows staining in A2058 Cells. Sodiµm/Calcium Exchanger staining (green), F-Actin staining with Phalloidin (red) and nuclei with DAPI (blue) is shown. Cells were grown on chamber slides and fixed with formaldehyde prior to staining. Cells were probed without (control) or with or an antibody recognizing Sodiµm/Calcium Exchanger (Product # MA3-926) at a dilution of 1:100 over night at 4°C, washed with PBS and incubated with a DyLight-488 conjugated secondary antibody (Product # 35503, Goat Anti-Mouse). Images were taken at 60X magnification.
- Submitted by
- Invitrogen Antibodies (provider)
- Main image

- Experimental details
- Immunofluorescent analysis of Sodiµm/Calcium Exchanger using Anti-Sodiµm/Calcium Exchanger Monoclonal Antibody (C2C12) (Product # MA3-926) shows staining in A549 Cells. Sodiµm/Calcium Exchanger staining (green), F-Actin staining with Phalloidin (red) and nuclei with DAPI (blue) is shown. Cells were grown on chamber slides and fixed with formaldehyde prior to staining. Cells were probed without (control) or with or an antibody recognizing Sodiµm/Calcium Exchanger (Product # MA3-926) at a dilution of 1:100 over night at 4°C, washed with PBS and incubated with a DyLight-488 conjugated secondary antibody (Product # 35503, Goat Anti-Mouse). Images were taken at 60X magnification.
- Submitted by
- Invitrogen Antibodies (provider)
- Main image

- Experimental details
- Immunofluorescence analysis of Sodium/Calcium Exchanger was performed using 70% confluent log phase SH-SY5Y cells. The cells were fixed with 4% paraformaldehyde for 10 minutes, permeabilized with 0.1% Triton™ X-100 for 15 minutes, and blocked with 2% BSA for 45 minutes at room temperature. The cells were labeled with Sodium/Calcium Exchanger Monoclonal Antibody (C2C12) (Product # MA3-926) at 1:200 dilution in 0.1% BSA, incubated at 4 degree celsius overnight and then labeled with Goat anti-Mouse IgG (H+L) Highly Cross-Adsorbed Secondary Antibody, Alexa Fluor Plus 488 (Product # A32723), (1:2000 dilution), for 45 minutes at room temperature (Panel a: Green). Nuclei (Panel b:Blue) were stained with ProLong™ Diamond Antifade Mountant with DAPI (Product # P36962). F-actin (Panel c: Red) was stained with Rhodamine Phalloidin (Product # R415, 1:300). Panel d represents the merged image showing predominantly plasma membrane localization. Panel e represents control cells with no primary antibody to assess background. The images were captured at 60x magnification.
- Submitted by
- Invitrogen Antibodies (provider)
- Main image

- Experimental details
- Immunofluorescent analysis of Sodiµm/Calcium Exchanger using Anti-Sodiµm/Calcium Exchanger Monoclonal Antibody (C2C12) (Product # MA3-926) shows staining in U251 Cells. Sodiµm/Calcium Exchanger staining (green), F-Actin staining with Phalloidin (red) and nuclei with DAPI (blue) is shown. Cells were grown on chamber slides and fixed with formaldehyde prior to staining. Cells were probed without (control) or with or an antibody recognizing Sodiµm/Calcium Exchanger (Product # MA3-926) at a dilution of 1:100 over night at 4°C, washed with PBS and incubated with a DyLight-488 conjugated secondary antibody (Product # 35503, Goat Anti-Mouse). Images were taken at 60X magnification.
- Submitted by
- Invitrogen Antibodies (provider)
- Main image

- Experimental details
- Immunofluorescence analysis of Sodium/Calcium Exchanger was performed using 70% confluent log phase SH-SY5Y cells. The cells were fixed with 4% paraformaldehyde for 10 minutes, permeabilized with 0.1% Triton™ X-100 for 15 minutes, and blocked with 2% BSA for 45 minutes at room temperature. The cells were labeled with Sodium/Calcium Exchanger Monoclonal Antibody (C2C12) (Product # MA3-926) at 1:200 dilution in 0.1% BSA, incubated at 4 degree celsius overnight and then labeled with Goat anti-Mouse IgG (H+L) Highly Cross-Adsorbed Secondary Antibody, Alexa Fluor Plus 488 (Product # A32723), (1:2000 dilution), for 45 minutes at room temperature (Panel a: Green). Nuclei (Panel b:Blue) were stained with ProLong™ Diamond Antifade Mountant with DAPI (Product # P36962). F-actin (Panel c: Red) was stained with Rhodamine Phalloidin (Product # R415, 1:300). Panel d represents the merged image showing predominantly plasma membrane localization. Panel e represents control cells with no primary antibody to assess background. The images were captured at 60x magnification.
- Submitted by
- Invitrogen Antibodies (provider)
- Main image

- Experimental details
- Immunofluorescent analysis of Sodiµm/Calcium Exchanger using Anti-Sodiµm/Calcium Exchanger Monoclonal Antibody (C2C12) (Product # MA3-926) shows staining in A549 Cells. Sodiµm/Calcium Exchanger staining (green), F-Actin staining with Phalloidin (red) and nuclei with DAPI (blue) is shown. Cells were grown on chamber slides and fixed with formaldehyde prior to staining. Cells were probed without (control) or with or an antibody recognizing Sodiµm/Calcium Exchanger (Product # MA3-926) at a dilution of 1:100 over night at 4°C, washed with PBS and incubated with a DyLight-488 conjugated secondary antibody (Product # 35503, Goat Anti-Mouse). Images were taken at 60X magnification.
- Submitted by
- Invitrogen Antibodies (provider)
- Main image

- Experimental details
- Immunofluorescent analysis of Sodiµm/Calcium Exchanger using Anti-Sodiµm/Calcium Exchanger Monoclonal Antibody (C2C12) (Product # MA3-926) shows staining in U251 Cells. Sodiµm/Calcium Exchanger staining (green), F-Actin staining with Phalloidin (red) and nuclei with DAPI (blue) is shown. Cells were grown on chamber slides and fixed with formaldehyde prior to staining. Cells were probed without (control) or with or an antibody recognizing Sodiµm/Calcium Exchanger (Product # MA3-926) at a dilution of 1:100 over night at 4°C, washed with PBS and incubated with a DyLight-488 conjugated secondary antibody (Product # 35503, Goat Anti-Mouse). Images were taken at 60X magnification.
- Submitted by
- Invitrogen Antibodies (provider)
- Main image

- Experimental details
- Immunofluorescent analysis of Sodiµm/Calcium Exchanger using Anti-Sodiµm/Calcium Exchanger Monoclonal Antibody (C2C12) (Product # MA3-926) shows staining in A2058 Cells. Sodiµm/Calcium Exchanger staining (green), F-Actin staining with Phalloidin (red) and nuclei with DAPI (blue) is shown. Cells were grown on chamber slides and fixed with formaldehyde prior to staining. Cells were probed without (control) or with or an antibody recognizing Sodiµm/Calcium Exchanger (Product # MA3-926) at a dilution of 1:100 over night at 4°C, washed with PBS and incubated with a DyLight-488 conjugated secondary antibody (Product # 35503, Goat Anti-Mouse). Images were taken at 60X magnification.
Supportive validation
- Submitted by
- Invitrogen Antibodies (provider)
- Main image

- Experimental details
- Immunohistochemistry was performed on normal deparaffinized Human heart tissue tissues. To expose target proteins, heat induced antigen retrieval was performed using 10mM sodium citrate (pH6.0) buffer, microwaved for 8-15 minutes. Following antigen retrieval tissues were blocked in 3% BSA-PBS for 30 minutes at room temperature. Tissues were then probed at a dilution of 1:20 with a mouse monoclonal antibody recognizing Sodiµm/Calcium Exchanger (Product # MA3-926) or without primary antibody (negative control) overnight at 4°C in a humidified chamber. Tissues were washed extensively with PBST and endogenous peroxidase activity was quenched with a peroxidase suppressor. Detection was performed using a biotin-conjugated secondary antibody and SA-HRP, followed by colorimetric detection using DAB. Tissues were counterstained with hematoxylin and prepped for mounting.
- Submitted by
- Invitrogen Antibodies (provider)
- Main image

- Experimental details
- Immunohistochemistry was performed on normal deparaffinized Human kidney tissue tissues. To expose target proteins, heat induced antigen retrieval was performed using 10mM sodium citrate (pH6.0) buffer, microwaved for 8-15 minutes. Following antigen retrieval tissues were blocked in 3% BSA-PBS for 30 minutes at room temperature. Tissues were then probed at a dilution of 1:50 with a mouse monoclonal antibody recognizing Sodiµm/Calcium Exchanger (Product # MA3-926) or without primary antibody (negative control) overnight at 4°C in a humidified chamber. Tissues were washed extensively with PBST and endogenous peroxidase activity was quenched with a peroxidase suppressor. Detection was performed using a biotin-conjugated secondary antibody and SA-HRP, followed by colorimetric detection using DAB. Tissues were counterstained with hematoxylin and prepped for mounting.
Supportive validation
- Submitted by
- Invitrogen Antibodies (provider)
- Main image

- Experimental details
- Flow cytometry analysis of Sodium / Calcium Exchanger was done on A549 cells. Cells were fixed with 70% ethanol for 10 minutes, permeabilized with 0.25% Triton™ X-100 for 20 minutes, and blocked with 5% BSA for 30 minutes at room temperature. Cells were labeled with Sodium / Calcium Exchanger Mouse Monoclonal Antibody (Product # MA3-926, red histogram) or with mouse isotype control (pink histogram) at 3-5 µg/million cells in 2.5% BSA. After incubation at room temperature for 2 hours, the cells were labeled with Alexa Fluor® 488 Rabbit Anti-Mouse Secondary Antibody (Product # A11059) at a dilution of 1:400 for 30 minutes at room temperature. The representative 10, 000 cells were acquired and analyzed for each sample using an Attune® Acoustic Focusing Cytometer. The purple histogram represents unstained control cells and the green histogram represents no-primary-antibody control.
Supportive validation
- Submitted by
- Invitrogen Antibodies (provider)
- Main image

- Experimental details
- NULL
- Submitted by
- Invitrogen Antibodies (provider)
- Main image

- Experimental details
- NULL
- Submitted by
- Invitrogen Antibodies (provider)
- Main image

- Experimental details
- NULL
- Submitted by
- Invitrogen Antibodies (provider)
- Main image

- Experimental details
- NULL
- Submitted by
- Invitrogen Antibodies (provider)
- Main image

- Experimental details
- NULL
- Submitted by
- Invitrogen Antibodies (provider)
- Main image

- Experimental details
- NULL
- Submitted by
- Invitrogen Antibodies (provider)
- Main image

- Experimental details
- NULL
- Submitted by
- Invitrogen Antibodies (provider)
- Main image

- Experimental details
- NULL
- Submitted by
- Invitrogen Antibodies (provider)
- Main image

- Experimental details
- NULL
- Submitted by
- Invitrogen Antibodies (provider)
- Main image

- Experimental details
- NULL
- Submitted by
- Invitrogen Antibodies (provider)
- Main image

- Experimental details
- NULL
- Submitted by
- Invitrogen Antibodies (provider)
- Main image

- Experimental details
- NULL
- Submitted by
- Invitrogen Antibodies (provider)
- Main image

- Experimental details
- NULL
- Submitted by
- Invitrogen Antibodies (provider)
- Main image

- Experimental details
- NULL
- Submitted by
- Invitrogen Antibodies (provider)
- Main image

- Experimental details
- NULL
- Submitted by
- Invitrogen Antibodies (provider)
- Main image

- Experimental details
- NULL
- Submitted by
- Invitrogen Antibodies (provider)
- Main image

- Experimental details
- NULL
- Submitted by
- Invitrogen Antibodies (provider)
- Main image

- Experimental details
- NULL
- Submitted by
- Invitrogen Antibodies (provider)
- Main image

- Experimental details
- NULL
- Submitted by
- Invitrogen Antibodies (provider)
- Main image

- Experimental details
- Figure 3. Mass-tagging of cysteine substitution mutants in the cysteine-free NCX1 (C-). The indicated mutant NCX1 proteins were expressed in High Five cells and subjected to mass-tagging with the 5 kDa MALPEG reagent as described under Materials and Methods. Shown are western blots for the dNCX1 protein (C2C12 antibody) obtained from cell extracts. Left panels show untreated cells (lane 1) and cells treated with MALPEG and then sorted with FACS (lane 2); right panel represent cells treated with MALPEG in the presence of saponin. The arrow indicates the pegylated protein. As seen with mass-tagging of NCKX2, the observed mass shift always appeared greater than 5kDa, presumably due to the distinct physicochemical nature of PEG.
- Submitted by
- Invitrogen Antibodies (provider)
- Main image

- Experimental details
- Figure 3 Molecular and cellular characterization of TiPSC-CMs. (A) Immunostaining of proteins involved in cardiac functionality in cardiomyocytes derived from T07. Scale bar shows 50 um. (B) Electron microscopy analysis of cardiomyocytes derived from T07. Upper micrograph shows sarcomere structures of cardiomyocytes derived from T07. White arrows indicate the Z lines of sarcomere structures. Scale bar shows 500 nm. Lower micrograph shows gap junctions in cardiomyocytes derived from T07 (white arrow). Scale bar shows 400 nm. (C) Line-scan image of Ca 2+ transient(lower figure) and its average fluorescence intensity in cardiomyocytes derived from T07 (upper graph) were shown. F/F 0 means fluorescence (F) normalized to baseline fluorescence (F 0 ).
- Submitted by
- Invitrogen Antibodies (provider)
- Main image

- Experimental details
- Fig. 2 Nav1.5 protein expression is reduced in F at 10 -deficient ventricular myocytes. A Mass spectroscopic analysis was performed to detect protein expression in heart tissue samples from Fat10 fl/fl mice ( n = 3) and cFat10 -/- mice ( n = 3). Heatmap showing the differential expression of membrane proteins. B , C Representative immunoblots ( B ) and quantitative data ( C ) of membrane Nav1.5 protein expression in heart tissues from Fat10 fl/fl and cFat10 -/- mice (* p < 0.05); NCX: Na + /Ca 2+ exchanger. D , E Representative immunoblots ( D ) and quantitative data ( E ) of total Nav1.5 protein expression in heart extracts from cFat10 -/- and Fat10 fl/fl mice as detected by WB (* p < 0.05). F , G Representative immunoblots ( F ) and quantitative data ( G ) of cytoplasmic Nav1.5 expression in heart tissues from cFat10 - /- and Fat10 fl/fl mice (* p < 0.05) as detected by WB. H , I Representative immunostaining showing the degree of colocalization between Nav1.5 and Na + /K + ATPase ( H ) and Pearson's correlation coefficient for colocalization ( I ) in isolated cardiomyocytes (scale bar = 20 mum). All results are expressed as the mean +- SEM of independent experiments.
- Submitted by
- Invitrogen Antibodies (provider)
- Main image

- Experimental details
- Figure 4 Cardiac myocyte Ca 2+ -handling proteins in mouse mammary tumor virus-polyomavirus middle T antigen (MMTV-PyMT)- and MMTV-PyMT+ mice--phospholamban ( A ); SERCA2a (sarcoplasmic or endoplasmic reticulum calcium 2 ATPase) ( B ); phosphorilated phospholamban (p-phospholamban) ( C ); sodium/calcium exchanger (NCX) ( D ); and SERCA2a/phospholambam ratio ( E ). Western blot bands are shown for each protein. In the MMTV-PyMT+ mice, phospholamban protein expression was increased ( P =0.011) and SERCA2a protein expression was not different between the MMTV-PyMT+ and MMTV-PyMT- groups ( P =0.165). SERCA2a/phospholamban ratio was reduced in the MMTV-PyMT+ mice ( P =0.007). p-Phospholamban and NCX protein expression were decreased ( P =0.038 and P =0.017, respectively) compared with MMTV-PyMT- mice. Mann-Whitney test. Values are expressed as medians and interquartile ranges (IQRs). Animals per group: 7 MMTV-PyMT- and 7 MMTV-PyMT+.