Antibody data
- Antibody Data
- Antigen structure
- References [24]
- Comments [0]
- Validations
- Other assay [9]
Submit
Validation data
Reference
Comment
Report error
- Product number
- 14-0113-81 - Provider product page

- Provider
- Invitrogen Antibodies
- Product name
- CD11b (activation epitope) Monoclonal Antibody (CBRM1/5), eBioscience™
- Antibody type
- Monoclonal
- Antigen
- Other
- Description
- Description: The CBRM1/5 monoclonal antibody reacts with an activation-specific epitope of human Mac-1. CBRM1/5 binds a subset of Mac-1 molecules on neutrophils and monocytes after stimulation with chemoattractants or phorbol esters but does not recognize Mac-1 on resting myeloid cells. Through interactions with its ligands, Mac-1 participates in adhesive cell interactions. The epitope recognized by this mAb localizes to the I domain on the alpha chain of Mac-1 very close to the ligand binding site in a region that is widely exposed. CBRM1/5 blocks Mac-1 dependent adhesion to fibrinogen and ICAM-1 and inhibits chemoattractant-stimulated adhesion of eosinophils to the Intercellular Adhesion Molecule-1 (ICAM-1). It should be noted that low level activation may occur during processing of freshly drawn blood. Therefore the CBRM1.5 antibody may exhibit some binding to Mac-1 in these unstimulated samples. However, higher levels of Mac-1 expression are observed in activated samples when compared to unstimulated cells. Applications Reported: The CBRM1/5 antibody has been reported for use in flow cytometric analysis, and immunoprecipitation. CBRM1/5 has also been reported in blocking of CD11b function. (Please use Functional Grade purified CBRM1/5, Product # 16-0113, in functional assays). Applications Tested: The CBRM1/5 antibody has been tested by flow cytometric analysis of resting and activated normal human peripheral blood cells. This can be used at less than or equal to 1 µg per test. A test is defined as the amount (µg) of antibody that will stain a cell sample in a final volume of 100 µL. Cell number should be determined empirically but can range from 10^5 to 10^8 cells/test. It is recommended that the antibody be carefully titrated for optimal performance in the assay of interest. Purity: Greater than 90%, as determined by SDS-PAGE. Aggregation: Less than 10%, as determined by HPLC. Filtration: 0.2 µm post-manufacturing filtered.
- Reactivity
- Human
- Host
- Mouse
- Isotype
- IgG
- Antibody clone number
- CBRM1/5
- Vial size
- 50 μg
- Concentration
- 0.5 mg/mL
- Storage
- 4°C
Submitted references Lipoxins modulate neutrophil oxidative burst, integrin expression and lymphatic transmigration differentially in human health and atherosclerosis.
Upregulation of CD3ζ and L-selectin in antigen-specific cytotoxic T lymphocytes by eliminating myeloid-derived suppressor cells with doxorubicin to improve killing efficacy of neuroblastoma cells in vitro.
RAS-Responsive Element-Binding Protein 1 Blocks the Granulocytic Differentiation of Myeloid Leukemia Cells.
Deficiency of FAM3D (Family With Sequence Similarity 3, Member D), A Novel Chemokine, Attenuates Neutrophil Recruitment and Ameliorates Abdominal Aortic Aneurysm Development.
Panton-Valentine Leukocidin associated with S. aureus osteomyelitis activates platelets via neutrophil secretion products.
A Member of the Nuclear Receptor Superfamily, Designated as NR2F2, Supports the Self-Renewal Capacity and Pluripotency of Human Bone Marrow-Derived Mesenchymal Stem Cells.
LECT2 drives haematopoietic stem cell expansion and mobilization via regulating the macrophages and osteolineage cells.
NLS‑RARα modulates acute promyelocytic leukemia NB4 cell proliferation and differentiation via the PI3K/AKT pathway.
Serum biomarkers VEGF-C and IL-6 are associated with severe human Peripheral Artery Stenosis.
Annexin A1 mediates hydrogen sulfide properties in the control of inflammation.
MIR125B1 represses the degradation of the PML-RARA oncoprotein by an autophagy-lysosomal pathway in acute promyelocytic leukemia.
Multiple lupus-associated ITGAM variants alter Mac-1 functions on neutrophils.
Gu-4 suppresses affinity and avidity modulation of CD11b and improves the outcome of mice with endotoxemia and sepsis.
Dasatinib inhibits proinflammatory functions of mature human neutrophils.
Neoangiogenesis contributes to the development of hemophilic synovitis.
Induction of distinct TLR2-mediated proinflammatory and proadhesive signaling pathways in response to Porphyromonas gingivalis fimbriae.
Membrane ruffles capture C3bi-opsonized particles in activated macrophages.
Antiadhesive effect of fibrinogen: a safeguard for thrombus stability.
Blockade of avidity and focal clustering of beta 2-integrin by cysteinyl leukotriene antagonism attenuates eosinophil adhesion.
Fibrin and activated platelets cooperatively guide stem cells to a vascular injury and promote differentiation towards an endothelial cell phenotype.
Micromechanical tests of adhesion dynamics between neutrophils and immobilized ICAM-1.
Conformational changes in tertiary structure near the ligand binding site of an integrin I domain.
Differential regulation of beta 1 and beta 2 integrin avidity by chemoattractants in eosinophils.
A subpopulation of Mac-1 (CD11b/CD18) molecules mediates neutrophil adhesion to ICAM-1 and fibrinogen.
Kraft JD, Blomgran R, Bergström I, Soták M, Clark M, Rani A, Rajan MR, Dalli J, Nyström S, Quiding-Järbrink M, Bromberg J, Skoog P, Börgeson E
FASEB journal : official publication of the Federation of American Societies for Experimental Biology 2022 Mar;36(3):e22173
FASEB journal : official publication of the Federation of American Societies for Experimental Biology 2022 Mar;36(3):e22173
Upregulation of CD3ζ and L-selectin in antigen-specific cytotoxic T lymphocytes by eliminating myeloid-derived suppressor cells with doxorubicin to improve killing efficacy of neuroblastoma cells in vitro.
Xu W, Li S, Li M, Zhou H, Yang X
Journal of clinical laboratory analysis 2022 Jan;36(1):e24158
Journal of clinical laboratory analysis 2022 Jan;36(1):e24158
RAS-Responsive Element-Binding Protein 1 Blocks the Granulocytic Differentiation of Myeloid Leukemia Cells.
Yao J, Zhong L, Zhong P, Liu D, Yuan Z, Liu J, Yao S, Zhao Y, Chen M, Li L, Liu L, Liu B
Oncology research 2019 Jul 12;27(7):809-818
Oncology research 2019 Jul 12;27(7):809-818
Deficiency of FAM3D (Family With Sequence Similarity 3, Member D), A Novel Chemokine, Attenuates Neutrophil Recruitment and Ameliorates Abdominal Aortic Aneurysm Development.
He L, Fu Y, Deng J, Shen Y, Wang Y, Yu F, Xie N, Chen Z, Hong T, Peng X, Li Q, Zhou J, Han J, Wang Y, Xi J, Kong W
Arteriosclerosis, thrombosis, and vascular biology 2018 Jul;38(7):1616-1631
Arteriosclerosis, thrombosis, and vascular biology 2018 Jul;38(7):1616-1631
Panton-Valentine Leukocidin associated with S. aureus osteomyelitis activates platelets via neutrophil secretion products.
Niemann S, Bertling A, Brodde MF, Fender AC, Van de Vyver H, Hussain M, Holzinger D, Reinhardt D, Peters G, Heilmann C, Löffler B, Kehrel BE
Scientific reports 2018 Feb 1;8(1):2185
Scientific reports 2018 Feb 1;8(1):2185
A Member of the Nuclear Receptor Superfamily, Designated as NR2F2, Supports the Self-Renewal Capacity and Pluripotency of Human Bone Marrow-Derived Mesenchymal Stem Cells.
Zhu N, Wang H, Wang B, Wei J, Shan W, Feng J, Huang H
Stem cells international 2016;2016:5687589
Stem cells international 2016;2016:5687589
LECT2 drives haematopoietic stem cell expansion and mobilization via regulating the macrophages and osteolineage cells.
Lu XJ, Chen Q, Rong YJ, Yang GJ, Li CH, Xu NY, Yu CH, Wang HY, Zhang S, Shi YH, Chen J
Nature communications 2016 Sep 6;7:12719
Nature communications 2016 Sep 6;7:12719
NLS‑RARα modulates acute promyelocytic leukemia NB4 cell proliferation and differentiation via the PI3K/AKT pathway.
Song H, Li L, Zhong L, Yang R, Jiang K, Yang X, Liu B
Molecular medicine reports 2016 Dec;14(6):5495-5500
Molecular medicine reports 2016 Dec;14(6):5495-5500
Serum biomarkers VEGF-C and IL-6 are associated with severe human Peripheral Artery Stenosis.
Chen J, Han L, Xu X, Tang H, Wang H, Wei B
Journal of inflammation (London, England) 2015;12:50
Journal of inflammation (London, England) 2015;12:50
Annexin A1 mediates hydrogen sulfide properties in the control of inflammation.
Brancaleone V, Mitidieri E, Flower RJ, Cirino G, Perretti M
The Journal of pharmacology and experimental therapeutics 2014 Oct;351(1):96-104
The Journal of pharmacology and experimental therapeutics 2014 Oct;351(1):96-104
MIR125B1 represses the degradation of the PML-RARA oncoprotein by an autophagy-lysosomal pathway in acute promyelocytic leukemia.
Zeng CW, Chen ZH, Zhang XJ, Han BW, Lin KY, Li XJ, Wei PP, Zhang H, Li Y, Chen YQ
Autophagy 2014 Oct 1;10(10):1726-37
Autophagy 2014 Oct 1;10(10):1726-37
Multiple lupus-associated ITGAM variants alter Mac-1 functions on neutrophils.
Zhou Y, Wu J, Kucik DF, White NB, Redden DT, Szalai AJ, Bullard DC, Edberg JC
Arthritis and rheumatism 2013 Nov;65(11):2907-16
Arthritis and rheumatism 2013 Nov;65(11):2907-16
Gu-4 suppresses affinity and avidity modulation of CD11b and improves the outcome of mice with endotoxemia and sepsis.
Yan T, Li Q, Zhou H, Zhao Y, Yu S, Xu G, Yin Z, Li Z, Zhao Z
PloS one 2012;7(2):e30110
PloS one 2012;7(2):e30110
Dasatinib inhibits proinflammatory functions of mature human neutrophils.
Futosi K, Németh T, Pick R, Vántus T, Walzog B, Mócsai A
Blood 2012 May 24;119(21):4981-91
Blood 2012 May 24;119(21):4981-91
Neoangiogenesis contributes to the development of hemophilic synovitis.
Acharya SS, Kaplan RN, Macdonald D, Fabiyi OT, DiMichele D, Lyden D
Blood 2011 Feb 24;117(8):2484-93
Blood 2011 Feb 24;117(8):2484-93
Induction of distinct TLR2-mediated proinflammatory and proadhesive signaling pathways in response to Porphyromonas gingivalis fimbriae.
Hajishengallis G, Wang M, Liang S
Journal of immunology (Baltimore, Md. : 1950) 2009 Jun 1;182(11):6690-6
Journal of immunology (Baltimore, Md. : 1950) 2009 Jun 1;182(11):6690-6
Membrane ruffles capture C3bi-opsonized particles in activated macrophages.
Patel PC, Harrison RE
Molecular biology of the cell 2008 Nov;19(11):4628-39
Molecular biology of the cell 2008 Nov;19(11):4628-39
Antiadhesive effect of fibrinogen: a safeguard for thrombus stability.
Lishko VK, Burke T, Ugarova T
Blood 2007 Feb 15;109(4):1541-9
Blood 2007 Feb 15;109(4):1541-9
Blockade of avidity and focal clustering of beta 2-integrin by cysteinyl leukotriene antagonism attenuates eosinophil adhesion.
Meliton AY, Munoz NM, Leff AR
The Journal of allergy and clinical immunology 2007 Dec;120(6):1316-23
The Journal of allergy and clinical immunology 2007 Dec;120(6):1316-23
Fibrin and activated platelets cooperatively guide stem cells to a vascular injury and promote differentiation towards an endothelial cell phenotype.
de Boer HC, Verseyden C, Ulfman LH, Zwaginga JJ, Bot I, Biessen EA, Rabelink TJ, van Zonneveld AJ
Arteriosclerosis, thrombosis, and vascular biology 2006 Jul;26(7):1653-9
Arteriosclerosis, thrombosis, and vascular biology 2006 Jul;26(7):1653-9
Micromechanical tests of adhesion dynamics between neutrophils and immobilized ICAM-1.
Lomakina EB, Waugh RE
Biophysical journal 2004 Feb;86(2):1223-33
Biophysical journal 2004 Feb;86(2):1223-33
Conformational changes in tertiary structure near the ligand binding site of an integrin I domain.
Oxvig C, Lu C, Springer TA
Proceedings of the National Academy of Sciences of the United States of America 1999 Mar 2;96(5):2215-20
Proceedings of the National Academy of Sciences of the United States of America 1999 Mar 2;96(5):2215-20
Differential regulation of beta 1 and beta 2 integrin avidity by chemoattractants in eosinophils.
Weber C, Kitayama J, Springer TA
Proceedings of the National Academy of Sciences of the United States of America 1996 Oct 1;93(20):10939-44
Proceedings of the National Academy of Sciences of the United States of America 1996 Oct 1;93(20):10939-44
A subpopulation of Mac-1 (CD11b/CD18) molecules mediates neutrophil adhesion to ICAM-1 and fibrinogen.
Diamond MS, Springer TA
The Journal of cell biology 1993 Jan;120(2):545-56
The Journal of cell biology 1993 Jan;120(2):545-56
No comments: Submit comment
Supportive validation
- Submitted by
- Invitrogen Antibodies (provider)
- Main image

- Experimental details
- NULL
- Submitted by
- Invitrogen Antibodies (provider)
- Main image

- Experimental details
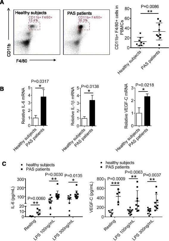
- Fig. 2 Blood monocytes in PAS patients produce inflammatory cytokines and VEGF-C. a PBMCs were isolated from blood of 8 healthy subjects and 9 PAS patients by density-gradient centrifugation with Ficoll (1.077), followed by staining with FITC-conjugated anti-CD11b and APC-conjugated anti-F4/80 for flow cytometer analysis. b Relative mRNA levels IL-6, VEGF-C or IL-1beta in PBMCs from healthy subjects and PAS patients were tested with qRT-PCR. c Freshly isolated monocytes from healthy subjects and PAS patients were either untreated (n = 6) or stimulated with different doses of LPS for 24 h (n = 10), followed by detection of IL-6 and VEGF-C concentrations from the supernatants by ELISA. Data presented are representative of three replicated experiments
- Submitted by
- Invitrogen Antibodies (provider)
- Main image

- Experimental details
- Figure 3. NLS-RARalpha inhibits the differentiation of NB4 cells. The differentiation rates of each group were detected using flow cytometry. All-trans retinoic acid was used to induce cell differentiation at a concentration of 1 nM. The differentiation rate of cells in the LV-NLS-RARalpha group decreased significantly. **P
- Submitted by
- Invitrogen Antibodies (provider)
- Main image

- Experimental details
- Figure 4 Effects of Gu-4 on the expression of CD11b and the exposure of CD11b active I-domain. In the presence or absence of Gu-4 (40 nmol/ml), whole blood samples from healthy donors were firstly stimulated with or without LPS (100 ng/ml) for 30 mins, then the samples were co-incubated with saturating amounts of PE conjugated CBRM1/5 or PE labeled anti-CD11b antibody sc-1186 for 10 mins, respectively. After removal of red blood cells, different populations of leukocytes were identified by flow cytometry. A: Expression of CD11b active I-domain. Upon LPS stimulation, CD11b active I-domain on neutrophils was greatly increased, but could be markedly supressed by Gu-4 treatment. B: Expression of CD11b. CD11b expression was significantly elevated in LPS-stimulated neutrophils. Gu-4 showed weak inhibitory effect on such elevation. Data represented the results of triplicate experiments. *: p
- Submitted by
- Invitrogen Antibodies (provider)
- Main image

- Experimental details
- Figure 4 Downregulation of RREB1 enhances differentiation of NB4 and HL-60 cells. (A) The protein levels of CD11b and CEBPbeta in NB4 (A) and HL-60 (D) cells were examined by Western blot. Representative Wright-Giemsa staining images showed the change in cell morphology in NB4 (B) and HL-60 (E) cells. Original magnification: 100x. The CD11b + cells in NB4 (C) and HL-60 (F) cells were analyzed by flow cytometry. * p < 0.05, ** p < 0.01, compared with LV-NC.
- Submitted by
- Invitrogen Antibodies (provider)
- Main image

- Experimental details
- FIGURE 1 Extraction, identification, and purification of myeloid-derived suppressor cell and cultivation of dendritic cell. (A) Cells were extracted from the bone marrow of BALB/c mice and stained by monoclonal antibodies. Under flow cytometry, the expressive rate of Gr-1 + MDSC, CD11b + MDSC, CD11c + MDSC, CD80 + MDSC, F4/80 + MDSC, and MHC-II + MDSC were 70.4%, 3.5%, 4.8%, 1.2%, 0.3%, 2.1% respectively. (B) The expressive rate of Gr-1 + CD11b + MDSC was 22.6%. (C) After MACS by CD11b magnetic bead, purification of Gr-1 + CD11b + MDSC reached 84.6%. (D) Most non-antigen-loaded dendritic cells grew adherently, with different sizes, star or spindle shape, and stretching tubers, but some of the cells seemed to have adopted a half-adherent state with rough surface. The expressive rates of CD11c, CD86, and MHC-II on DCs were 10.9%, 3.8%, and 27.9%, respectively, by flow cytometry. (E) On the 7th day, DCs were stimulated and activated by tumor antigens. DCs in the half-adherent state increased obviously with radial spikes and bigger shape. The expressive rates of CD11c, CD86, and MHC-II were 74.8%, 50.3%, and 49.8%, respectively, by flow cytometry. IgG FITC, a homotypic control antibody, was used to set the gate strategy. Scale bar = 100 mumol/liter. MDSC, myeloid-derived suppressor cell; MACS, magnetic-activated cell sorting; DC, dendritic cell; CD, cluster of differentiation
- Submitted by
- Invitrogen Antibodies (provider)
- Main image

- Experimental details
- FIGURE 4 Lipoxin-mediated changes to the high-affinity conformation of the CD11b receptor in human neutrophils from patients with atherosclerosis versus healthy controls. Whole blood from healthy controls ( n = 5) or patients with atherosclerosis ( n = 5) was exposed to inflammatory stimulus as indicated, either in the absence or presence of lipoxin A 4 (LXA 4 : 500 nM) or lipoxin B 4 (LXB 4 : 500 nM). Neutrophil expression of the CD11b high-affinity conformation was measured by flow cytometry. (A) Neutrophil expression of the CD11b high-affinity conformation was measured as the cellular mean fluorescence intensity (MFI). The expression was measured in controls (white bars) and patients (gray bars). The cells were untreated (Unstim.) or stimulated with chemotactic peptide N-formyl-Met-Leu-Phe (fMLP, 0.4 muM). Representative MFI histograms for CD11b expression and respective conditions are shown for controls (dashed line) and patients (solid line), where the gates were determined using a negative population (gray shaded peaks). (B) LXA 4 (blue bars) and LXB 4 (green greens)-induced changes to the neutrophil expression of the CD11b high-affinity conformation was calculated as the log 2 fold change relative to respective vehicle-treated condition. The samples were stimulated as indicated. The bar graphs show levels of cellular CD11b MFI. Representative histograms for the expression of CD11b and respective conditions are shown for vehicle (black line), LXA 4 (blue line), and LXB
- Submitted by
- Invitrogen Antibodies (provider)
- Main image

- Experimental details
- Figure 1 Characteristics of BM-MSCs. (a) Representative morphology of BM-MSCs. Scale bar = 500 mu m. (b) Representative flow cytometric characterization of cell surface markers expressed on BM-MSCs. Isotypic controls were represented by the gray filled histograms.
- Submitted by
- Invitrogen Antibodies (provider)
- Main image

- Experimental details
- Figure 5. FAM3D (family with sequence similarity 3, member D) induces neutrophil adhesion and transmigration and activates Mac-1 (macrophage-1 antigen) in neutrophils. A , Representative photographs and quantification of the adhesion of DiI-labeled neutrophils to human umbilical vein endothelial cells (HUVECs) after coculture in the absence or presence of FAM3D neutralization antibody 6D7 (20 mumol/L) or an equal amount of mouse IgG for 2 hours. HUVEC monolayers were stimulated with 4 ng/mL TNF-alpha (tumor necrosis factor alpha) for 24 hours prior to coculture. n=12. One-way analysis of variance (ANOVA) followed by Tukey's test for multiple comparisons, * P